
摘要
本文介绍一种面向企业级软件测试领域的质量数字人系统,通过将大语言模型(LLM)、多Agent协同架构与Skill Engine技能框架相结合,实现了从传统自动化测试向自主智能测试的跨越。系统核心能力包括:
- Skill Engine 技能引擎:声明式技能管理框架,支持按需加载、多维过滤、动态编排,为自主意识提供可插拔的能力底座
- 两层自主意识架构:规则模式实现确定性条件触发,目标驱动模式支持自然语言描述工作职责与目标,由 LLM 自主规划执行路径,实现从被动响应到主动工作的转变
- 多渠道与人交互:Web UI + 钉钉直接委派 + 自主通知(单聊/群聊)
- 智能推荐与预测试:任务检索推荐、热门任务、预执行验证
- 以数字人为中心的双引擎架构:人设、知识库、履职规范、自主意识、技能集五位一体配置,Multi-Agent 协作引擎驱动被动任务执行,Skill Engine 自主引擎驱动主动决策与工作,构成完整的智能体能力闭环
一、业务背景:
专有云集测质量保障的复杂性与挑战
作为面向政企的专有云解决方案提供商,我们深知专有云产品质量保障工作的极高复杂度。与公有云的中心化测试不同,专有云需要在不同的测试环境中不同的存量和在研版本完成集成部署、版本升级和质量验证,测试流程长、环节多、人工介入点密集。
自动化测试是集测质量保障和效率提升的核心手段。过去专有云团队在功能回归测试领域投入大量精力构建自动化体系,在UI自动化测试(SQA平台)和E2E端到端测试(ASTB平台)上都建立了较高的自动化覆盖率(80%),这为快速验证产品质量、缩短测试周期奠定了坚实基础。然而,即使在高自动化覆盖率的情况下,测试人员仍然面临着巨大的人工成本压力。
高自动化率下仍然存在的人工成本困境
1.1 专有云质量保障的场景复杂性
专有云产品质量保障场景具有显著的复杂性:
这意味着:即使只负责一个产品,测试工程师也需要在多种种环境组合中重复执行相同的测试流程——版本检查、环境升级、测试触发、结果分析、缺陷处理。每增加一个维度,人工成本呈指数级增长。
1.2 高自动化覆盖率下
完成自动化测试执行的实际人工投入
即使在自动化测试体系完善的情况下,质量工程师仍需投入大量时间在以下工作:
📋 测试准备阶段
🧪 测试执行阶段
🐛 缺陷处理阶段
📊 质量运营阶段
1.3 多平台切换的效率损耗
质量工程师日常工作需要在多个平台间频繁切换:

GPT plus 代充 只需 145
核心矛盾:自动化率高但人工成本难降
问题本质
影响:
- 测试工程师疲于应付环境和平台操作(推动各方解决问题的沟通成本)
- 测试本来应该最重要的投入(用例/测试点覆盖设计、风险分析)必然受影响
- 人力资源不足,测试场景容易被跳过
核心诉求:
需要一个具备自主意识的智能系统代替人工使用这些平台工具,不仅能响应人工指令执行任务,更能主动感知环境变化(版本更新、质量波动等),自动完成版本检查、环境升级、测试执行、结果分析、缺陷处理等全流程工作。通过自主意识能力,系统可实现7×24小时无人值守的质量保障。
二、技术背景:从自动化到智能化的演进
2.1 现有 AI Agent 平台的能力与局限
随着大模型技术的快速发展,市场上涌现了大量 AI Agent / AI 助手构建平台,可提供了工作流编排、MCP/API 工具集成、知识库 RAG、多轮对话等通用能力。通过这些平台,可以快速搭建 AI 助手,实现“一句话下发任务 → 助手调用工具执行”的基本模式。
然而,当我们尝试用这些通用方案落地到专有云质量保障这一垂直领域时,暴露出一系列结构性问题:
问题 1:被动响应,缺乏自主意识
当前几乎所有 AI Agent 平台的交互模型都是“用户发起 → Agent 响应”,即被动执行模式:
GPT plus 代充 只需 145
核心缺陷:通用 AI Agent 只是一个“等待指令的工具”,而非一个“具备工作意识的员工”。质量保障需要的是能够主动巡检、主动发现问题、主动触发测试的智能体,而不是每次都需要人工发起对话。
问题 2:工具集成停留在表面,难以深入企业内部平台
通用平台提供了 MCP 协议、HTTP API 调用等标准化工具集成能力,但在专有云场景下面临严峻挑战:
核心缺陷:通用 Agent 平台的工具集成是“浅层对接”——能调单个 API,但无法实现多平台、多步骤、长流程的端到端串联和状态管理。
问题 3:单一助手无法满足多角色、多业务的差异化需求
即使构建了 AI 助手,在实际推广中会发现“一个助手根本不够用”:
通用 Agent 平台的困境:
- 提示词调教成本高:每个业务、每个团队都需要独立调教,效果不稳定;
- 知识无法隔离:不同产品的知识、规范、经验混在一起,互相干扰;
- 配置无法继承:无法实现“全局默认配置 → 团队配置 → 个人配置”的层级覆盖;
- 角色无法差异化:同一个助手面对不同角色的用户,无法提供差异化的交互和服务;
问题 4:缺少领域知识沉淀和持续学习能力
通用 AI Agent 平台虽然支持知识库(RAG),但在领域知识管理方面存在明显不足:
- 知识与执行脱节:知识库用于问答,但无法影响任务执行决策(如根据历史测试数据决定是否跳过某个测试集)
- 经验无法自动沉淀:每次任务执行的结果、决策过程、异常处理经验无法自动回流到知识库
- 缺少历史复用能力:无法基于历史相似任务推荐执行方案,每次都从零开始
- 无法个性化绑定:知识库是全局共享的,无法实现每个“助手实例”绑定独立的专属知识
问题 5:缺乏复杂任务的多 Agent 协作能力
质量保障全流程(版本升级 → 测试执行 → 缺陷处理 → 结果汇总)涉及多个专业领域,单一 Agent 难以胜任:
- 上下文膨胀:将所有专业能力(版本管理、测试执行、缺陷分析、报告生成)塞入一个 Agent,提示词和工具集过于庞大,导致 LLM 决策质量下降
- 职责模糊:一个 Agent 既要做版本检查又要做缺陷分析,角色定位不清,执行效果差
- 流程编排困难:四阶段测试流程需要严格的顺序控制、错误处理和人工介入点,通用的单 Agent 工作流无法优雅实现
- 缺少状态管理:多步骤长流程需要在 Agent 间传递上下文状态,通用平台缺少完善的状态管理机制
结论:通用 AI Agent 平台提供了优秀的基础能力,但在自主意识、深度集成、个性化配置、知识沉淀、多 Agent 协作五个维度上存在结构性缺陷,难以直接满足专有云质量保障的垂直场景需求。
2.2 问题解决思路:以数字人为中心的智能化体系
针对上述五个结构性问题,我们决定设计并实现了以数字人为中心的专有云质量保障数字人系统,核心解决思路如下:
通用 AI Agent 平台是“人驱动 Agent 工作”;本系统的目标是agent不仅可以接受人的委派,而且可以让 Agent 自己知道该做什么、什么时候做——从“工具”升级为具备自主意识、个性化配置、持续学习能力的“智能实体”。
三、核心设计理念与能力体系
设计思想:以数字人为中心
双引擎驱动:感知决策与规划执行的分离
数字人系统采用 Multi-Agent 协作引擎 + Skill Engine 自主引擎 的双引擎架构。这一设计源于一个核心洞察:“感知世界”和“改变世界”需要截然不同的能力模型——感知决策需要轻量、高频、低成本;规划执行需要严谨、多步协作。两者解决的是本质不同的问题:

如果用 Multi-Agent 做自主感知——每 30 分钟启动完整的 Agent 图,只为查一下版本有没有更新,上下文浪费严重;如果用 Skill Engine 做任务执行——无法处理多步骤流程编排、Agent 间状态协作和人工介入。双引擎本质上是「感知决策」与「规划执行」的分层设计。
自主决策执行任务示例:

数字人五大核心要素
1. 人设配置
定义:数字人的基础人格和角色定位,包括职责范围、交互风格、专业领域和行为准则。每个数字人可拥有独立的人设配置,实现差异化的角色定位。
示例:
GPT plus 代充 只需 145
2. 知识库
定义:基于 RAG(检索增强生成)技术的专业知识体系。每个数字人 1:1 关联独立的知识库实例,支持产品文档、测试规范、历史经验等多类型知识的动态管理和实时检索。
作用:
- 提**品文档、测试规范等专业知识
- 支持实时知识检索和引用
- 增强回答的准确性和专业性
- 动态更新知识库内容
集成方式:
- 每个数字人关联一个百炼应用
- 支持多知识库配置
3. 履职规范
定义:数字人执行任务时的个性化业务规则,包括参数映射、异常处理、流程约束等。通过提示词注入机制实现,优先级高于系统默认行为,确保每个数字人严格遵循其所负责业务的特定规范。
作用:
- 定义特定产品的参数映射规则
- 配置异常场景的处理逻辑
- 设置业务流程的优先级
- 注入企业特定的业务知识
示例:
4. 自主意识
定义:数字人可无需人工干预,自主决策并执行测试任务的能力
核心价值:
- 解放人力:数字人可以按照配置的条件自主判断、自主创建任务、自主执行,无需人工触发
- 智能决策:基于AI大模型分析版本信息、测试历史等多维度数据,智能判断是否需要执行测试
- 持续保障:7×24小时不间断工作,定期检查测试条件,确保质量保障不断档
两层自主模式:
5. 技能集 (Skills)
定义:数字人可调用的标准化能力单元集合。每个数字人拥有独立的技能集配置,决定了该数字人“能做什么”——不同的技能组合形成差异化的能力边界。
核心理念:
技能是数字人与外部系统交互的桥梁,也是自主意识能力的执行载体。通过 Skill Engine(技能引擎) 实现声明式技能管理:
多渠道交互能力
系统支持多种交互渠道,覆盖从主动推送到被动接收的全场景沟通:
- Web UI 对话式交互
用户通过 Web 界面与数字人进行对话式交互,支持任务下发、执行监控、结果查看、历史查询等全流程操作。

- 钉钉委派交互
支持通过钉钉直接向数字人下发任务,无需登录 Web 平台,随时随地委派工作:

- 自主意识通知
数字人可基于自主意识引擎的决策结果,主动发起钉钉通知,支持单聊和群聊两种模式:

任务推荐和预测试能力
任务推荐
系统提供多维度的智能推荐能力,帮助用户快速找到所需任务,并通过预测试验证执行方案:
历史任务知识库:
所有已执行的历史任务(任务描述、执行参数、执行结果等)自动沉淀到知识库中,形成可复用的任务经验库。系统基于知识库为用户提供两种推荐模式:
预测试能力: 在正式分配和执行任务前,通过预执行机制让 AI 完成完整的任务理解、规划与拆分过程,将规划结果以可视化方式呈现给用户,实现零成本的任务预览与验证。
核心价值:
- AI 规划透明化:提前查看 AI 对任务描述的理解结果——如何解析用户意图、选择哪些 Agent 处理、规划怎样的执行路径,让 AI 的决策过程不再是黑盒
- 任务拆分可视化:对于复杂任务(如“升级版本并执行回归测试”),预测试会展示 AI 将其拆分为哪些子阶段(版本升级 → 测试执行 → 缺陷处理 → 结果汇总),每个阶段涉及的具体操作一目了然
- 参数映射验证:预览 AI 对关键参数的解析结果——产品名称、版本号、环境信息、测试集选择等是否正确匹配,避免因参数错误导致的无效执行
- 配置正确性校验:验证数字人的履职规范、自主意识配置是否生效,确保参数映射、异常处理等规则按预期工作
- 执行成本预估:在正式执行前了解任务规模——涉及多少测试用例、预计执行时长、占用哪些环境资源,支撑用户做出更明智的执行决策
预测试示例:

典型应用场景:
专业Agent集合
数字人系统包含8个核心Agent,分层协作完成复杂测试流程:
QA Assistant 七大查询维度:
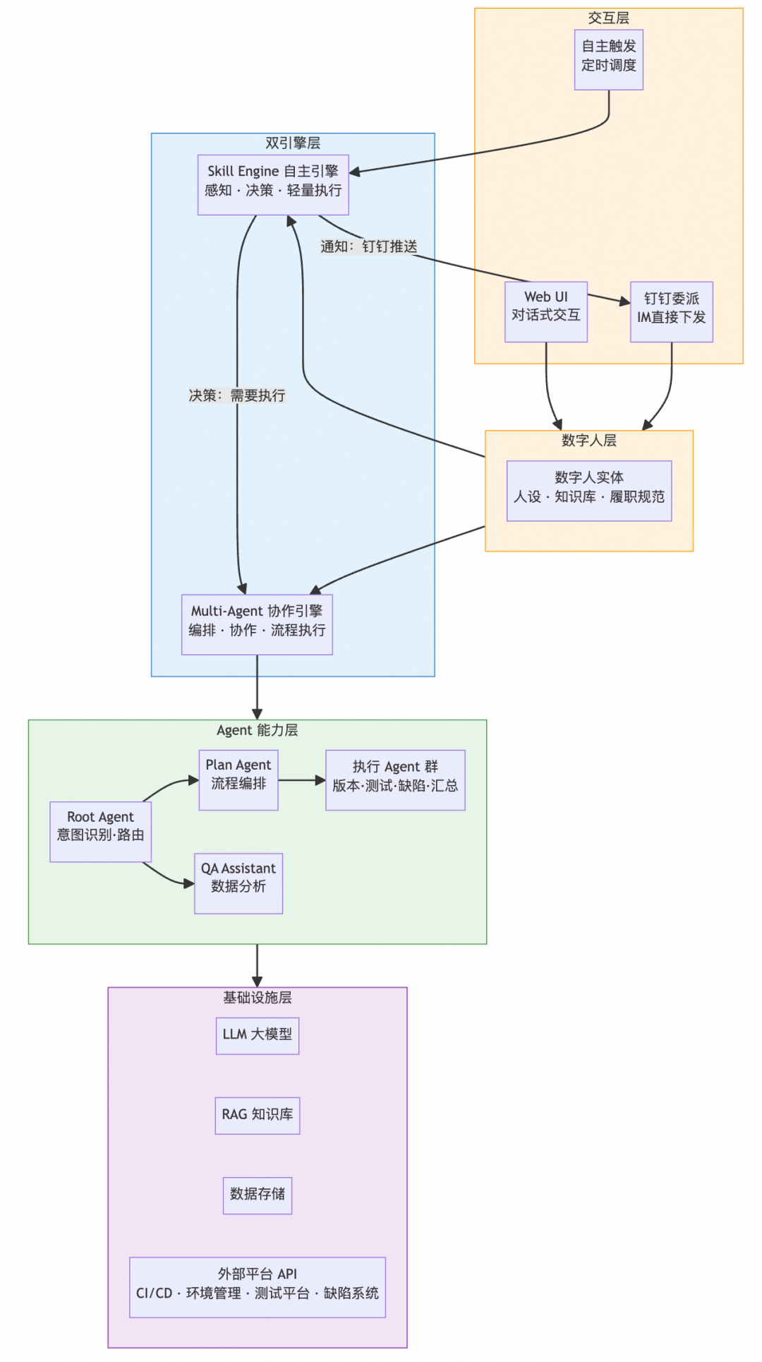
四、核心架构与工程实现
4.1 系统全景架构
下图展示了系统从交互层到基础设施层的五层技术架构,每一层各司其职,通过标准化接口进行解耦通信:

4.2 Multi-Agent 分层协作
Multi-Agent 协作引擎采用三层分层架构,实现从意图识别到专业执行的逐级下沉。上层负责调度编排,中层负责专业执行,底层提供基础能力支撑:
完整测试流程时序图(Plan Agent编排)

4.3 被动执行 vs 自主工作:两种执行模式的技术实现
系统支持两种工作模式,覆盖从用户指令驱动到完全自主工作的全场景:

4.4 两层自主意识架构
实现架构:

Skill Engine 生命周期:

五、业务成果与总结展望
5.1 当前应用成果
质量数字人系统已在30个专有云PAAS产品中落地应用,有效解决了第一部分所述的“高自动化率下人工成本困境”:
关键成果:
从“人驱动”到“数字人驱动”:以日均70+次测试任务计算,传统模式下需要测试工程师持续投入大量时间进行任务配置、环境检查、结果跟踪。数字人模式下,工程师只需通过钉钉或Web UI简单委派,数字人自动完成全流程。
自主意识的价值验证:7×24小时持续巡检能力,让数字人在非工作时间也能主动发现问题。累计提交的134个有效缺陷中,相当比例来自夜间/周末的自主巡检——解决了传统模式下“测试人员下班即停测”的痛点。
人力释放的量化:60%的回归测试人力节省,意味着原本需要5人投入的回归测试工作,现在2人+数字人即可完成。释放的人力可转向更具价值的探索性测试、测试策略优化等工作。
5.2 价值总结
数字人系统通过以数字人为中心的设计理念,将人设、知识库、履职规范、自主意识、技能集五大要素有机结合,实现了:
5.3 核心优势

5.4 数字人管理体系的应用扩展
当前数字人系统主要聚焦于回归测试领域,但该体系可以轻松扩展到各种类型的工作领域,构建真正的智能化数字员工生态。
规划中的扩展场景:
自动化用例脚本编写数字人
核心能力:
- 自动生成自动化测试代码;
- 自动调试;
- 用例资源管理;
扩展优势:
愿景:通过构建统一的数字人管理体系,实现一个体系,多个领域的智能化覆盖,构建真正的企业级数字员工生态,为企业数字化转型提供强大的智能化支持。
5.5 未来计划:
未来我们会继续在回归测试阶段全面应用数字人来代替人工来执行回归测试, 同时完善数字人体系和能力,扩展数字人到其他测试工作领域。

想入门 AI 大模型却找不到清晰方向?备考大厂 AI 岗还在四处搜集零散资料?别再浪费时间啦!2026 年已整理完毕,从学习路线到面试真题,从工具教程到行业报告,一站式覆盖你的所有需求,现在全部!
👇👇扫码免费领取全部内容👇👇

想了解大模型的行业动态、商业落地案例?大模型电子书?:
1. 100+本大模型方向电子书

2. 26 份行业研究报告:覆盖多领域实践与趋势
- 职业趋势:《AI + 职业趋势报告》《中国 AI 人才粮仓模型解析》;
- 商业落地:《生成式 AI 商业落地白皮书》《AI Agent 应用落地技术白皮书》;
- 领域细分:《AGI 在金融领域的应用报告》《AI GC 实践案例集》;
- 行业监测:《2024 年中国大模型季度监测报告》《2025 年中国技术市场发展趋势》。
3. 600+套技术大会 PPT:听行业大咖讲实战
PPT 整理自 2024-2025 年热门技术大会,包含百度、腾讯、字节等企业的一线实践:

- 安全方向:《端侧大模型的安全建设》《大模型驱动安全升级(腾讯代码安全实践)》;
- 产品与创新:《大模型产品如何创新与创收》《AI 时代的新范式:构建 AI 产品》;
- 多模态与 Agent:《Step-Video 开源模型(视频生成进展)》《Agentic RAG 的现在与未来》;
- 工程落地:《从原型到生产:AgentOps 加速字节 AI 应用落地》《智能代码助手 CodeFuse 的架构设计》。
想冲字节、腾讯、阿里、蔚来等大厂 AI 岗?这份面试资料帮你提前 “押题”,拒绝临场慌!

1. 107 道大厂面经:覆盖 Prompt、RAG、大模型应用工程师等热门岗位
面经整理自 2021-2025 年真实面试场景,包含 TPlink、字节、腾讯、蔚来、虾皮、中兴、科大讯飞、京东等企业的高频考题,:

2. 102 道 AI 大模型真题:直击大模型核心考点
针对大模型专属考题,从概念到实践全面覆盖,帮你理清底层逻辑:

3. 97 道 LLMs 真题:聚焦大型语言模型高频问题
专门拆解 LLMs 的核心痛点与解决方案,比如让很多人头疼的 “复读机问题”:
刚接触 AI 大模型,不知道该从哪学起?这份「」直接帮你划重点,不用再盲目摸索!

路线图涵盖 5 大核心板块,从基础到进阶层层递进:一步步带你从入门到进阶,从理论到实战。

L1阶段:启航篇丨极速破界AI新时代
L1阶段:了解大模型的基础知识,以及大模型在各个行业的应用和分析,学习理解大模型的核心原理、关键技术以及大模型应用场景。

L2阶段:攻坚篇丨RAG开发实战工坊
L2阶段:AI大模型RAG应用开发工程,主要学习RAG检索增强生成:包括Naive RAG、Advanced-RAG以及RAG性能评估,还有GraphRAG在内的多个RAG热门项目的分析。

L3阶段:跃迁篇丨Agent智能体架构设计
L3阶段:大模型Agent应用架构进阶实现,主要学习LangChain、 LIamaIndex框架,也会学习到AutoGPT、 MetaGPT等多Agent系统,打造Agent智能体。

L4阶段:精进篇丨模型微调与私有化部署
L4阶段:大模型的微调和私有化部署,更加深入的探讨Transformer架构,学习大模型的微调技术,利用DeepSpeed、Lamam Factory等工具快速进行模型微调,并通过Ollama、vLLM等推理部署框架,实现模型的快速部署。

L5阶段:专题集丨特训篇 【录播课】
👇👇扫码免费领取全部内容👇👇

2026 年想抓住 AI 大模型的风口?别犹豫,这份免费资料就是你的 “起跑线”!

版权声明:本文内容由互联网用户自发贡献,该文观点仅代表作者本人。本站仅提供信息存储空间服务,不拥有所有权,不承担相关法律责任。如发现本站有涉嫌侵权/违法违规的内容,请联系我们,一经查实,本站将立刻删除。
如需转载请保留出处:https://51itzy.com/kjqy/237080.html