如何评价扣子空间?

如何评价扣子空间?昨天做了一个完整体验 先说结论 和 Manus 智能体 和 Google Gemini pro 2 5 Deep Research 类比 都还有相当大的差距 或者说现在是一个刚推出的半成品 还相当不成熟 但是整个字节和豆包大投入的情况下 随着 MCP 协议生态插件的接入和完善 整个后续发展趋势我个人还是看好 类似豆包刚推出的时候也大量不成熟一个道理 还是先说下试用的情况 最简单的行程规划

大家好,我是讯享网,很高兴认识大家。这里提供最前沿的Ai技术和互联网信息。



昨天做了一个完整体验,先说结论,和Manus智能体,和Google Gemini pro 2.5 Deep Research类比,都还有相当大的差距。

或者说现在是一个刚推出的半成品,还相当不成熟。

但是整个字节和豆包大投入的情况下,随着MCP协议生态插件的接入和完善,整个后续发展趋势我个人还是看好。类似豆包刚推出的时候也大量不成熟一个道理。

还是先说下试用的情况。

最简单的行程规划,开启了高德地图和墨迹天气两个MCP插件。具体的提示语如下:

我现在住在背景富卓园小区,今天需要去一趟济南,下午2点要在济南未名湖附近开会,预计5点结束,当天需要返回北京。请帮我规划行程。

但是实际的情况是连富卓园的地址都判断错误。在这里关键原因还是没有引入类似12306,携程,城市公交等MCP资源接入导致。

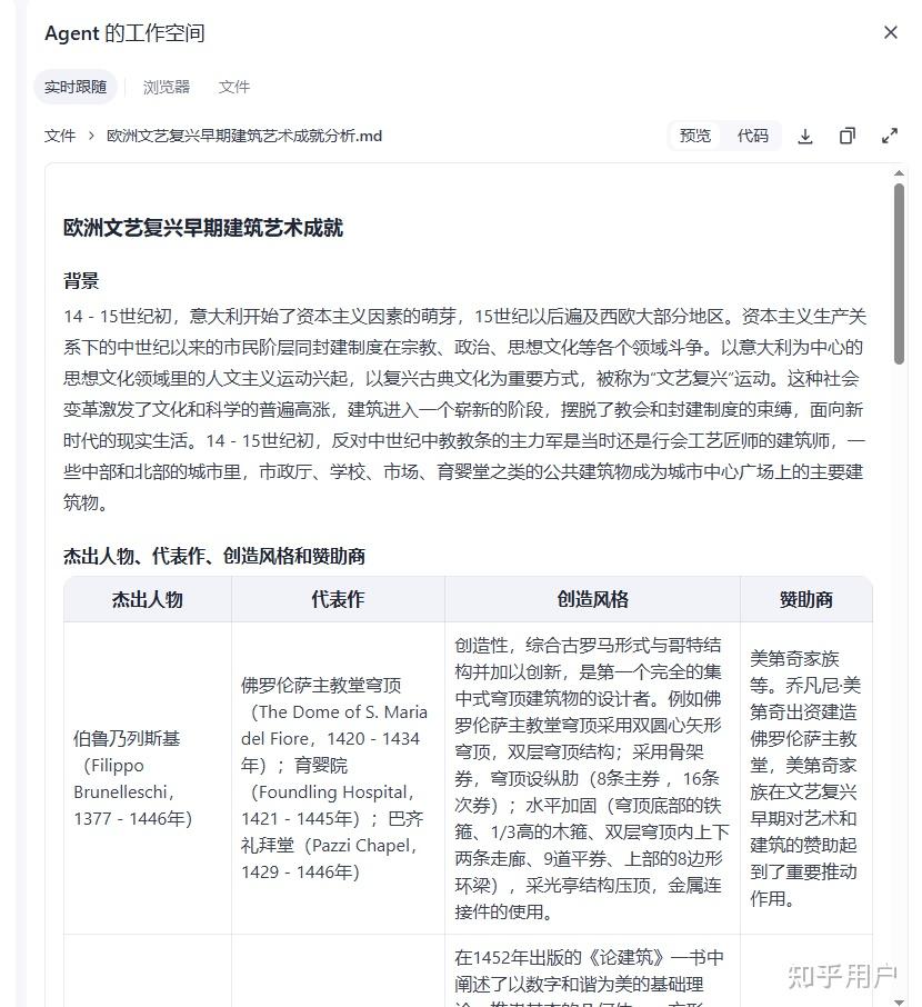
再看下我当时问Google Deep Research的关于文艺复兴的分析总结。提示语如下:

帮我给出一份欧洲文艺复兴时期的艺术成就综合分析报告,需要包括早期,中期,晚期到北方文艺复兴。艺术只分析建筑,雕刻和绘画三方面内容。需要给出每个时期的杰出人物,代表作,创造风格和背景,赞助商等。最好是输出的分析报告里面能够直接看到艺术作品图片。

同样,整个输出结果和Google对比差距明显。而且我在切换到规划模式的时候直接死机,运行了差不多2个小时也没有任何结果。

接着我再试了下华泰A股观察助手的行业垂直AI智能体。让它帮我分析下普元信息的财务信息和后续预测。

同样,得出的分析报告质量相当一般。基本没有太大的参考价值。

回头来看,为何在有了Coze的情况下,还进一步推出扣子空间。实际这个本质是字节希望推出一个类似Manus的通用智能体+行业垂直智能体,同时集成外部MCP资源生态。

原来Coze下作智能体,大家注意有两个关键点,一个是知识库,一个是插件tools资源。知识库通过 RAG方式实现增强检索接入。tools插件资源往往通过传统的web api或FunctionCall方式接入。在哲学资源接入后,再通过workflow进行编排满足不同场景需求。

那么在这种情况下就会人为的产生大量的智能体,这些智能体本身就是一个个信息孤岛,对企业B段的AI应用并不是一个好解决方案。

因此扣子空间的思路就是充分利用大模型的深度思考能了,利用MCP协议生态的接入,来构建一个通用智能体+行业垂直智能体。而不是人为来进行大量编排。具体如下:

所以在扣子空间新模式下,原来的插件资源将全部转变为MCP Server接入。原来大量的workflow编排也不需要,这个编排本身将内置到大模型内部来完成。以后只有类似通用智能体,深度研究智能体,行业专业智能体等简单的分类。

具体基于用户问题的不同场景,究竟应该如何组织MCP Server资源的能力并进行编排完成,变成了大模型内容的事情。大模型本身具备了通用Agent的能力。那么原来的生态就发生巨大的变化,原来可能是开发者不断开发Agent进入到智能商店。那么后续的重点就变成了开发者应该是开发大量的MCP Server实现资源的接入。上层Agent逐渐变成了一个统一面向用户的界面。

类似行程规划智能体如下:

类似行业研究智能体如下:

也就是说只要底层的MCP Server 资源接入足够。大模型完全能够胜任各种通用化的场景需求,逐步演变成一种理想化的通用智能体。

小讯
上一篇 2026-03-29 21:36
下一篇 2026-03-29 21:34

相关推荐

版权声明:本文内容由互联网用户自发贡献,该文观点仅代表作者本人。本站仅提供信息存储空间服务,不拥有所有权,不承担相关法律责任。如发现本站有涉嫌侵权/违法违规的内容,请联系我们,一经查实,本站将立刻删除。
如需转载请保留出处:https://51itzy.com/kjqy/231304.html