2026年我宣布:上交大的《动手学大模型》才是真硬核教程!真的配享太庙!(附实战教程及PPT)

我宣布:上交大的《动手学大模型》才是真硬核教程!真的配享太庙!(附实战教程及PPT)国内顶尖学府上海交通大学在 GitHub 上重磅发布了大模型教学教程动手学大模型 该教程由上交大教授张卓胜领衔主创 多位教授协力打造 教程免费开源 为学习者提供大模型入门编程的实用参考 通过简单易懂的实践操作 帮助同学们迅速掌握大模型基础 为课程设计和学术研究打下坚实基础 教程内容丰富全面 从预训练模型微调与部署 及时学习与思维链 到大模型的知识编辑 语言模型的文本水印 再到越狱攻击大模型

大家好,我是讯享网,很高兴认识大家。这里提供最前沿的Ai技术和互联网信息。



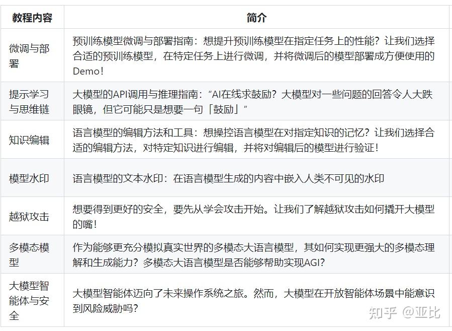
国内顶尖学府上海交通大学在GitHub上重磅发布了大模型教学教程动手学大模型。该教程由上交大教授张卓胜领衔主创,多位教授协力打造,教程免费开源,为学习者提供大模型入门编程的实用参考,通过简单易懂的实践操作,帮助同学们迅速掌握大模型基础,为课程设计和学术研究打下坚实基础。

教程内容丰富全面,从预训练模型微调与部署、及时学习与思维链,到大模型的知识编辑、语言模型的文本水印,再到越狱攻击大模型,掌握多模态,大模型的每一个部分都有详细讲解和丰富资料,即使是零基础的小白也能轻松学会。

课程目录

上海交大 的动手学大模型教程,对大模型感兴趣的直接冲!

内容截图

2024最新AI大模型全套资料,免费获取!!

小讯
上一篇 2026-04-04 10:55
下一篇 2026-04-04 10:53

相关推荐

版权声明:本文内容由互联网用户自发贡献,该文观点仅代表作者本人。本站仅提供信息存储空间服务,不拥有所有权,不承担相关法律责任。如发现本站有涉嫌侵权/违法违规的内容,请联系我们,一经查实,本站将立刻删除。
如需转载请保留出处:https://51itzy.com/kjqy/223706.html