【效率翻倍】DeepSeek+PPT,一分钟搞定完美演示文稿

【效率翻倍】DeepSeek+PPT,一分钟搞定完美演示文稿想要快速制作出专业又吸引眼球的 PPT 现在只需一分钟 跟着我一起用 DeepSeek 和 PPT 让你的演示文稿制作变得轻松又高效 步骤一 打开 DeepSeek 输入你的需求 比如 我是一名语文老师 我需要制作一份关于古诗词的 PPT 要求内容专业且适配演讲场景 请生成结构化大纲 步骤二 等待 DeepSeek 生成大纲 检查无误后 直接复制 步骤三 打开迅捷 AiPPT 工具

大家好,我是讯享网,很高兴认识大家。这里提供最前沿的Ai技术和互联网信息。



想要快速制作出专业又吸引眼球的PPT?现在只需一分钟!跟着我一起用DeepSeek和PPT,让你的演示文稿制作变得轻松又高效。

步骤一:打开DeepSeek,输入你的需求,比如“我是一名语文老师,我需要制作一份关于古诗词的PPT,要求内容专业且适配演讲场景,请生成结构化大纲。”

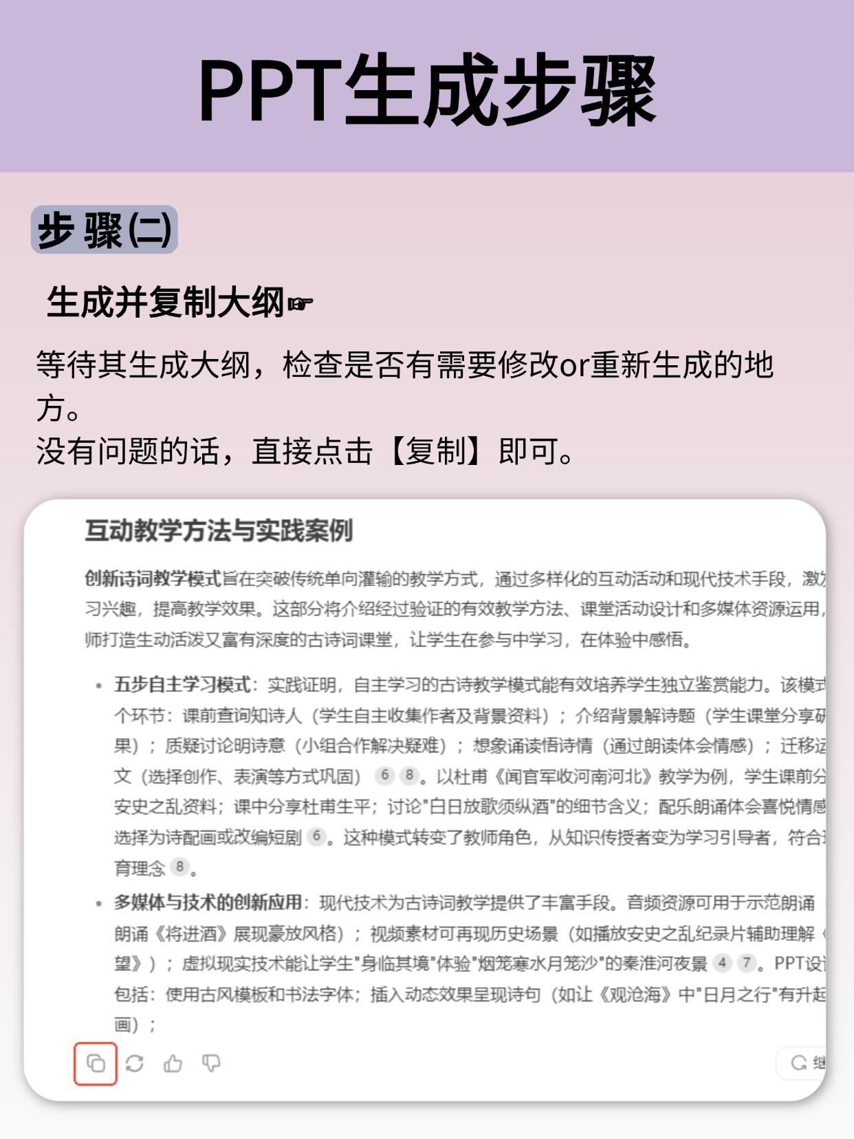
步骤二:等待DeepSeek生成大纲,检查无误后,直接复制。

步骤三:打开迅捷AiPPT工具,点击【导入Markdown】,将刚才复制好的大纲粘贴进去,选择【生成PPT】。

步骤四:整理大纲并挑选模板。工具会根据你的大纲自动匹配合适的模板,你可以根据需求进行选择。

步骤五:保存生成的PPT。工具会自动生成一整套PPT,你可以对里面的细节进行编辑和调整,确保无误后下载即可。

现在,你已经拥有了一份专业且吸引人的PPT。无论是教学、汇报还是演讲,都能轻松应对!

小讯
上一篇 2026-04-04 16:28
下一篇 2026-04-04 16:26

相关推荐

版权声明:本文内容由互联网用户自发贡献,该文观点仅代表作者本人。本站仅提供信息存储空间服务,不拥有所有权,不承担相关法律责任。如发现本站有涉嫌侵权/违法违规的内容,请联系我们,一经查实,本站将立刻删除。
如需转载请保留出处:https://51itzy.com/kjqy/223237.html