开源Manus替代:智谱AutoGLM沉思来了

开源Manus替代:智谱AutoGLM沉思来了3 月 31 日 智谱 AI 在中关村论坛上推出全新智能体产品 AutoGLM 沉思 这是一个 边想边干 的实用型 AI Agent 作为深度研究 Deep Research 类智能体 它不仅能够模拟人类复杂推理 还能通过浏览器插件跨平台执行操作 突破小红书 知乎 哔哩哔哩等封闭内容生态的信息壁垒 深度思考 拆解复杂任务 自主规划研究路径 例如 用户要求生成 AI 编程工具报告时 智能体会自动拆解需求

大家好,我是讯享网,很高兴认识大家。这里提供最前沿的Ai技术和互联网信息。



3月31日,智谱AI在中关村论坛上推出全新智能体产品“AutoGLM沉思”,这是一个“边想边干”的实用型 AI Agent。

作为深度研究(Deep Research)类智能体,它不仅能够模拟人类复杂推理,还能通过浏览器插件跨平台执行操作,突破小红书、知乎、哔哩哔哩等封闭内容生态的信息壁垒。

  1. 深度思考:拆解复杂任务,自主规划研究路径。例如,用户要求生成AI编程工具报告时,智能体会自动拆解需求,分步骤访问Cursor、Windsurf等官网抓取信息。
  2. 感知世界:突破公开数据限制,抓取小红书笔记、知乎回答等半封闭内容。实测中,规划旅**程时能综合B站视频评测和小红书攻略。
  3. 工具使用:调用浏览器插件执行操作,如登录网站、提交表单。若遇权限问题,会主动调整策略或提示用户介入。

AutoGLM沉思在 Manus、OpenManus、TARS 之后才发布,一定有些特别的东西。

  1. 免费开放:AutoGLM沉思的Deep Research功能完全免费且不限量使用,相较之下,同类产品如OpenAI的Deep Research需每月200美元且限次使用,而国产竞品Manus的收费方案也高达每月39至199美元。
  2. 开源生态:智谱宣布将于2025年4月14日开源AutoGLM沉思的核心技术链,包括:GLM-Z1-Air推理模型、GLM-4-Air0414基座模型、AutoGLM框架。
  3. 用户体验:尝试了下,用户体验还不错,包括执行中界面特效、多任务执行状态提醒、问答结果支持复制为Markdown。

吐槽一句,很多 AI 返回结果是通过 markdown 渲染,但是竟然不支持复制为 markdown,还需要我手动调整格式,太坑了。

发布会放出来的技术内容如下:

  • GLM-4-Air-0414基座模型:320亿参数,专为智能体任务优化,支持快速工具调用和联网搜索。
  • GLM-Z1-Air推理模型:推理速度较行业标杆DeepSeek-R1提升8倍,成本降低至1/30。
  • GLM-Z1-Rumination沉思模型:通过强化学习实现自我反思与长程推理,支持动态工具调用和实时验证。
  • AutoGLM执行引擎:自动化操作能力,模拟人类浏览网页、填写表单等行为。

第一步:打开官网界面:autoglm-research.zhipuai.cn

官网有用例展示和推广视频,大家感兴趣的可以看下。

第二步:点击导航栏右侧的“立即体验”,下载“智谱清言桌面客户端”。

第三步:默认安装即可。

第四步:打开后,选择“AutoGLM沉思”。

第五步:顶部有个提醒,需要安装 Chrome 插件,点击后按照提示安装即可。

第六步:回到AutoGLM沉思,在输入框中录入想要执行的任务。

找个官网案例完整体验一下。

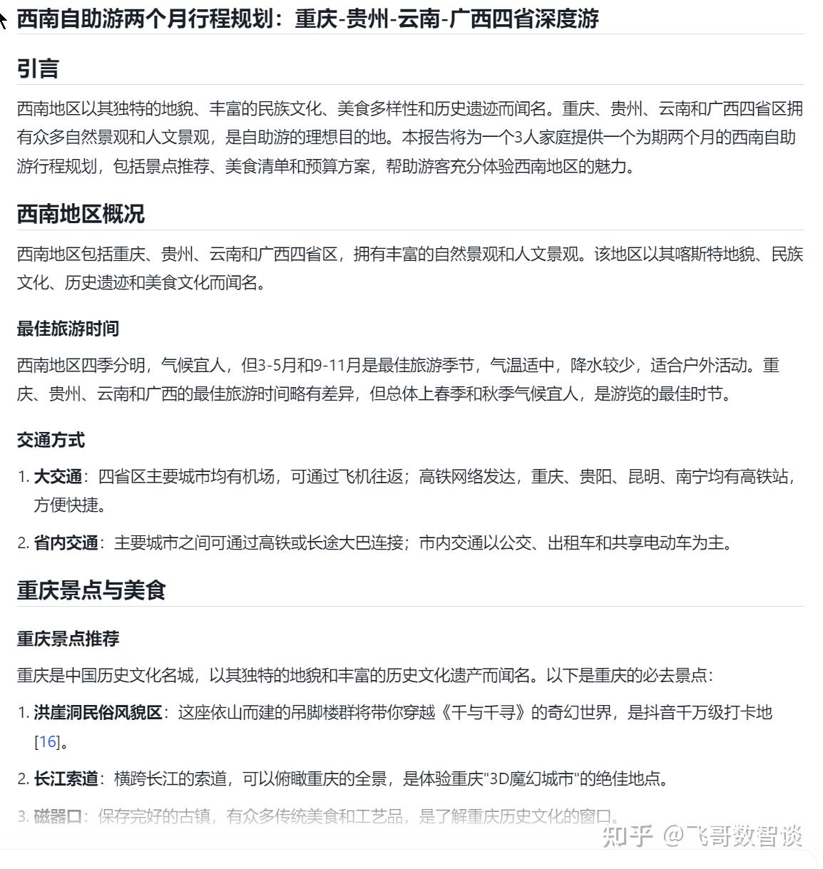
安排一个2个月的西南自助游,路过重庆、贵州、云南和广西,家庭3人行,给出大概的预算方案和小吃清单。

先是整体分析,然后规划后续任务。

如果需要访问的网站已经登录,AutoGLM沉思 直接可以进行搜索。

  • AutoGLM沉思操作浏览器时,浏览器内容会被蓝色边缘包裹,提醒你正在自动执行。
  • 左下角会有任务的执行状态。

如果需要访问的网站需要登录,AutoGLM沉思 会在左下角提醒,并停在当前界面等待一会。

https://www.xiaohongshu.com/mobile/login?qrId=6881743504415939&ruleId=4&xhs_code=456520×tamp=1743504415949&channel_type=web&component_id=3b61d91ab38e16282ddd49f9111d5978 (二维码自动识别)

全部任务执行完成后,左下角也会更新相应状态。

可以看到 Chrome 中的标签都是 AutoGLM沉思 打开的。

最终输出结果很长,截取一段给大家示意。

一个完整案例走下来,整体感觉还不错,时间不算太长,体验也比较丝滑,并且:

  • 因为直接从各类不同网站获取数据,所以内容的丰富性确实可以。
  • 每个内容后面会跟着参考链接,方便关注详情或者核对信息。

当然,由于整体还是 Preview 阶段,泛化性还不是很好,比如 掘金 社区搜索就有点问题。

虽然,目前还比较初级,但是开源、免费,用户体验还不错的 AutoGLM沉思 整体架子已经有了,希望后续功能越来越丰富吧!

小讯
上一篇 2026-04-04 21:08
下一篇 2026-04-04 21:06

相关推荐

版权声明:本文内容由互联网用户自发贡献,该文观点仅代表作者本人。本站仅提供信息存储空间服务,不拥有所有权,不承担相关法律责任。如发现本站有涉嫌侵权/违法违规的内容,请联系我们,一经查实,本站将立刻删除。
如需转载请保留出处:https://51itzy.com/kjqy/222846.html