
是月之暗面最新发布的旗舰,被官方称为“Kimi迄今最智能的模型”。该模型在Agent、代码、图像、视频及一系列通用智能任务上取得了开源领域的**表现,其核心在于采用了,具备强大的推理能力。
核心结论:
- 三大亮点:
- 深度推理能力出色:在数学计算和逻辑推理任务中表现优秀,能够提供详细的推理过程。
- 中文语义理解能力强:在断句歧义、文化梗等具有中文特色的任务上表现出色。
- 创意写作风格多样:能够较好地模仿各类文体风格。
- 3D建模与质感渲染能力突出:在复刻相机、微波炉、Switch等物体时,效果惊艳。
- 三个短板:
- 响应速度较慢:推理时间普遍在10秒至500秒之间。
- 代码生成稳定性不足:在复刻复杂游戏(如坦克大战)时失败,部分生成工具存在功能缺陷。
- 多模态空间推理能力有限:在六面体展开、目标定位、色彩识别等任务上表现欠佳。
一句话总结:Kimi-K2.5-Thinking是一款深度推理能力出色、中文理解精准、3D渲染质感突出的思考型模型,适合需要详细分析和复杂推理的场景,但在响应速度、代码稳定性和视觉空间推理能力方面仍有优化空间。
- 结论速读
- 一、基础能力测试
- 1.1 数学推理(大数计算、逻辑陷阱等)
- 1.2 文本处理(语义判别、弱智吧问题等)
- 二、代码能力测试
- 2.1 游戏类(黄金矿工、太空射击等)
- 2.2 工具类(仿Google、Switch复刻等)
- 2.3 3D场景(海浪模拟、体素花园)
- 2.4 UI设计(iOS天气、电影级落地页)
- 2.5 SVG动画(引擎结构、行星运动)
- 三、创意能力测试
- 3.1 内容创作(小说续写、甄嬛体、职场话术)
- 3.2 PPT制作(年度大事记)
- 3.3 设计排版(职场海报)
- 四、多模态能力测试
- 4.1 OCR识别(表格还原、文本提取)
- 4.2 图像理解(空间变换、找茬、猫品种识别)
- 4.3 视频理解(环境分析、动作捕捉)
- 五、专业应用测试
- 5.1 数据分析(Agent架构全景调研)
- 六、综合能力测试
- 6.1 综合测试(复古打印机、游戏落地页、凡人修仙传网站)
- 总结
1.1 数学推理
大数计算
Prompt:
大数计算:3 * 7等于多少?
- 输出:

计算结果为53,553,251,005,629,872,913,981,最后几位有误(正确答案里是627而非629),但模型给出了详细的验算思路,展现了较强的数学推理能力。
立体几何推理
Prompt:
一个长五点五米的竹竿,能否穿过一扇高四米,宽三米的门?请考虑立体几何
- 输出:

回答正确,推理过程详尽,从平面对角线到三维倾斜角度都有精确计算,空间几何推理能力出色。
推理陷阱题
Prompt:
假设有三个创业团队(A、B、C)正在竞争一个项目资金。评选有以下规则:
1.每个团队提交一份商业计划书,主题必须是“可持续能源”“智慧城市”或“医疗健康”之一,且每个主题只能有一个团队选择。
2.团队B选择了“智慧城市”。
3.如果团队A选择“可持续能源”,那么团队C的商业计划书必须比团队A的更具创新性才能胜出。
4.最终只有一个团队能获得资金。
5.后来得知,团队C的计划书在创新性上略逊于团队A。
请问:哪个团队最终获得了项目资金?并解释你的推理过程。
- 输出:

模型给出团队A获胜的结论,推理过程完整但存在逻辑跳跃。正确答案应是“无法唯一确定赢家,但可确定C未获胜,胜者只可能是A或B之一”,模型过度推断排除了B。
小红兄弟姐妹题
Prompt:
小红有2个兄弟,3个姐妹,那么小红的兄弟有几个姐妹
- 输出:

回答正确,答案为4个姐妹,解析清晰易懂。
老鹰飞行原因
Prompt:
未来的某天,李同学在实验室制作超导磁悬浮材料时,意外发现实验室的老鼠在空中飞,分析发现,是因为老鼠不小心吃了磁悬浮材料。第二天,李同学又发现实验室的蛇也在空中飞,分析发现,是因为蛇吃了老鼠。第三天,李同学又发现实验室的老鹰也在空中飞,你认为其原因是
- 输出:

模型给出了食物链推理的答案(老鹰吃了蛇),但也提到了“老鹰本来就会飞”这个常识答案,说明其具备一定的常识判断能力,比单纯陷入逻辑陷阱要好。
1.2 文本处理
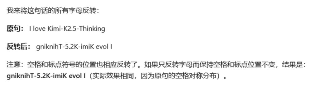
字符串反转
Prompt:
将“I love Kimi-K2.5-Thinking”这句话的所有字母反过来写
- 输出:

回答正确,输出“gniknihT-5.2K-imiK evol I”,字符级操作准确无误。
语义判别
Prompt:
以下出现的华为是否为3C行业品牌?
– 刘德华为新剧做宣传。
- 输出:

回答正确,准确识别出“华为”是“刘德华”和“为”的组合,并非3C品牌,中文分词理解能力优秀。
知识理解
Prompt:
如何理解“但丁真不会说中国话,但丁真会说中国话”
- 输出:

回答精彩,准确解读了“但丁”(意大利诗人)和“丁真”(中国网红)两个人物,并详细分析了断句歧义的幽默点,中文语义理解能力出色。
弱智吧系列
Prompt1:
生蚝煮熟了叫什么?
- 输出:

Prompt2:
用水来兑水,得到的是浓水还是稀水
- 输出:

两道题都回答得当。生蚝题给出了多角度分析(仍叫生蚝、熟蚝、蚝豉等),水兑水题正确指出“还是水”,常识判断和幽默感不错。
开放式策略生成
Prompt:
1. 整体:资金不足40.4%,知识匮乏23.9%,未来不确定性21.7%,政策限制14%。
2. 一线城市:资金不足44.4%,知识匮乏15.8%,未来不确定性22.7%,政策限制16.9%。
3. 二线城市:资金不足38.3%,知识匮乏27.9%,未来不确定性21.2%,政策限制12.5%。
请根据上述数据,分析一二线青年置业困难差异及原因,从政府、购房者、家人、夫妻角度提建议。
- 输出:

分析全面,从数据差异入手提出了多角度建议,深度和广度兼具。
2.1 网页开发 – 游戏类
黄金矿工游戏
Prompt:
请生成一个经典的“黄金矿工”游戏。游戏的核心玩法、道具和关卡系统应遵循以下设定:
黄金矿工复刻版
游戏设定:
玩家操控一个矿工,通过摆动钩爪抓取地下的物品来赚取金钱,并在限定时间内达到目标金额。
物品系统:
* 黄金:有多种不同尺寸和形状的金块。体积越大,价值越高,但也越重。
* 钻石:体积小,价值非常高,回收速度快,是优先抓取的目标。
* 石块:价值极低,但异常沉重,抓到会浪费大量宝贵时间,应尽量避免。
* 福袋:价值随机的袋子,可能开出高额金钱、力量药水或少量金钱。
* 炸药桶:若钩爪抓取到它,会立即爆炸并摧毁其周围一定范围内的所有物品。
商店与道具系统:
每个关卡结束后,玩家可用超出目标金额的金钱在商店购买道具,用于下一关。
* 炸药:可在钩爪回收过程中炸毁不想要的低价值物品(如石块),使钩爪立即空手收回,节省时间。
* 力量药水:在下一关卡中,矿工力量增强,回收所有物品的速度显著提升。
* 幸运草:在下一关卡中,提高从福袋中获得高价值物品的概率。
视觉与界面要求:
* 美术风格:采用经典的2D卡通风格,矿工形象生动,黄金和钻石有闪光效果。
* 界面信息:用户界面需清晰显示:①剩余时间、②当前已获金额、③本关目标金额。
* UI风格:漫画书风格,街机游戏UI,波普艺术,荧光粉和青色,半色调网点背景,粗描边字体,倾斜布局,高对比度,复古90年代,动态图形,硬阴影。
- 输出:

实现评估: 游戏核心机制(钩爪摆动、抓取回收)已基本实现,但UI风格与要求的波普艺术风格存在差距,视觉效果一般。
可爱风格五子棋
Prompt要求:
可爱风格五子棋游戏界面,包含“人人对战”和“人机对战”模式按钮。整体采用马卡龙色调,棋盘简洁清晰,棋子设计成卡通小动物(如猫咪和小熊)。背景带有轻微渐变和星星点缀,界面边缘圆润,按钮Q萌。整体风格温馨可爱,适合儿童或休闲玩家,采用2D插画风格,用HTML呈现。
- 输出:

实现评估: 游戏可玩,马卡龙色调运用得当,但棋子设计较为简单,人机AI策略过于基础。
表情符号反应堆游戏
Prompt要求:
设计一个快节奏的表情符号反应游戏。屏幕上快速闪过一个目标表情符号,下方同时出现3-4个选项表情符号,玩家需在限定时间内点击与目标匹配的选项。点击正确得分并加快游戏节奏;点击错误或超时则游戏结束(或扣除生命值)。需显示最高分。使用HTML/JS/CSS实现,界面需简洁明快,并实现计时条动画。
- 输出:

实现评估: 核心玩法(计时、选项匹配、得分)实现完整,但界面设计较为简单。
技能五子棋
Prompt要求:
在普通五子棋规则基础上,增加技能系统。技能包括:
* 飞沙走石:消耗2技能点,移除对手一颗棋子。
* 静如止水:消耗4技能点,冻结对手一回合。
* 力拔山兮:消耗8技能点,直接获胜。
黑棋和白棋的技能点分开计算,每走一步均可累加。需设计一个电脑对手,并确保界面美观,输出为单个HTML文件。
- 输出:

实现评估: 技能系统基本实现,但界面美观度与要求存在差距。
N-Back实验页面
Prompt要求:
实现一个N-Back认知实验页面。实验原理:每隔1秒展示一张图片(从10个预设汉字中随机选择),用户需判断当前图片是否与前面第N张图片一致(一致按“A”键,不一致按“L”键)。实验开始时需选择N值(2, 3, 4)。实验共需用户点击30次,需记录用户点击的准确性和反应时间,并在实验结束后给出准确率和平均反应时间。实验过程中,确保“N-back正确”的匹配次数为15次。界面需符合现代审美,实验结果可导出下载。
- 输出:

实现评估: 实验核心逻辑实现存在问题,界面设计尚可但功能不完整。
太空射击游戏
Prompt要求:
制作一个太空射击游戏。外星敌人(包括小兵和Boss)从天而降,玩家飞船可用方向键/WASD移动,空格键射击。击败敌人有分数奖励,Boss血量更厚、移动更诡异。玩家有生命值,碰到敌人或子弹会掉血。背景为持续滚动的深邃星空。动效要求包括:星空背景持续缓慢滚动、飞船移动时有轻微倾斜动画、爆炸粒子有物理感、游戏结束时画面轻微震动。技术实现需为单个HTML文件,使用Canvas,目标帧率60fps,整体质感需接近Steam上的独立游戏试玩Demo。
- 输出:

实现评估: 游戏可玩性好,星空背景滚动流畅,飞船动画细腻,核心玩法完整实现。
浏览器操作系统
Prompt要求:
使用HTML、CSS和JS制作一个浏览器操作系统。功能要求包括:
* 至少包含5个应用程序。
* 其中至少有两个是真正可玩的游戏。
* 支持更换壁纸。
* 额外添加一个自行设计的“特殊”功能,并说明其特别之处。
- 输出:
实现评估: 基本框架搭建完成,App数量达标,但功能较为简单,交互体验有待优化。
Google搜索复刻
Prompt要求:
制作一个Google搜索网站,尽可能保证高还原度。
- 输出:

实现评估: 整体UI还原度不错,搜索框和按钮布局接近原版。
智能LED灯调光页面
Prompt要求:
制作一个网页,展示一盏可调光的智能LED灯。灯泡材质需呈现玻璃的通透感,灯丝细节清晰。用户可通过滑块调节色温(从2700K暖黄到6000K冷白)和亮度(0%-100%),光的颜色和照射范围应根据数值变化产生真实、即时的视觉反馈。
- 输出:
实现评估: 灯泡外观呈现较好,调光功能实现完整,色温与亮度变化效果明显。
质感相机(立体感+快门拍照)
Prompt要求:
生成一个网页,尽可能复刻一个有质感的相机模型,需具备立体感,并能实现按下快门拍照的功能。
- 输出:
实现评估: 相机外形还原度很高,采用3D建模,立体感和质感表现优秀。
Kimi 在生成交互式网页组件和实用工具方面展现了出色的理解与执行能力。以下是对其生成结果的详细评估。
粉色拍立得相机
* Prompt: 生成一个网页,复刻一个美观、粉色系、有质感的拍立得相机,有立体感,有光泽。还能按下快门拍照,生成的照片也是拍立得照片风格。
* 输出:

* 评估: 粉色系配色得当,功能可用,细节质感有提升空间。
质感风扇
* Prompt: 生成一个网页,做一个有质感、真实的风扇,我可以调整风速档位,档位越高,扇叶转的越快。
* 输出:
* 评估: 风扇功能正常,档位可调,视觉质感尚可。
金属质感微波炉
* Prompt: 生成一个网页,做一个金属质感的微波炉,我可以调节火力档位(如解冻、低火、高火),档位越高,内部灯光越亮,并伴有动态旋转光波动画。
* 输出:

* 评估: 建模和渲染效果惊艳,金属质感表现突出。
Switch掌机复刻
* Prompt: 生成一个网页,完美复刻一个 Switch 掌机,上面的按钮可以交互,左右点击切换游戏选择。
* 输出:

* 评估: 造型与Switch接近,按钮交互功能可用。
水印处理工具
* Prompt: 你是一位精通Web图形处理的前端极客。请帮我写一个单文件的HTML小工具,功能是“本地图片隐私保护器”。功能逻辑:拖拽上传:屏幕中央有一个虚线框,支持拖拽图片上传(或点击选择)。双模式处理:模式A(打码):允许用户在图片上用鼠标框选区域,框选区域自动进行马赛克(Pixelate)处理。模式B(水印):允许输入文字水印,调节透明度和角度,平铺在整张图片上。导出:点击“保存”按钮,下载处理后的图片。所有操作必须在浏览器本地完成,不涉及后端。美学要求:UI风格参考 Gumroad 或 Notion,使用黑白灰极简配色,按钮要是醒目的黑色圆角矩形。操作要有顺滑的反馈(例如拖入文件时边框变色)。使用Tailwind CSS (CDN版) 进行样式设计。
* 输出:
* 评估: 核心功能可用,马赛克和水印功能完整实现,水印效果明显。
可视化复利计算器
* Prompt: 请为我开发一个“复利奇迹计算器” Web应用。这是一个旨在向普通人展示长期投资力量的教育工具。交互与逻辑:输入区(左侧):使用美观的滑块(Range Slider)而不是枯燥的输入框,来控制:初始本金、每月定投金额、年化收益率 (1% – 20%)、投资年限 (1 – 40年)。可视化区(右侧):使用 Chart.js 或纯 CSS/SVG 绘制一个面积增长图。图表需要包含两条线:一条是“本金投入”,一条是“复利总额”。两条线中间的区域用渐变色填充,代表“睡后收入”。动态反馈:拖动任何滑块,图表必须无延迟实时更新。UI风格:金融科技风(Fintech),主色调使用深蓝色和金色。字体清晰,数字显示格式化(例如:¥1,234,567)。请提供完整的HTML/JS代码。
* 输出:

* 评估: 计算功能正确,图表可显示,但UI设计风格与要求的金融科技风有差距。
小学生英语单词听写应用
* Prompt: 请帮我设计一个小学生英语单词听写交互式网页应用,家长可以创建单词的听写列表,学生通过单词拼写+实时反馈练习英语单词,提升记忆效果。具体要求如下:1. 设置界面(家长使用)- 单词列表输入:大文本框,支持粘贴格式为”apple 苹果”的单词列表,每行一个。- 听写设置:- 每题倒计时(单位:秒)- 是否打乱题目顺序(复选框)- 开始按钮:点击”开始听写”进入学生界面。- 设置界面进入需要有个用户名和密码(默认账号,用户名:admin,密码:)2. 听写界面(学生使用)- 显示内容:- 显示当前题目的中文含义(如”苹果”)- 语音播放按钮(页面加载时自动播放一次,可重复点击)- 拼写输入框 + 实时倒计时器- 提交按钮和跳过按钮- 答题流程:- 系统播放英文发音,显示中文提示- 学生拼写英文并提交- 系统即时反馈:- 拼写正确:输入框变绿,自动进入下一题- 拼写错误:输入框变红,显示正确答案,短暂停留后进入下一题- 倒计时结束或点击”跳过”:记为错误,直接进入下一题3. 结果界面(学生查看)- 成绩摘要:- 总题数、正确数、错误数、正确率(百分比)- 错误回顾:- 显示错误、正确拼写和中文含义,方便复习- 操作按钮:- “再试一次”:重新开始本轮听写- “返回主页”:回到设置界面,输入新词4. 成绩记录界面(家长查看)- 可以查看该学生的历史成绩设计风格建议:- 卡通效果,简洁、色彩鲜明,吸引小学生注意力- 字体大、清晰易读- 包括渐变化和动感反馈强化体验。
* 输出:

* 评估: 功能实现完整,界面设计新颖,听写核心流程流畅。
Markdown在线编辑器
* Prompt: 我想做一个在线的Markdown编辑器,左边我写Markdown代码,右边能马上看到排版好的效果,就像Typora那样,但做成一个可以实时编辑的编辑框网页就行,界面美观,漂亮。
* 输出:

* 评估: 功能欠缺,交互不够顺滑,导出功能存在bug。
在3D场景构建方面,Kimi能够理解复杂的物理和视觉要求,但实现效果存在差异。
3D深海波浪模拟
* Prompt: 创建一个包含以下要求的单HTML文件单页应用:- 名称:海洋波浪模拟 – 目标:显示逼真的动态波浪效果。- 功能:可调节风速、浪高和光照效果。界面需具有平静感和真实感。
* 输出:
* 评估: 波浪渲染效果一般,参数调节响应不够流畅,3D效果不够逼真。
3D玻璃托盘弹珠场景
* Prompt: 做一个可直接打开运行的单文件HTML(three.js CDN),呈现”桌面上一个透明六边形玻璃托盘里,多颗自发光的彩色弹珠在里面永不停歇地滚动互撞”。视觉氛围:夜晚或暗室感。弹珠本身是柔和的自发光(像荧光玻璃/能量球),颜色五颜六色但不刺眼,带柔光晕染(bloom),并且会把周围玻璃托盘与桌面轻微”染色”反射出来。托盘仍是厚玻璃,能看到折射、高光、边缘亮线;桌面有少量环境反射与微弱噪点纹理,让画面像真实拍摄而不是纯CG。运动体验:默认20~40颗弹珠,彼此会咔哒碰撞、靠墙反弹、互相挤压后散开,长期运行不减速、不穿墙、不抖动卡边、不突然爆飞;整体手感像”装满会发光弹珠的玻璃托盘”。碰撞要有轻微”软”感:不是硬邦邦弹球,更像带一点柔性的能量球(视觉上可通过光晕轻微压缩/拉伸来暗示,但几何不要真变形过头)。交互以体验为主(不要暴露一堆参数):页面角落放一个极简控制条 – “摇一摇”:像轻晃托盘一样给系统注入随机扰动,让弹珠重新洗牌 – “慢动作”:0.25x / 1x / 2x – “相机”:桌面视角 / 俯视 / 轻微环绕 – “灯光感觉”:柔光强度(bloom)、色彩饱和度、拖影/余辉(可选)隐藏开发者开关(按D):显示/隐藏调试叠加(六边形边界线、速度箭头、碰撞点),用来证明这是”真实碰撞模拟”,默认关闭以保持观感。目标:用户第一眼觉得”这是一盘会发光的彩色弹珠在玻璃托盘里不停碰撞”,画面干净、柔和、真实、有质感。
* 输出:

* 评估: 视觉画面不错,场景基本呈现,但自发光效果和物理碰撞实现不够理想。
体素风格花园宝塔场景
* Prompt: 生成一个体素风格的花园宝塔3D场景,包含可交互的灯光切换和视角旋转。
* 输出:

* 评估: 体素风格明确,场景构建完整,交互功能正常。
iOS 18风格天气卡片
Prompt:
你是Apple Inc的UI设计师,以iOS 18的设计风格做一个带有动画效果的英文天气卡片,要求是使用HTML、CSS和基础JavaScript,使用横板天气页面(拥有4个天气卡片(晴天,大风,暴雨,暴雪))。应足够美观,实现一定的交互效果。
- 输出:

- 评价:
iOS风格接近Apple原生设计,美观度与交互也出彩。
电影级着陆页
Prompt:
创建一个具有电影级视觉效果的着陆页,使用深邃的渐变背景,玻璃拟态设计元素,流畅的微交互动画,整体呈现出奢华科技品牌的质感。
- 输出:

- 评价:
视觉效果中规中矩,缺乏玻璃拟态等关键设计元素,未达到“电影级”标准。
极简主义仪表板
Prompt:
设计一个极简主义的仪表板界面,运用大量留白、精致的阴影层次、优雅的过渡动画,体现现代高端设计的精髓。制作HTML网页。
- 输出:

- 评价:
设计简洁明了,但“极简”与“高端”的平衡把握不够到位。
未来感数据可视化大屏
Prompt:
生成一个具有未来感的数据可视化大屏,使用霓虹色彩、粒子效果、3D变换动画,营造科幻电影中的高科技氛围。制作HTML网页。
- 输出:

- 评价:
大屏的高科技未来感还行,粒子效果或动画也精致。
艺术画廊风格
Prompt:
创建一个艺术画廊风格的网页,融合抽象几何图形、流动的色彩渐变、视差滚动效果,展现前卫的现代艺术美感。制作HTML网页。
- 输出:

- 评价:
艺术感不足,几何图形和渐变色彩运用生硬,视差滚动效果不明显。
GLM-4.7产品发布
Prompt:
你是一位曾主导Apple发布会网页、Stripe官网、Raycast产品页的顶级创意前端工程师。请为「GLM-4.7」创建一个让人过目不忘的产品发布页面。
核心目标:让看到这个页面的人觉得「这不可能是AI一次生成的」。
- 输出:

- 评价:
页面有一定设计感,但未能完全摆脱“AI味”,视觉元素与描述要求有差距。
八缸发动机动画
Prompt:
用 SVG 绘制八缸发动机物理结构动画,分步骤展示活塞运动、气门开合,配色用工业灰 + 金属银,支持鼠标悬停查看部件名称。
- 输出:

- 评价:
结构绘制有误,动画效果不完整,悬停功能缺失。
太阳系行星动画
Prompt:
使用React和CSS3为八大行星创建一个围绕太阳旋转的动画。要求:
1. 太阳固定在屏幕中心,每个行星有自己独特的轨道(半径、颜色、大小)。
2. 每个行星的旋转周期需不同(例如:水星4秒,海王星26秒)。
3. 必须使用CSS Keyframes实现动画,并显示出每个行星的轨道线。
4. 代码需组件化(如, ),并整合在一个HTML文件中,确保直接在浏览器中打开即可运行。
- 输出:

- 评价:
行星运动完整实现,轨道比例和视觉效果不错。
3D剪纸模拟器
Prompt:
You are a front-end developer recreating a realistic 3D “Chinese Paper Cutting” simulator.
3.1 内容创作
小学生作文
Prompt: 帮小学生写一篇“我最讨厌的动物”作文,不能是猫狗。
* 输出:

* 评价: 文笔贴近小学生水平,字数适中,选题有趣,童真感十足。
甄嬛体吐槽
Prompt: 用甄嬛体吐槽地铁早高峰。
* 输出:

* 评价: 甄嬛体风格拿捏到位,用词考究,但篇幅稍长。
职场回复话术
Prompt: 老板在周六晚上11点,在公司大群里发了一段话:“看了一下大家这周的日报,感觉还是缺乏一些深度。大家都很辛苦,但我希望我们不要用战术上的勤奋掩盖战略上的懒惰。下周一早会,大家聊聊什么是真正的用户价值。”请帮我撰写一条回复话术。
要求:
– 只有我一个人回复会很尴尬,所以要写得像是一个“排头兵”的表态。
– 篇幅不要长,100字以内。
– 要表现出“深刻反思”、“被老板点醒”的态度。
– 不要承诺具体要在周末加班,但要表达出“这个周末我会深度思考”的意思。
* 输出:

* 评价: 回复得体,但“排头兵”的姿态和“深刻反思”的力度可以更强一些。
短文文笔
Prompt: 请以鲁迅的文笔写一段短文(300字),主题为:打工人的一天。
* 输出:

* 评价: 文字有一定鲁迅风格痕迹,讽刺意味到位,文学性可以更突出。
小说创作
Prompt: 你是一名有着二十年从业经验的科幻小说家。现在,你要根据一个已写好的开头,续写一篇1500字以内的中文微小说。续写需包含发展、转折、高潮、结局,基调为科幻,结局必须是欧亨利式的。续写内容需包含下列元素:黑衣人、代码、程序、计时器、时间感知力、环形时间、无限轮回、黑暗力场、西西弗斯、存在主义。
* 输出:

* 评价: 故事完整,科幻元素和欧亨利式结尾基本涵盖,创意可圈可点。
酒桌敬酒词
Prompt: 作为分公司负责人,在年会晚宴上向不熟悉的集团董事长敬酒,需在30秒内留下深刻印象。
要求:
– 不能俗套。
– 要结合公司今年的大方向(如全球化、海外业务)。
– 要展示分公司成绩,但要包装成“在您的战略指引下取得的一点小突破”。
– 结尾要有一个响亮的祝酒口号,能带动主桌气氛。
* 输出:

* 评价: 敬酒词内容得体,结合了全球化主题。
创意写作
Prompt: 写一段能以惊人的才华令我震撼的文字,之后再解释你是如何完成这件事的。
* 输出:

* 评价: 文字有一定亮点,但“惊人才华”的震撼感不够强烈。
3.2 PPT制作
2025年AI大事件汇总
Prompt: 总结2025年AI发生的大事,捋清时间线和相关事件,制作一份年度AI大事件汇总回顾的PPT报告,建立一个网页。
* 输出:

* 评价: 事件梳理有一定参考价值,但部分信息不够准确,网页PPT形式未完全实现。
3.3 设计排版
职场肖像海报
Prompt: 艺术感职场肖像,戏剧性侧光照明,职业人士站在优雅大理石楼梯象征事业攀升,胶片颗粒质感,深祖母绿和焦赭色调的情绪化调色,浅景深,电影级构图,奢华杂志社论风格,哈苏相机品质,精致而富有抱负的氛围,制作一个海报网页。
* 输出:

* 评价: 未能体现“艺术感职场肖像”和“奢华杂志社论风格”的要求,视觉冲击力不足。
4.1 OCR识别
纯文本识别
Prompt: 识别图片中的全部内容,言简意赅。
* 输入图片:

* 输出:

* 评价: 准确识别出韦庄《女冠子·四月十七》,并简要概括了词作内容,OCR能力和文学理解都不错。
表格识别
Prompt: 作为OCR表格识别专家,识别图片中的表格内容,并以与原表格结构完全一致的HTML格式输出。
* 输入图片:

* 输出:

* 评价: 表格结构识别有一定难度,但模型成功识别,合并单元格的处理也很到位。
4.2 图像理解
空间变换
Prompt: 请回答。
* 输入图片:

* 输出:

* 评价: 空间推理能力不错,回答正确。
六面体展开图
Prompt: 请回答,哪个选项的六面体展开结果是上面的展开图。
* 输入图片:

* 输出:

* 评价: 正确答案为D,复杂空间变换对模型仍是难题。
图片排序
Prompt: 根据图中显示的多个场景,将最有可能发生的事件按顺序排列。
* 输入图片:

* 输出:

* 评价: 排序错误,各场景之间的因果关系没理解好。
目标对比
Prompt: 找到图片中奔跑的人,并返回行列序号,比如:几行几列。
* 输入图片:

* 输出:

回答错误,在密集人群中精确定位目标对模型挑战较大。
Prompt:
篮子中的东西是什么,有什么用
- 输入图片:

- 输出:

正确识别金银花并说明功效,植物识别和知识关联能力不错。
Prompt:
找到2024年GDP值最大的省份,并且计算占全国GDP的百分之多少?
- 输入图片:

- 输出:

正确识别出GDP最大省份,百分比计算(约10.5%)正确。
Prompt:
朋友拍了一张图片,可以告诉我他是在中国哪个城市拍的吗?
- 输入图片:

- 输出:

正确答案是上海,模型回答错误。
Prompt:
告诉我桌子上菇娘儿的个数。
- 输入图片:

- 输出:

计数正确(10个),目标识别能力不错。
Prompt:
图片里有数字吗?如果有的话是什么?
- 输入图片:

- 输出:

色彩识别能力有待提升,正确答案为6。
Prompt:
我今天喝了这个果汁会怎么样
- 输入图片:

- 输出:

准确理解果汁成分并给出合理预测,图文内容理解和常识推理能力不错。
Prompt:
识别图中所有猫的品种。
请以合法的JSON格式返回结果,结果是一个list,每一个list元素对应一个目标检测结果dict,dict的key由label、bbox_2d组成,值分别为检测到的猫的品种和结果坐标框。
例如:[{‘label’: ‘金渐层-1’, ‘bbox_2d’: [1,2,3,4]}, {‘label’: ‘金渐层-2’, ‘bbox_2d’: [4,5,6,7]}]
- 输入的图片:

- 输出:

品种识别有一定准确率,但bbox坐标和部分品种判断有误差。
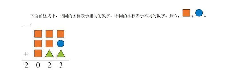
Prompt:
这是一道小学奥数题,根据示例图来算加减数学题
- 输入的图片:

- 输出:

回答正确,推理分析也详细。
Prompt:
帮我看看这个头饰是什么
- 输入的图片:

- 输出:

分析完整,正确提及到满天星头饰。
Prompt:
请帮我分析这张购物小票,以表格形式列出所有商品的名称、个数及单价信息,同时计算总的商品数量以及总金额。
- 输入的图片:

- 输出:

内容提取比较完整,关键信息都抓住了,并正确给出总金额。
Prompt:
中午饿了,周围环境我拍给你,告诉我哪儿能吃到中餐?
- 输入视频:
- 输出:

成功找到“老乡鸡”,视频中的细节理解能力不错。
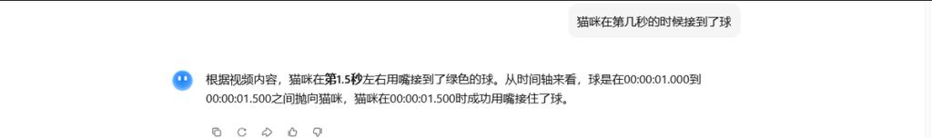
Prompt:
猫咪在第几秒的时候接到了球
- 输入视频:
- 输出:

回答正确,可以准确分析猫接到球的时机。
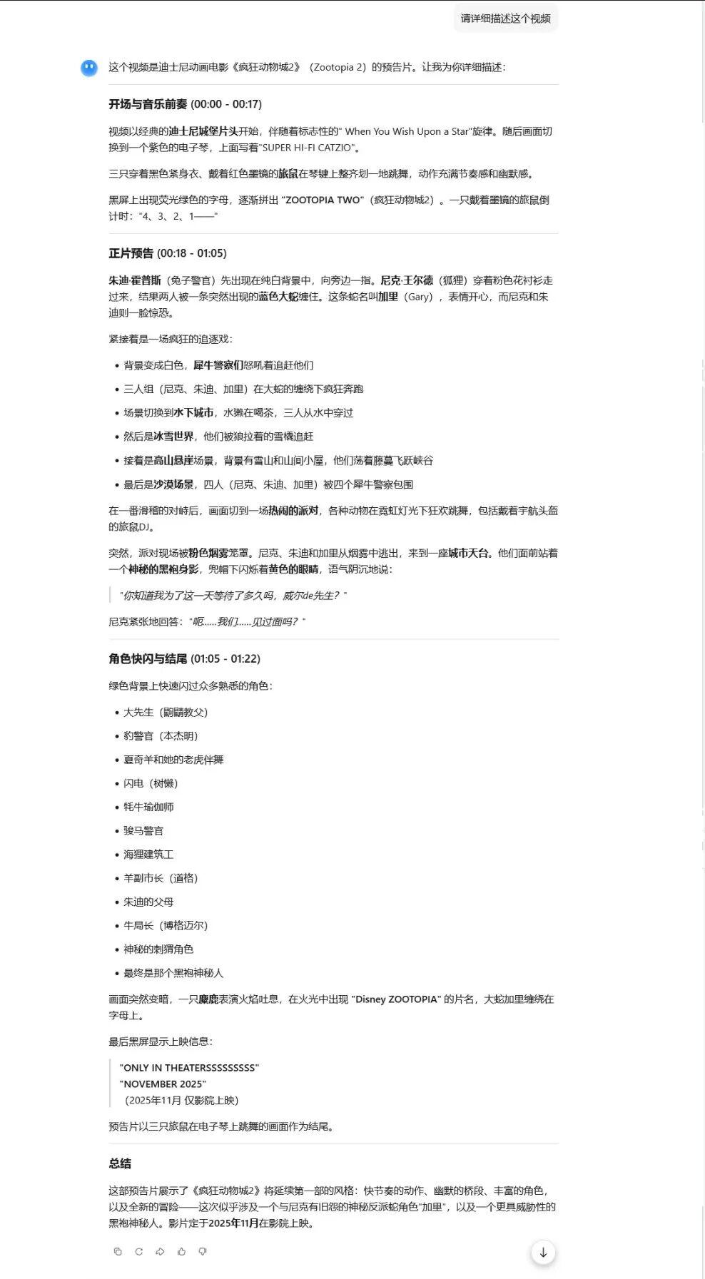
Prompt:
请详细描述这个视频
- 输入视频:
- 输出:

描述详细完整,关键信息都抓住了。
Prompt:
现在是2025年11月,我需要你完成一个深度调研任务:
核心任务:
找出2025年(截至11月)所有在Agent Infrastructure(Agent基础设施)方向的创业公司和开源项目,并制作一个完整的展示网页。
什么是Agent Infrastructure:
不是做最终用户产品的Agent应用,而是为Agent开发者提供底层能力、工具和服务的基础设施层公司。包括但不限于:框架、协议、Memory、工具调用、可观测性、评估等。
Infra分类维度(你需要深入每一个类别):
1. Agent框架&协议层
* Agent开发框架(如LangChain、AutoGPT类)
* 协议标准(如MCP、Function Calling standards)
* Multi-Agent协作框架
* Workflow编排引擎
2. Memory系统
* 短期记忆(对话上下文管理)
* 长期记忆(知识库、个人档案)
* 向量数据库(Vector DB)
* 记忆检索优化
* Graph Memory(知识图谱记忆)
3. 工具&能力层
* Tool Registry(工具注册中心)
* Tool Execution Engine(工具执行引擎)
* API集成平台
* Web Browsing Infrastructure
* Code Execution Sandbox
4. 规划&推理引擎
* Planning Engine
* Reasoning Framework
* Decision Making System
* Task Decomposition
5. 可观测性&监控
* Agent Observability(可观测性)
* Logging & Tracing
* Debug Tools
* Cost Tracking
6. 评估&测试
* Agent Evaluation Framework
* Benchmark Platform
* Testing Infrastructure
* Performance Monitoring
7. 数据&训练
* Agent Training Data
* Synthetic Data Generation
* Fine-tuning Platform for Agent
* RLHF/RL Infrastructure
8. 部署&运维
* Agent Hosting Platform
* Serverless Agent Runtime
* Edge Deployment
* Security & Compliance
9. 其他Infra
* Prompt Management
* Retrieval Augmented Generation (RAG) Infrastructure
* Model Router / Gateway
* Cost Optimization
核心要求:
1. 全面搜索: 使用英文全面搜索,覆盖全面,希望能发掘出非常小众的Infra类别以及公司。
2. 高效并行: 你每一次都可以尽量多的调用工具,每一个调用从不同的角度,进行多维度的搜索,这样可以快速获取全面的信息!
3. 深度挖掘: 你需要进行非常非常长久深度的搜索思考,找到每一个Infra细分领域,找到每一个领域下的所有公司(商业化+开源项目),直到确定没有遗漏。
4. 信息收集: 对每一家公司/项目,收集:
6.1 综合测试
复古打印机
* Prompt: 请帮我制作一个 Motorola Fix Beeper 复古打字机应用,网页中间显示一个打字机,可以把用户输入的文本,生成一张卡片,类似打字机缓慢打出的效果,并且可以拖动卡片到空白区域。
* 输出:

* 评估: 打字机效果基本实现,卡片拖拽功能可用,复古风格有一定还原。
加密货币仪表盘
* Prompt: Reproduce a futuristic dark-mode crypto dashboard featuring high-contrast obsidian backgrounds, gradient-border glassmorphism UI elements, thin Inter typography, and neon-accented financial data visualizations. The file should work by simply double-clicking to open in Chrome/Firefox/Edge.
* 输出:

* 评估: 暗色主题和渐变边框效果不错,整体完成度较好。
游戏宣传落地页
* Prompt: 生成一个企业级的专业【游戏宣传】落地页。添加交互元素与动画效果,并确保页面具备完全响应式设计。请给我带来惊喜,充分发挥创意,按步骤完成此项任务。
* 输出:

* 评估: 页面结构完整,有一定视觉冲击力,响应式设计基本到位。
凡人修仙传主题网站
* Prompt: 你是一个代码大师,请你帮我设计一个风格古朴、简洁易用的《凡人修仙传》主题网站。整体色调以水墨淡雅为主,适当运用墨黑、青灰、淡金色等传统修仙色彩。首页需突出主要角色(如韩立)、法器、丹药等核心内容,布局清晰、导航直观。重点设计内容包括:角色介绍页(包含境界、功法、事迹)、法宝图鉴(带简要说明)、丹药大全(效果与炼制信息)。需加入简易论坛模块供道友交流,并设置周边商城入口。整体风格需保持一致的修仙韵味,避免过多现代元素干扰,确保内容易于浏览、加载迅速,适配移动设备。字体建议使用清晰易读的书法风格。
* 输出:

* 评估: 水墨风格有一定体现,功能模块基本齐全,但细节打磨有待提升。
网页版音乐播放器
* Prompt: 创建一个简易的网页版音乐播放器。需包含:1. 可拖拽的播放列表;2. 动态进度条和波形图;3. 夜间/日间模式切换;4. 本地音频文件上传功能。使用纯前端技术(HTML/CSS/JS),将所有代码整合在一个文件中。
* 输出:

* 评估: 播放器核心功能实现,日夜模式切换可用,UI界面也精致。
坦克大战复刻
* Prompt: You are a front-end engineer recreating the classic 1985 Namco game “Battle City”. Task: Reproduce the full gameplay mechanics exactly. Requirements: 1. 2D top-down tank shooter using Canvas. 2. Map includes destructible bricks, steel walls, water, and grass. 3. Player tank can move, shoot, and upgrade. 4. Enemies spawn in waves with distinct movement patterns. 5. Base protection: if base is destroyed, game over.
* 输出:

* 评估: 无法正常运行,功能不全,复刻失败。
Kimi-K2.5-Thinking作为月之暗面的最新旗舰思考模型,在本次体验中,展现出独特的优势和一些需要改进的方面:
亮点明显:
* 深度推理能力: 在数学计算、逻辑推理、立体几何等任务中表现出色,能给出详细的推理过程和验算步骤。
* 中文语义理解: 在断句歧义、文化梗、语义判别等中文特色任务上表现优秀,展现了对中文语境的深刻理解。
* 创意写作多样性: 能较好地模仿甄嬛体、鲁迅文风等多种文体风格,创意写作能力值得肯定。
* 3D建模与质感渲染: 在相机、微波炉、Switch掌机等复刻任务中展现出惊艳的立体感和金属质感,完成度很高。
稳定性:
* 基础文本处理任务(字母反写、语义判别等)完成度高。
* OCR文本识别准确率较高,复杂表格的合并单元格处理到位。
* 视频理解能力不错,能准确捕捉时间节点和环境细节。
待改进:
* 响应速度: 作为思考模型,推理时间普遍较长,在需要快速响应的场景下有局限。
* 代码生成稳定性: 简单任务完成度尚可,但复杂游戏复刻(如坦克大战)会失败,部分工具类应用存在功能bug。
* 多模态空间推理: 六面体展开图、目标精确定位、色彩识别等视觉空间推理任务表现欠佳,准确率有待提升。
一句话总结: Kimi-K2.5-Thinking是一款适合深度思考和复杂推理场景的模型,尤其在需要详细分析、逻辑推演以及3D质感呈现的任务上有独特优势。如果追求思考深度而非响应速度,这是一个值得考虑的选择。
关注“鲸栖”小程序,掌握最新AI资讯

















































版权声明:本文内容由互联网用户自发贡献,该文观点仅代表作者本人。本站仅提供信息存储空间服务,不拥有所有权,不承担相关法律责任。如发现本站有涉嫌侵权/违法违规的内容,请联系我们,一经查实,本站将立刻删除。
如需转载请保留出处:https://51itzy.com/kjqy/221293.html