2026年Obsidian+OpenClaw组合技!花9分钟重构你的AI知识管理体系

Obsidian+OpenClaw组合技!花9分钟重构你的AI知识管理体系三周前我决定迁移到 这其实挺难的 我常用的搭配是所有信息都走微信发到滴答清单上 这个兼容度巨高 形式能走链接都是链接 群聊信息等多文本行难复制就做成截图 每条信息留一句信息用途 是选题还是深入学习 但这有个很无解的缺点 我只是把知识点从一片海转到一个湖里 过几天我还是要收录到飞书 文本信息做去重 视频做文案提取 做内容的话还要做排期等等 要完全无痛迁移到 Obsidian 上

大家好,我是讯享网,很高兴认识大家。这里提供最前沿的Ai技术和互联网信息。



三周前我决定迁移到+

这其实挺难的,我常用的搭配是所有信息都走微信发到滴答清单上,这个兼容度巨高。形式能走链接都是链接,群聊信息等多文本行难复制就做成截图。每条信息留一句信息用途,是选题还是深入学习。

但这有个很无解的缺点,

我只是把知识点从一片海转到一个湖里,过几天我还是要收录到飞书,文本信息做去重,视频做文案提取,做内容的话还要做排期等等。

要完全无痛迁移到Obsidian上,我先要找出两个问题的答案,

💡

这篇文章的超高速打开方式是全篇丢给OpenClaw,把需要安装和配置的半自动搞定😎

我先讲讲我对文件结构的选择,

本质上你可以把obsidian看成一个大的markdown文件阅读器,它有超级丰富的插件体系以及可以内置的Claude Code,也叫。这个Claudian我后面换成了,有更好的表现和对话管理水准。

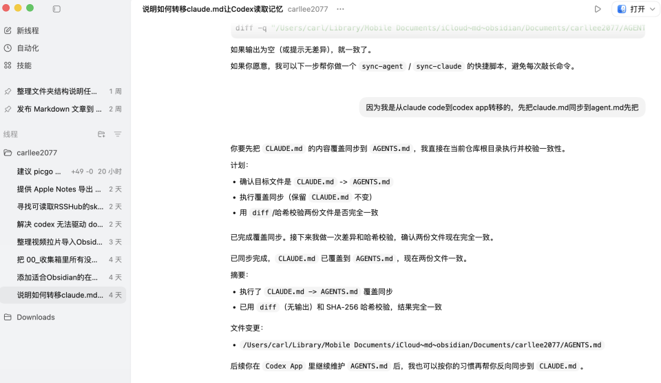
Claudian限制了打开的对话数量是三个,而且没有可视化的定时任务管理,这两个是我换成Codex app的主要原因,如果你在想怎么从 Claude Code迁移记忆到codex app 的话,只需要把本地的Claude.md复制一份到同目录的Agent.md文件里面就可以了。


图片

我们还是从安装开始,

🔗 obsidian.md


图片

刚装上的Obsidian就是个纯素的阅读器,所以我们要先安装一些必要的社区插件,

Claudian(相当于把本地Claude Code内置到侧边栏了),笔记同步助手(这个有大用,是让Obsidian能同步微信消息的插件),Image auto upload(有选择性降低存储压力,将笔记图片通过picgo上传到github),ObShare(将文件上传同步到飞书,方便分享给团队)。

不需要手动安装,直接Claude Code或者Codex App上,输入插件名字就行。


图片

在文件同步的选择上,我直接把Obsidian的文件目录放在了icloud上,这样不需要我设置定时同步。

Claude Code本身的安装看我之前做的教程就好,不然一篇放不下,也可以用Codex app,这个不需要配置。

内容迁移到这一步我遇到了一个大问题,

所谓的适合Obsidian+Claude Code记忆的文件系统太多了,我在github搜能出来5千多个项目,还有一个非常容易被混淆的概念,就是这个文件目录是要跟Claude Code搭配的,不然记不住内容。

错,大错特错,

我目前遇到的情况,只要在批量移动或者修改文件的时候让模型录入到自己的memory,或者将重要的路径和每次启动需要阅读的记忆文件写到Claude.md就好了,Claude Code新开对话的时候会默认读的。


图片

所以我这个文件目录是在github上MarsWang42/的基础上融合了 heyitsnoah/claudesidian 的metadata目录(用来存放提示语和工作流模版),我还限定了每次对话结束的时候主动更新知识。

我用下来最大的一点体会就是不需要过度担心AI记不住,你可以通过限制AI写文件目录的深度,我设定的是3层子目录,这样后面我发现AI有忘记文件时就把这个目录路径和用途重新写入到记忆文件里。

Claude Code在侧边栏的好处就是我们可以用各种形式的方式迁移我们的数据,比方说zip,图像,链接,pdf都可以先放到收件箱,然后让模型出一个整理计划给我。


图片

把信息收录到Obsidian的方式就分为三大类,

插件,微信和OpenClaw(专门啃难解析链接和视频)


图片

GPT导出到Obsidian这个就是专门让Claude Code快速生成一个USER.md来记住你的,后面OpenClaw也能用上。Obsidian Web Clipper和HoverNotes就是针对网页端的,连公众号和看视频做的笔记都可以剪藏到Obsidian里面。

有时候会有点问题就是图片没有完全获取下来,但笔记本体同样是保留了原链接,我觉得爬再烂都能跟我之前一个个复制到滴答的效果要好,抓X的时候还可以把评论区抓下来。


图片

手机端我本来还用codex app辅助做了一个快捷指令,可以把信息按照收录的时间自动分流到不同的文件夹,但是这个共享表单接收不是所有情况都可以生效的,到这一步我就有点怀念微信+滴答了,我是不是要回老路,先把信息收录到软件A,再放到软件B。


图片

但是万能的还是太全面了,

我尝试了Gemini,Grok和OpenAI的Deep Reserach后,还真的让我在微信上找到了一个有点小众的笔记同步助手,支持OneNote,Obsidian和Notion的笔记同步,可以把小红书视频做成图文笔记(这波这波是赚大了)

最后就是把OpenClaw跟Obsidian链接起来了,

其实OpenClaw是可以把上面信息录入和信息整理两步当作一步执行的,

图片

OpenClaw从零开始配置的教程我也写过了,

这个时候就可以让OpenClaw给自己升级了。

📍
1. 联网搜索和链接解析(某书啊,某站啊,某X啊都可以)

帮我安装 

x-reader:https://github.com/runesleo/x-reader

Agent Reach:https://raw.githubusercontent.com/Panniantong/agent-reach/main/docs/install.md

browserwing:https://raw.githubusercontent.com/browserwing/browserwing/main/INSTALL.md


2. Obsidian (这样OpenClaw才能写入Obsidian)

npx clawhub@latest install obsidian


3. find-skills (主动找Skill解决问题)

npx clawhub@latest install find-skills


4. proactiva-agent-1-2-4 ( 自我迭代的主动Agent)

npx clawhub install proactive-agent-1-2-4


图片

最后的最后,是从@摸鱼小李那学到的,

帮我建一个软链接,把你的工作区链接到我的Obisidian仓库里,建一个叫「OpenClaw配置」的文件夹。直接帮我搞定,路径是XXX

这样龙虾的核心配置文件就会出现在Obsidian的本地目录里,这样我们就可以在Obsidian里编写,OpenClaw会立刻生效。

图片

OK,到这一步我们已经完成了信息的获取和自动整理,同时打通了Codex,Claude Code,OpenClaw和Obsidian。

后面我再单独出一篇OpenClaw的Obsidian专题,因为现在好用的Skills数量增加,多群组加多个OpenClaw实例的case越来越多,把Obsidian作为本地知识管理数据是当下最好的几个选择之一。

折腾信息管理就是不能太心疼信息损耗,

能存到本地的就尽可能做个备份,

图床会失效,链接会过期,

记录的方式尽可能越简单越好,文字是能存最久的。

用久了我发现同一份数据,

OpenClaw会划分总结沉淀出合适的知识点分开几个地方储存,


图片

刚开始我不清楚为什么它选择这样做,

但是用下来发现它是对的,

我不需要时刻回顾信息的来源,我只管用就好了,

来源是AI自己记忆用的。

我想这就是跟AI共用知识体系才会有的独特体验,

在一次次对话的过程中,

我在编写它的技能和记忆,

它也在主动记录我的喜好,

我们都在无限进步。

小讯
上一篇 2026-03-11 13:02
下一篇 2026-03-11 13:04

相关推荐

版权声明:本文内容由互联网用户自发贡献,该文观点仅代表作者本人。本站仅提供信息存储空间服务,不拥有所有权,不承担相关法律责任。如发现本站有涉嫌侵权/违法违规的内容,请联系我们,一经查实,本站将立刻删除。
如需转载请保留出处:https://51itzy.com/kjqy/212910.html