讯享网
https://juejin.cn/post/00
-
编译打包总体流程 -
编译打包主要步骤 -
编译打包过程中的Task
-
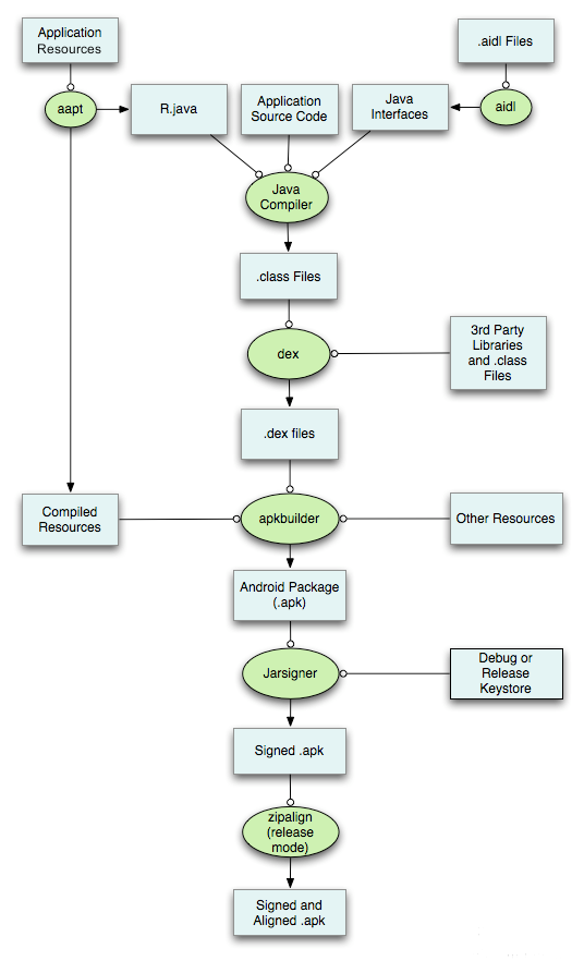
编译器将您的源代码转换成 DEX 文件(Dalvik 可执行文件,其中包括在 Android 设备上运行的字节码),并将其他所有内容转换成编译后的资源。 -
打包器将 DEX 文件和编译后的资源组合成 APK 或 AAB(具体取决于所选的 build 目标)。 -
打包器使用调试或发布密钥库为 APK 或 AAB 签名。 -
在生成最终 APK 之前,打包器会使用 zipalign 工具对应用进行优化,以减少其在设备上运行时所占用的内存
-
工程中res目录下的所有文件 -
assets目录下的文件 -
AndroidManifest.xml
-
通过Java Compiler 编译项目中所有的Java代码,包括R.java、.aidl文件生成的.java文件、Java源文件,生成.class文件。在对应的build目录下可以找到相关的代码 -
通过Kotlin Compiler编译项目中的所有Kotlin代码,生成.class文件
-
在AGP3.0.1之后,D8编译器取代了Dx,用于将class文件打包成DEX,D8编译器编译更快、时间更短;DEX 编译时占用内容更小;生成的dex文件大小更小;同时拥有相同或者是更好的运行时性能; -
在AGP3.4.0之后,默认开启R8,R8 是 ProGuard 的替代工具,用于代码的压缩(shrinking)和混淆(obfuscation)
-
如果使用的是 apksigner,只能在为 APK 文件签名之前执行 zipalign。 -
如果使用的是 jarsigner,只能在为 APK 文件签名之后执行 zipalign。
-
一是签名校验慢,在签名校验时要针对 Apk 中所有的文件进行校验,这会拖累老设备的安装时间。 -
二是META-INFO文件夹不会被签名,存在一定安全隐患
Executing tasks: [:app:assembleDebug] in project
> Task :app:preBuild UP-TO-DATE
> Task :app:preDebugBuild UP-TO-DATE
> Task :app:mergeDebugNativeDebugMetadata NO-SOURCE
> Task :app:compileDebugAidl NO-SOURCE
> Task :app:compileDebugRenderscript NO-SOURCE
> Task :app:dataBindingMergeDependencyArtifactsDebug UP-TO-DATE
> Task :app:dataBindingMergeGenClassesDebug UP-TO-DATE
> Task :app:generateDebugResValues UP-TO-DATE
> Task :app:generateDebugResources UP-TO-DATE
> Task :app:mergeDebugResources UP-TO-DATE
> Task :app:packageDebugResources UP-TO-DATE
> Task :app:parseDebugLocalResources UP-TO-DATE
> Task :app:dataBindingGenBaseClassesDebug UP-TO-DATE
> Task :app:generateDebugBuildConfig UP-TO-DATE
> Task :app:checkDebugAarMetadata UP-TO-DATE
> Task :app:mapDebugSourceSetPaths UP-TO-DATE
> Task :app:createDebugCompatibleScreenManifests UP-TO-DATE
> Task :app:extractDeepLinksDebug UP-TO-DATE
> Task :app:processDebugMainManifest UP-TO-DATE
> Task :app:processDebugManifest UP-TO-DATE
> Task :app:processDebugManifestForPackage UP-TO-DATE
> Task :app:processDebugResources UP-TO-DATE
> Task :app:javaPreCompileDebug UP-TO-DATE
> Task :app:mergeDebugShaders UP-TO-DATE
> Task :app:compileDebugShaders NO-SOURCE
> Task :app:generateDebugAssets UP-TO-DATE
> Task :app:mergeDebugAssets UP-TO-DATE
> Task :app:compressDebugAssets UP-TO-DATE
> Task :app:processDebugJavaRes NO-SOURCE
> Task :app:checkDebugDuplicateClasses UP-TO-DATE
> Task :app:desugarDebugFileDependencies UP-TO-DATE
> Task :app:mergeExtDexDebug UP-TO-DATE
> Task :app:mergeLibDexDebug UP-TO-DATE
> Task :app:mergeDebugJniLibFolders UP-TO-DATE
> Task :app:mergeDebugNativeLibs NO-SOURCE
> Task :app:stripDebugDebugSymbols NO-SOURCE
> Task :app:validateSigningDebug UP-TO-DATE
> Task :app:writeDebugAppMetadata UP-TO-DATE
> Task :app:writeDebugSigningConfigVersions UP-TO-DATE
> Task :app:compileDebugKotlin
> Task :app:compileDebugJavaWithJavac
> Task :app:mergeDebugJavaResource UP-TO-DATE
> Task :app:dexBuilderDebug UP-TO-DATE
> Task :app:mergeProjectDexDebug
> Task :app:packageDebug
> Task :app:createDebugApkListingFileRedirect UP-TO-DATE
> Task :app:assembleDebug
BUILD SUCCESSFUL in 2s
35 actionable tasks: 4 executed, 31 up-to-date
讯享网
讯享网
//aidl 转换aidl文件为java文件
> Task :app:compileDebugAidl
//生成BuildConfig文件
> Task :app:generateDebugBuildConfig
//获取gradle中配置的资源文件
> Task :app:generateDebugResValues
// merge资源文件,AAPT2 编译阶段
> Task :app:mergeDebugResources
// merge assets文件
> Task :app:mergeDebugAssets
> Task :app:compressDebugAssets
// merge所有的manifest文件
> Task :app:processDebugManifest
//生成R文件 AAPT2 链接阶段
> Task :app:processDebugResources
//编译kotlin文件
> Task :app:compileDebugKotlin
//javac 编译java文件
> Task :app:compileDebugJavaWithJavac
//转换class文件为dex文件
> Task :app:dexBuilderDebug
//打包成apk并签名
> Task :app:packageDebug



版权声明:本文内容由互联网用户自发贡献,该文观点仅代表作者本人。本站仅提供信息存储空间服务,不拥有所有权,不承担相关法律责任。如发现本站有涉嫌侵权/违法违规的内容,请联系我们,一经查实,本站将立刻删除。
如需转载请保留出处:https://51itzy.com/kjqy/208506.html