1、首先感谢大家的评论,朋友圈差不多40来个兄弟在评论区给出意见,有几个群里也在讨论,还有几个兄弟把图发给我,一起琢磨。不管有没有实现功能,这种自我思考的过程是挺有意思的。
2、做硬件电路,真的是要靠积累,没有成千上万个细节是做不好硬件的,所以都说硬件靠经验,不是没有道理的。
3、本文的总结是好几个兄弟提出来的,希望能够收集大家的意见,看看别人是怎么想的,也希望能从中学到一点东西,一起学习,共同进步。
以下进入正题

1、只有DC12V输入时,电路正常工作;
2、只有DC5V输入时,电路正常工作;
3、当同时输入DC12V和DC5V时,电路正常工作,且5V电压不能影响12V电压源,12V电压也不能影响5V电压源。

很多兄弟就会想:这个简单,其实就是防反接,不是二极管就是MOS管,像上图那样最简单。因为客户需求电流比较大(max=8A),所以最好不要串二极管,不然二极管的功耗会很大,也可以选一个功率大些的二极管,但体积肯定很大,受限于功耗和板框大小,所以二极管不考虑。
总之,要设计一个最简单的电路,但是要实现功能,用的元件最少,最可靠,这样的产品才有竞争力。
电路点评:
这位兄弟应该是想通过控制三极管的通断,进而控制PMOS的通断。图中三极管画错了,NPN画成了PNP,且发射极应该连接在GND。
当DC12V输入时,NPN三极管导通,引起PMOS导通,12V输出。因为DC12V输入,所以5V串联的PMOS不通,同时体二极管会阻止12V灌入,5V接口无电压流入。
当5V输入时,通过PMOS体二极管输出,PMOS本身是无法导通的,所以全部电流流过体二极管,要知道体二极管流过的电流是有限的,这个是有点问题的。
当两组电压同时输入时,5V电压串联的PMOS也是无法开通的。


当DC12V输入时,顺着二极管直接就输出。且12V连接到PMOS栅极,栅极被拉高,PMOS关断,体二极管会阻止12V灌入,5V接口无电压流入。
当DC5V输入时,PMOS开通,5V电压输出,由于D1的存在不会倒灌进去DC12V接口。
当两组电压同时输入时,5V电压关断,PMOS的体二极管挡住12V过不来。
图中二极管D3,我觉得是多余的,而且会将PMOS的GS电压钳位在0.7V,导致管子无法开通。

乍一看,这个电路感觉有点复杂,用了5个MOS管。三种情况供电,两组电压各自回路上的PMOS都会自动打开,因为栅极直接到地,都会形成倒灌,所以这个功能没有实现。
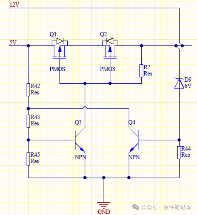
这个兄弟设计的电路挺好玩的,巧妙的用了一个6V的稳压二极管,这个二极管的作用很大,给人一种不一样的感觉,很有意思。
当DC12V和5V同时输入时,稳压二极管D9导通,三极管Q4基极就有了电压(>0.7V),Q4导通,这时三极管Q3的基极电压就会拉低,Q3截止,进而Q1,Q2截止,5V断开,同时体二极管会阻止12V的倒灌。
简单说,就是两组电压同时输入时,会断开5V,自动选择高端电压DC12V供电。
但是该电路有一个弊端和一个不确定性。
弊端:只有5V供电时,12V接口也会有5V电压。
不确定性:当先插上5V后,再插入12V时,12V可能会直接倒灌入5V电压。怎么讲?12V上电后,路径12V→D9→Q4,这个回路会把5V拉低从而使两个MOS截止。如果在截止前12V过来,就会直接倒灌入5V电压源。
这位兄弟设计的电路,按理说应该可以达到要求,电路简单。



这位兄弟的电路据说已经量产了千万次以上,完全没问题,稍加修改,几乎跟我的电路一样。
这是我那天在地铁上,无意想到的另一个电路,思路跟上一个电路差不多,大家可自行分析,如果有疑问,欢迎一起讨论。


这个芯片虽好,但有两个弊端:

2、应用场景比较狭窄,只用在这种特殊场合。如果你用的项目不多,且量不大,基本上没什么优势。
以上都只是对电路进行一个粗略的分析,也可能有我没有考虑到的地方,实际使用还有待验证,请勿直接使用,毕竟没有量产过,硬件出错成本可是很高,本文旨在抛砖引玉。
- 看似三折,实则奏折
- 大疆无人机电调电路板
- 案例|电源入口加磁珠,出事了
- 调查挖角,台传唤8家大陆芯片企业
- 国产GPU独角兽开始裁员:“有钱了再把大家挖回来”



版权声明:本文内容由互联网用户自发贡献,该文观点仅代表作者本人。本站仅提供信息存储空间服务,不拥有所有权,不承担相关法律责任。如发现本站有涉嫌侵权/违法违规的内容,请联系我们,一经查实,本站将立刻删除。
如需转载请保留出处:https://51itzy.com/kjqy/203548.html