Web开发技术架构图
大型web系统架构动态应用,是相对于网站静态内容而言,是指以c/c++、php、Java、perl、.net等服务器端语言开发的网络应用软件,比如论坛、网络相册。1、学习Web开发原理,包括MVC/MTV等Web框架; 2、学习Django Web框架,从技术原理到项目实践。
模板来源:https://www.iodraw.com/template/web
软件开发周期
软件生命周期(Software Life Cycle,SLC)是软件的产生直到报废或停止使用的生命周期。软件生命周期内有问题定义、可行性分析、总体描述、系统设计、编码、调试和测试、验收与运行、维护升级到废弃等阶段一个软件产品或软件系统也要经历孕育、诞生、成长、成熟、衰亡等阶段。
模板来源:https://www.iodraw.com/template/software
软件开发流程图
软件开发流程即软件设计思路和方法的一般过程,包括对软件先进行需求分析,设计软件的功能和实现的算法和方法、软件的总体结构设计和模块设计、编码和调试、程序联调和测试。软件项目开发流程图是用来详细描述了软件在开发过程中产品调研、设计、开发、测试等各个阶段中各个角色,包含产品经理、研发、测试、用户等。
模板来源:https://www.iodraw.com/template/software-development
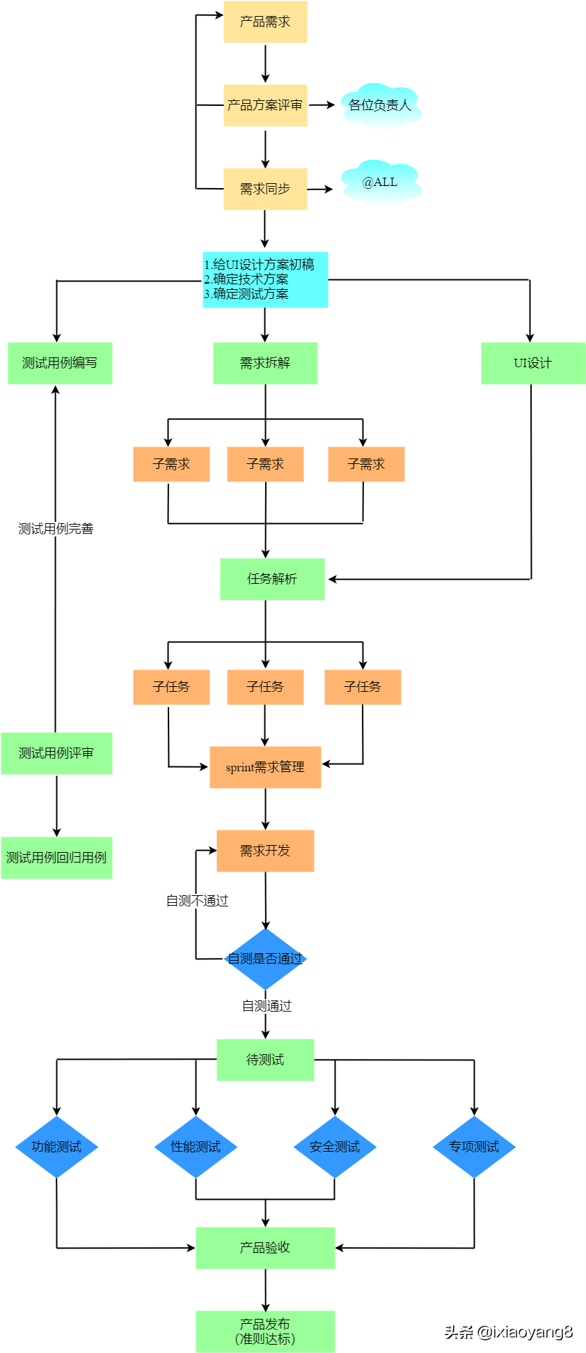
产品开发流程图
产品开发流程(Product Development Process)产品开发流程是指企业用于想像、设计和商业化一种产品的步骤或活动的序列。产品开发流程涉及的人员从产品经理到设计师、前端、后端等等一系列人员,这篇文章主要关于产品开发的完整流程,希望对各个工作岗位上的人有借鉴意义。
模板来源:https://www.iodraw.com/template/product
前台登录注册流程图
1.页面字java web三大架构基础段,手机号,输入框;,图形验证码,输入框+验证码图片,短信验证码,输入框。2.默认状态,默认【获取验证码】按钮可点,【登录】按钮不可点。3.未输入状态,首先从手机号开始判断,当手机号/图形验证码未输入时,点击【获取验证码】。
模板来源:https://www.iodraw.com/template/login

程序设计流程图
遵循这种方法的程序设计,就是结构化程序设计。相应地,只要规定好三种基本结构的流程图的画法,就可以画出任何算法的流程图。程序设计流程图,流程图是一款网络图绘制软件,新颖小巧,功能强大,可以很方便的绘制各种专业的业务流程图/程序流程图/数据流程图/网络拓扑图,操作简单。
模板来源:https://www.iodraw.com/template/programming
程序流程图
程序流程图又称程序框图,是用统一规定的标准符号描述程序运行具体步骤的图形表示。程序框图的设计是在处理流程图的基础上,通过对输入输出数据和处理过程的详细分析,将计算机的主要运行步骤和内容标识出来。
模板来源:https://www.iodraw.com/template/program-flow
算法流程图
设计算法是程序设计的核心。为了表示一个算法,可以用不同的方法。常用的有自然语言,流程图,伪代码,PAD图等。这其中以特定的图形符号加上说明,表示算法的图,称为算法流程图。算法流程图包括传统流程图和结构流程图两种。流程图就是一种描述算法的图形化描述,用流程图可以清晰地描述出算法的思路和过程。
模板来源:https://www.iodraw.com/template/algorithm
支付系统功能架构图
支付业务的基础系统的复杂性和稳定性是支付业务是否能够及时安全处理的根本,该支付系统功能架构图收集了支付宝的系统架构。完整的支付系统整体架构! 从产品分类、模块功能和业务流程,了解支付产品服务的设计。支付系统要兼并合规性、易用性、安全性为一体,在前期设计时一定要综合考虑。
模板来源:https://www.iodraw.com/template/pay
研发流程图
产品研发流程图项目内容需求提交 责任部门市场部、运营部、产品部、 总经理及公司其他领导层,程序、职责说明需求提交依据: 领导层——战略规划与目标 市场、运营部。一个产品的研发需要多个不同工种配合完成,如果没有好协同机制必然引起混乱,造成产品研发的拖延:1.产品研发规划阶段。
模板来源:https://www.iodraw.com/template/development
版权声明:本文内容由互联网用户自发贡献,该文观点仅代表作者本人。本站仅提供信息存储空间服务,不拥有所有权,不承担相关法律责任。如发现本站有涉嫌侵权/违法违规的内容,请联系我们,一经查实,本站将立刻删除。
如需转载请保留出处:https://51itzy.com/kjqy/2026.html