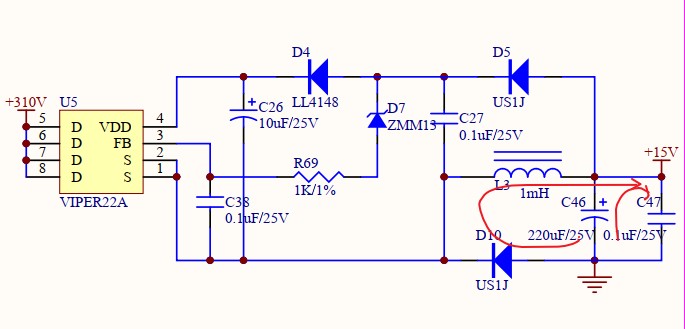
先贴电路图:

讯享网
DC-DC电源芯片BUCK方式的使用一般都是分三步:
1、启动(start up)
2、DC-DC电路工作(细分又是储能和放电两个小过程)
3、反馈调节,让输出电压稳定在一个电压值(即我们说的电源电压)
BUCK降压的基本作用可以去看看其他书籍,说到底就是用PWM去调制另外一个电压,大小由占空比来控制,我们在这里不在细说。
我们先从上面说的第2步开始解释,这个是电路的基本拓扑(上图是非同步方式),由开关管(由VIPER22A充当),L3 、C46、D10四个器件组成:

电流由VIPER22A进入分别给L3和C46充电储能,同时供负载使用。
当VIPER22A开关管关闭时,能量有下图所示进行放电,供负载使用。

上述两个过程交替循环,形成了一个完整的充放电过程,输出形成一个“电源”作用。

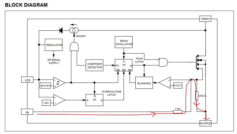
我们再来看第三个过程,反馈调节。反馈调节的实质就是根据电源电压的大小来调节开关管的通断,电压高,关;电压低,开。反馈回路如下图:

这里需要搞清楚这个回路上三个器件(D5 D7 R69)的作用.
D7是一个齐纳二极管,起到稳压(13v)的作用,简单的理解可以说是电压高过13v,反向导通,并且两端电压几乎维持在13v(齐纳二极管的原理,不清楚的可以去学习学习)。如电路所示,电源电压15v,齐纳二极管D7占了13,整个回路上大概还剩2v。对于稳压管暂时说道这里。
另外一个电阻器件,为什么需要有精度要求??这个VIPER22A内部息息相关。开关管通断在内部由FF模块控制,其中R4一路(其他记几路都是保护措施)由比较器(同0.23v比较)结果决定。

稳压管分压之后的2v/(1k+1k)约等于1ma 1ma*230Ω=0.23v(这里面还涉及到运放内阻无穷大,虚断虚短的分析,这些都太基础了,不懂的自己温习一下)
这样的计算就是调节的大致过程,电阻的选择主要是为了在确定稳压管后和内部1k的电阻来凑这个0.23v。
假如以后你需要其他的电源电压,电阻和稳压管的型号根据最终要输出的电压适配选择。
再说D5,它是一个快恢复二极管。因为开关管是PWM控制通断,所以需要反向恢复时间很快,这样控制比较灵敏,最终得到的电源纹波也会小很多(快恢复二极管的工作原理,我下了一篇文章,可以去看看)。
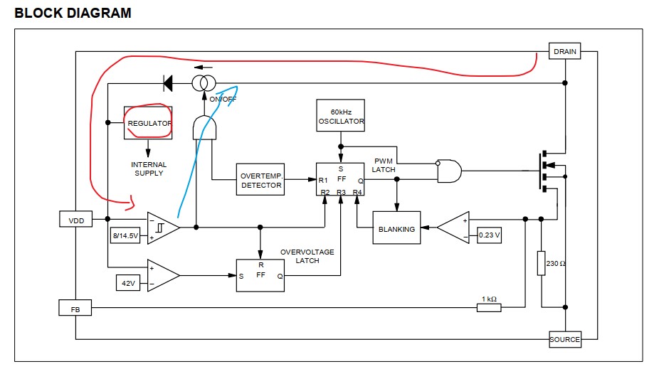
最后我们说一下第一个步骤:启动过程.
你要有电源输出,必须先去控制开关管。那最开始电源都还没有正常输出,也提供不了正常的能量给开关管使用,所以芯片内部有一个internal supply并加上外部的电源电压(我猜测internal supply因为是一个类似电容的储能作用,虽然外部电源不稳,但是我可以给小电容充电,让电容提供一个相对稳定的电压给芯片内部使用。虽然是我猜测,但不影响整体芯片功能),当我电压低于8v是,on/off模块一直保持on状态,drain能给internal supply一直提供储能服务,保证芯片能工作起来,当我的电源电压高过14.5v,仅使用外部电源电压就足够让芯片正常工作,这个时候不在需要internal supply单元了,让on/off单元关闭。(这里提一句,如果电源电压一直不高于14.5v比如应用只需要12v的电源输出电压,那internal supply模块就一直工作,原理上也是可行的,只是supply internal模块使用频率变高,芯片寿命可能会收到影响)。
启动过程电流方向如下两图:
红色是供电储能,蓝色是反馈。


在这个回路里,D5作用和D10一样,保证开关管高频通断下反向快速恢复(需要正向导通,别在反向恢复的时候给我浪费太多时间)
D4的作用就是:启动的时候允许这条路通,启动结束之后,这条路不同,就是普通二极管反向截止的功能。
上述电路分析仅个人理解,如有不对,望指教和提出意见,我及时修改。电路虽小,内容很多,还是需要一点点的积累,大家一起加油!
版权声明:本文内容由互联网用户自发贡献,该文观点仅代表作者本人。本站仅提供信息存储空间服务,不拥有所有权,不承担相关法律责任。如发现本站有涉嫌侵权/违法违规的内容,请联系我们,一经查实,本站将立刻删除。
如需转载请保留出处:https://51itzy.com/kjqy/20125.html