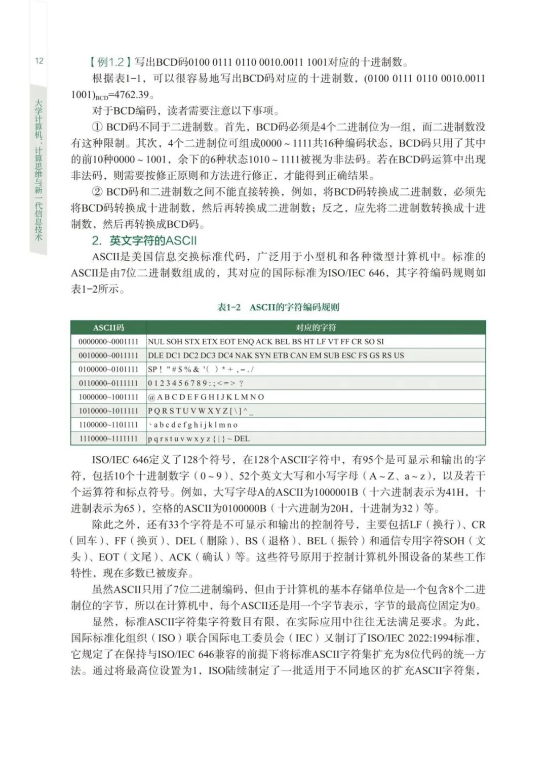
讯享网
近年来,以物联网、云计算、大数据、人工智能等为代表的新一代信息技术加速演进,以“互联网+智能”为核心的应用模式已经融入人们社会生活的方方面面,各类专业与新一代信息技术不断交叉融合。但传统的以“单计算机系统”为主线的大学计算机基础课程体系和内容已经很难适应当前社会发展需要,高等学校迫切需要将“新一代信息技术”融入大学计算机课程体系中。
为此,西安交通大学桂小林教授精心主编《大学计算机:计算思维与新一代信息技术(附微课 双色版)》一书,并配套建设实践课程与丰富教辅资源,以期为培养大学生的计算思维、全新的信息素养和“互联网+”应用技能提供全方位支撑。
书名:大学计算机:计算思维与新一代信息技术(附微课 双色版)
书号:978-7-115-58754-1
作者:桂小林
定价:59.80元
出版时间:2022年6月
出版社:人民邮电出版社

1.与时俱进,从新一代信息技术的原理和应用视角,构建教材内容。
2.守正创新,强化学生计算思维能力培养,增强学生解决实际问题的能力。
3.强化实践,通过大量Python编程实例增强学生的理解能力。
4.价值塑造,紧扣课程思政主题,聚焦创新素养、工匠精神与家国情怀的养成。


























·PPT课件
·教学大纲
·习题答案
·线上实践课程
·数字教材
·交流服务群


扫码了解本书详情


扫码免费申请样书
加入教师服务群

扫码加入教师服务与交流群
版权声明:本文内容由互联网用户自发贡献,该文观点仅代表作者本人。本站仅提供信息存储空间服务,不拥有所有权,不承担相关法律责任。如发现本站有涉嫌侵权/违法违规的内容,请联系我们,一经查实,本站将立刻删除。
如需转载请保留出处:https://51itzy.com/kjqy/198044.html