讯享网
说明丨本次转载仅作为学术传播,不涉及商业,如有侵权请联系
别忘记点个赞和在看
感控课件2023 CCF信息系统专委创新设计大赛超然静配中心用药规则生成AI算法竞赛决赛将于9月16日在第二十届CCF中国信息系统及应用大会(WISA 2023)同期举办,诚邀您参加。
2023 CCF信息系统专委创新设计大赛暨超然静配中心用药规则生成AI算法竞赛由CCF主办,CCF信息系统专委会(CCF TCIS)承办。成都超然祥润科技有限公司独家赞助本次竞赛。
运用前沿方法解决信息系统的技术问题
本次CCF信息系统创新设计大赛主要围绕我司主办课题“超然静配中心用药规则生成AI算法竞赛”来展开。CCF信息系统创新设计大赛旨在推动计算机相关专业的学生在导师的带领下,运用学科前沿方法解决信息系统的技术问题。
01
超然祥润科技有限公司长期致力于医院静配中心信息系统建设,经过10多年的研发,先后研发了超然静配中心管理系统(PIVAS V1.0 至 V5.0),在几百家医院静脉配置中心使用,市场占据领先地位。
超然注重并发力于计算机科技领域已有多年,致力信息系统前沿的、智能且快捷的技术解决方法,激励各高校学生对学术勇于攀登的精神并以资鼓励。
超然祥润希望在这样的领域里不断地发光发热,深耕自己医疗医药领域,靠借信息系统的研发 传达自己锲而不舍的精神。
本次大赛数据采用:
本次大赛的数据采用超然祥润科技提供的药品说明书(700个)及对应药品审方规则(一份说明书可能对应多条规则),科研人员与学生通过采用AI算法,进行更大范围药品说明书理解和用药规则自动生成,上传结果到DataFountain平台进行在线评分,根据结果的覆盖率与准确率计算总分。
大赛面向全国高等院校的计算机及相关专业的本科、研究生团队,鼓励学生团队在高校教师的带领下参赛。
大赛赛程:两级赛制
01
2023/07/05-08/31,初赛阶段
参赛者进行700个药品说明书的语义理解和药品用药规则的机器学习,训练生成药品用药规则AI算法,对指定额外100个药品生成用药规则,上传结果到DataFountain平台进行在线评分,覆盖率超过70%、准确率超过65%为通过初赛门槛,选择前十名进入决赛。
02
2023/09/16,决赛阶段
2023年9月16日(00:00-24:00),利用参赛者初赛训练的用药规则AI算法,对新药品说明书(100条,非800个范围)现场生成药品用药规则,提交结果,按照覆盖率、准确率各占50%计算总分,当总分相同情况,则按照生成速度、提交结果快慢进行排名。
03
本次比赛奖励
本次大赛所有奖品由成都超然祥润科技有限公司独家赞助。
第1名奖金10000元
第2-3名队伍,奖金5000元
第4-6名队伍,奖金3000元/队
第7-10名队伍,奖金1000元/队
备注:赛程时间有根据实际情况调整的可能,请关注通知。
主办单位:中国计算机学会(CCF)
承办单位:中国计算机学会信息系统专业委员会(CCF TCIS)
赞助单位:成都超然祥润科技有限公司
官方竞赛平台:DataFountain
报名网址:https://www.datafountain.cn/competitions/663
信息来源于:CCF TCIS/超然祥润
审核:秦吉
静配建设的重要性
静配中心的建设对于医院来说至关重要。它可以提高药品配制效率和质量,降低医疗纠纷风险,避免患者排队等待,统一管理和监控,节约成本,提高效益,为医院提供优质、安全、高效、经济的药品配制服务。
《医疗机构药事管理规定》中第29条和《静脉用药调配中心建设与管理指南》中第7条共同指出:“肠外营养液、危害药品静脉用药应当实行集中调配供应”。医院进行药品集中调配管理,可防止药物过期浪费。同时,通过药师审方、调剂、复核、冲配复核和包装复核等多个环节的严格控制,能最大限度地减少因各种因素导致的用药错误,保证患者用药安全。
在超然静脉用药调配中心管理系统V5当中,在肠外营养液、危害药品当中,在每一工作流程当中,给到配置人员高危药品符号提示,在标签上进行用药提示,药品是否危害。
比如,超然静脉用药调配管理系统在工作流程当中,在医嘱上推出PIVAS临床助手,便于医生药师沟通。在医嘱审查上,进行自定义审查同时TPN审查自定义维护,以雷达图、磷酸钙沉淀图等图呈现,便于药品信息展示等工作流程管家为医院工作开展服务。
静配中心建设对医院利大于弊
静配中心的建设可以将原本分散在各个病区的药品配制活动集中管理和协调,统一标准,优化流程,避免了人工操作中可能存在的差错、误配、浪费等问题,提高了药品配制的效率和质量。
超然静配系统软件秉持着为医院减低药品医疗纠纷风险,在静配系统上做了统一管理和监控、推出的配置决策功能就合理优化配药人员等资源,减少资源浪费,同时可对药品配置过程践行监控和记录,便于质控和责任追溯。
目的在于为医院节约成本,提高效益。建立静配中心可以节约医院的人力、物力、时间等成本,同时提高工作效率和配药质量,提升医院整体运营效益。医院建设静配中心应用静配软件,旨在提高药品配置效率,降低医疗纠纷风险,避免患者排队等待,为医院提供优质、安全、高效、经济的药品配制服务。
发展“互联网+医疗健康”,大势所趋。
构建医疗领域产业互联网平台,加快互联网、区块链、物联网、人工智能、云计算、大数据等在医疗健康领域的应用,加强健康医疗大数据共享交换和安全体系建设。在此背景下,在政策推动、需求拉动和企业探索下,超然静配正在不断深耕静配的高质量发展。深耕在静配里的坚守,奋力去书写静脉用药调配中心管理系统的更多的可能性,全面助力医生和患者的体验与获得感。
传统静配中心的长期痛点已经成为“历史”。
随着自动化、物联网、人工智能等新兴技术的引入,这些传统静配中心的长期痛点已经成为“历史”。
为了进一步提高用药安全水平,提高就医质量,超然静配创新打造了全场景的智能静配中心管理系统的应用。通过PIVAS静配软件与各类智能化设备的双双结合,实现了医嘱审方、批次、贴签摆药、配置打包、分拣配送等静配全流程智能闭环管理,在保证用药安全,促进合理用药的同时,也提高了静配中心的效率和准确性。为建设更高水平的医疗卫生服务体系提供技术支持。
智慧医疗意味着取代人工操作,使静脉用药部署更加安全高效
静脉注射药物相对来说是一种具有风险性的药物。
它需要详细精准的要求,从环境要求和医生建议及配液方法说明等需要全流程跟踪和控制,充分保证患者的安全性、合理性和有效性。静配中心承担着为院内患者提供安全有效的静脉药物治疗服务,包括静脉营养液、毒性药物、抗生素、普通药物等;这些都是静配中心每天要完成配置的日常工作。
在传统的静配中心里,静脉药物配置的大部分工作都是由人工完成的,不仅存在人员多、流程繁复、效率低、职业暴露风险高等问题,剂量的准确性也很难控制。此外,药物整个过程的信息难以追溯,药物的任何环节的任何部分的泄漏都可能对患者的生命健康产生不利影响。
静脉用药调配中心管理系统可以应用于储存、配送、配置、使用等各个环节,为医疗机构提供全面、高效的药品管理和服务支持。
通过静脉用药调配中心管理系统,可以实现医疗资源的优化配置,包括药品、设备、人员等资源的合理调配和使用,提高医疗服务的效率和质量。在质量控制与监管方面,对药品质量和临床用药过程的质量控制和监管,包括药品质量检验、用药安全监测、用药效果评估等方面的数据分析和处理,为医疗质量改进提供依据。
我国医疗事业的发展正处于由信息化向智能化过渡的关键阶段。
我国医疗事业的发展正处于由信息化向智能化过渡的关键阶段。国家还提出了“深入利用5G、人工智能等技术,打造国际先进水平的智慧医院”的要求。超然静配深耕静配领域,打磨静配丰富化场景的方案的创新迭代与应用,为提升医疗静配领域的服务质量及医护人员和患者的体验与获得感
加强用药安全管理,合理用药水平
近日,国家卫健委和国家中医药管理局联合发布《关于进一步加强用药安全管理提升合理用药水平的通知》,要求进一步加强用药安全管理,提升合理用药水平,保障医疗质量安全和人民健康权益。
此前国家卫健委印发的《静脉用药调配中心建设与管理指南(试行)》一则文件要求,静配中心应当建立信息系统,纳入医疗机构信息化建设。加快物联网等新一代信息技术的应用,实现互联网中心的信息化、智能化升级,不仅成为提高用药安全的必由之路,也是当前医院智能化静配建设过程中不可或缺的一环。
大型医院配液工作艰巨
如,一家大型医院全院上几十个科室需要静脉用药调配,配液的工作量尤为艰巨。
为了提高静配中心的高质高量,更好地保障患者用药的安全合理性,医院就需要根据医院的需求量和静配工作习惯来应用好的智能化闭环场景的静配管理系统方案。实现信息与控制的一体化和全流程自动化操作运营;不仅提高了整体的工作效率,同时,也有效防止有害药物对静配医务人员的职业危害。
面对整天的配液工作量,要进行统一调配和管理并不轻松。建设智能静配中心并应用静脉用药调配管理系统的闭环管理式管理转变,实现跨越性的由传统人工转向人工智能、信息数据全流程可追溯的转变。
聚焦医院静配,合理用药的安全需求
将智能化、物联网、大数据等新兴技术融入到静配用药调配场景,创新打造出丰富多元化的静配中心运营管理方案,进一步提高静配的合理用药水平和患者安全的满意度。
静配中心运营场景方案,以PIVAS静脉用药调配系统为枢纽,搭配各个智能软硬设备,如:智能冰箱、智能统排机、智能贴签机、分拣机、配液机器人等各个流程的辅助化设备。实现药品的全程追溯管理,包括药品的来源、去向、批号、有效期等信息,有效防范药品的假冒伪劣和过期失效风险。
在医院智能化静配建设过程中,利用静配系统用于药品追溯、库存管理和智能配送等方面。通过在药品上附带传感器和标签,可以实时追踪药品从使用的全过程,确保药品质量安全。加强用药安全管理,提升合理用药水平。
此外,应用静脉用药调配信息系统实现药品库存的实时监控和智能配送,可以有效避免药品的过期浪费,降低医院的运营成本。
5月20日,德州市中医院党委委员、总会计师李杨到静配中心进行现场督导,药学部贾艳丽主任、院感科韩淑亭科长陪同。
此次督导,现场查看了静配中心规章制度、药品耗材管理、医嘱审核、摆药贴签、成品输液复核包装、发放、卫生消毒、环境监测等方面,提出了宝贵意见,并对发现的问题进行现场分析,给出解决方案。
李杨特别强调了静配中心工作的特殊性,要求规范层层守、关关核,切实保障临床用药安全。
此次督导工作,促进了医院静配中心工作的提升,为迎接德州市卫健委验收评审打下了良好基础。科室全体人员将继续保持科学严谨的工作态度,保障临床合理用药,保证静脉输液质量,用心守护患者健康。
为加强静配中心环境管理,提高静配中心工作人员对院感防控工作的重视,有效预防与控制医院感染的发生。5月27日,静配中心(英文简写PIVAS)开展了《静配中心院感知识专题培训》,培训由德州市中医院感染管理科韩淑亭科长主讲。
韩淑亭向PIVAS工作人员详细讲解了手卫生、清洁与消毒等基本的应知应会内容,以及院感防控的重要性、感染风险关注点、环境学采样、医疗废物管理等。并对感染风险关注点手卫生、无菌观念、 清洁消毒、洁净环境管理方面进行了重点阐述。
韩淑亭的授课图文并茂,内容详实,深入浅出,PIVAS工作人员仔细聆听、认真记录,纷纷感到受益颇深。
通过培训,PIVAS工作人员提高了对院感防控的认识,静配中心将进一步加强院感防控方面的管理,更好地保障患者用药安全,为医院的高质量发展贡献一份力量。
静配中心(静脉用药调配中心)建设基本要求
一、建设流程与基本要求
(一)建设流程。
建设方案→项目设计→技术咨询→建筑装修施工→设施与设备安装→工程验收与洁净环境监测。
(二)选址要求。
1.静配中心应当设于人员流动少、位置相对独立的安静区域,并便于与医护人员沟通和成品输液的运送。
2.设置地点应远离各种污染源,周围环境、路面、植被、空气等不会对静配中心和静脉用药调配过程造成污染。
3.不宜设置在地下室和半地下室。
4.洁净区采风口应设置在周围30米内环境清洁、无污染地区,离地面高度不低于3米。
(三)消防要求。
1.静配中心设计与装修施工应符合消防要求,设有安全通道,配备消防设施设备、应急灯等。
2.洁净区内应设烟感探测器等消防设施设备,制订消防应急预案,确保洁净区消防安全。
3.非洁净控制区和辅助工作区应设喷淋系统、排烟系统和烟感探测器。
(四)面积要求。
1.静配中心使用面积应与日调配工作量相适应。
(1)日调配量1000袋以下:不少于300㎡。
(2)日调配量1001~2000袋:300㎡~500㎡。
(3)日调配量2001~3000袋:500㎡~650㎡。
(4) 日调配量3001袋以上,每增加500袋递增50㎡。
2.洁净区面积应与设置的洁净台数量相匹配。
3.应设有综合性会议示教休息室,为工作人员提供学习、会议与休息的场所。
4.上述面积不包括配套的空调机房、淋浴室和卫生间面积。
(五)设计与装修施工企业资质。
1.设计与装修施工企业应有相关部门核发的经营许可证。装修施工企业应具有建筑装修装饰工程专业承包二级及以上资质、有机电安装工程专业承包三级及以上资质和安全生产许可证。
2.设计与装修施工企业项目负责人及主要技术人员应经静配中心建设规范培训,熟悉静脉用药集中调配工作流程与技术操作规范相关规定。
二、设计、建筑装修与设施设备
(一)项目设计。
1.布局要求。
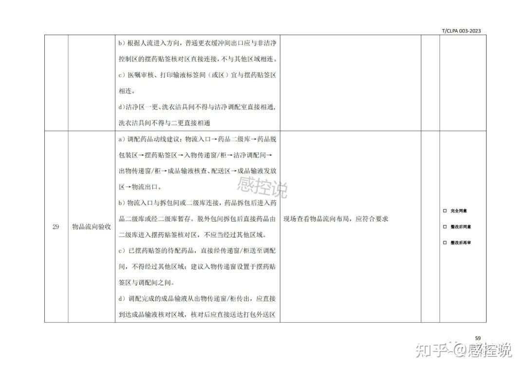
(1)静配中心应设有洁净区、非洁净控制区、辅助工
作区三个功能区。
①洁净区设有调配操作间、一次更衣室、二次更衣室以及洗衣洁具间;
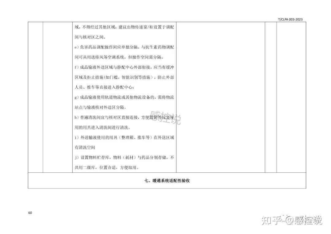
②非洁净控制区设有用药医嘱审核、打印输液标签、贴签摆药核对、成品输液核查、包装配送、清洁间、普通更衣及放置工作台、药架、推车、摆药筐等区域;
③辅助工作区设有药品库、物料储存区、药品脱外包区、转运箱和转运车存放区以及综合性会议示教休息室等;
④配套的空调机房、淋浴室和卫生间也是静配中心的辅助工作区,但属于污染源区域。
(2)三个功能区之间的缓冲衔接和人流与物流走向合理,不得交叉。
(3)不同洁净级别区域间应当有防止交叉污染的相应设施,严格控制流程布局上的交叉污染风险。
(4)静配中心内不设置地漏。淋浴室及卫生间应设置于静配中心外附近区域,并应严格管控。
2.净化系统设计要求。
(1)洁净级别要求。一次更衣室、洁净洗衣洁具间为D级(十万级);二次更衣室、调配操作间为C级(万级);生物安全柜、水平层流洁净台为A级(百级)。洁净区洁净标准应符合国家相关规定,经检测合格后方可投入使用。
(2)换气次数要求。D级(十万级)≥15次/小时,C级(万级)≥25次/小时。
(3)静压差要求。
①电解质类等普通输液与肠外营养液洁净区各房间压差梯度:非洁净控制区<一次更衣室<二次更衣室<调配操作间;相邻洁净区域压差5~10Pa;一次更衣室与非洁净控制区之间压差≥10Pa;
②抗生素及危害药品洁净区各房间压差梯度:非洁净控制区<一次更衣室<二次更衣室>抗生素及危害药品调配操作间;相邻洁净区域压差5~10Pa;一次更衣室与非洁净控制区之间压差≥10Pa;
③调配操作间与非洁净控制区之间压差≥10Pa。
3.其他设计要求。
(1)一次更衣室、二次更衣室、调配操作间应当分别安装压差表,并选择同一非洁净控制区域作为压差测量基点。
(2)用于同一洁净区域的空气净化机组及空调系统开关、温湿度表、压差表宜设置于同一块控制面板上,安装在方便操作和观察记录的位置,并应当易于擦拭清洁。
(3)房屋吊顶高度设计要求。静配中心整体净层高宜达2.5米以上。
(4)调配操作间应分别设置进物、出物传递窗(门),危害药品进物、出物传递窗(门)。
(5)调配操作间的设计应当能够使管理或监控人员从外部观察到内部的操作。
(二)技术咨询。

1.项目设计与施工方资质应符合上述有关规定。
2.鼓励医疗机构在静配中心设计筹建以及现场验收时,向当地省级静脉用药集中调配管理专业组进行技术咨询,并邀请进行现场指导;在日常运行过程中,可以向当地省级静脉用药集中调配管理专业组提出技术咨询。
3.有可能影响空气洁净度的各项维修,竣工后应检测验证,符合洁净级别标准后,方可投入使用。
(三)建筑装修设计与施工。
1.暖通系统设计与施工要求。
(1)根据药品性质分别设置不同的全空气定风量空调系统(即送回风系统与送排风系统)。
①全空气定风量空调系统-混合式系统(即送回风系统):是指空调系统的空气循环方式,即空调处理器的空气由回风和不少于30%新风混合而成,混合空气送入洁净间后,等量空气排至室外,一部分空气循环使用;
②全空气定风量空调系统-全新风(直流式)系统(即送排风系统):是指空调系统的空气循环方式,即空调处理器的空气为全新风,送入洁净间后全部排放到室外,没有回风管;
③电解质类等普通输液和肠外营养液调配操作间,与其相对应的一次更衣室、二次更衣室、洗衣洁具间为一套独立的混合式空调系统系统;
④抗生素和危害药品调配操作间,与其相对应的一次更
衣室、二次更衣室、洗衣洁具间为一套独立的全新风(直流式)空调系统,但危害药品调配操作间应隔离成单独调配操作间。
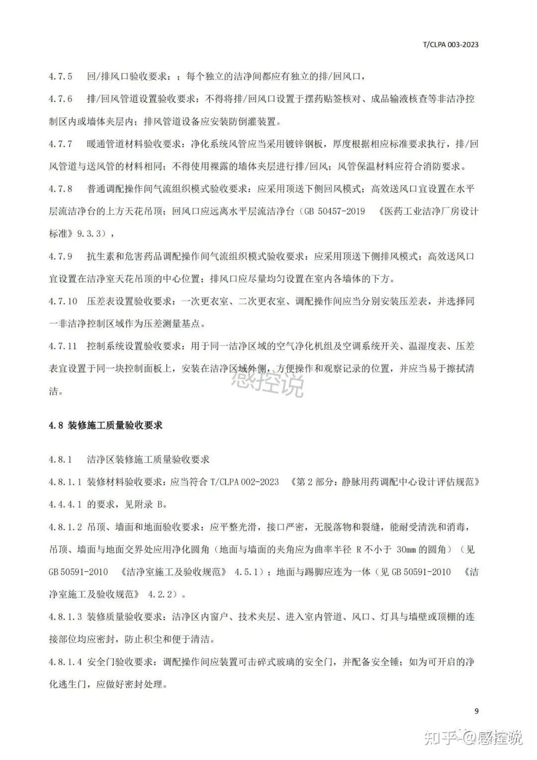
(2)每个独立的洁净间都应有独立的排/回风口和排/回风管道,采用与送风管相同的材料制作,不得使用**的墙体夹层进行排/回风;不得将排/回风直接排入贴签摆药核对、成品输液核查等非洁净控制区内或墙体夹层内;洁净区送风与排/回风应采用顶层送,下侧排/回风模式。
(3)室外排风口应置于采风口下方,其距离不得小于3米,或者将排风口与采风口设置于建筑物的不同侧面。
(4)净化系统风管应当采用镀锌钢板,厚度根据相应标准要求执行,风管保温材料应符合消防要求。
(5)排风管道设备应安装防倒灌装置。
(6)洁净间内高效送风口应符合洁净设计要求,保证合理的送风量与新风量,且每个送风口均应设置碟阀;电解质类等普通药品和肠外营养液调配操作间气流模式应科学合理、符合规定。
2.给排水系统设计与施工要求。
(1)按要求设置洗手池、清洗池等清洁设施和上下水管道,各种水池设置位置应适宜,尺寸大小应以确保洗手或清洗物品时水不会溅到池外。
(2)下水管应设置U型存水弯。
(3)洁净区内洗手池、清洗池等清洁设施应选用陶瓷、
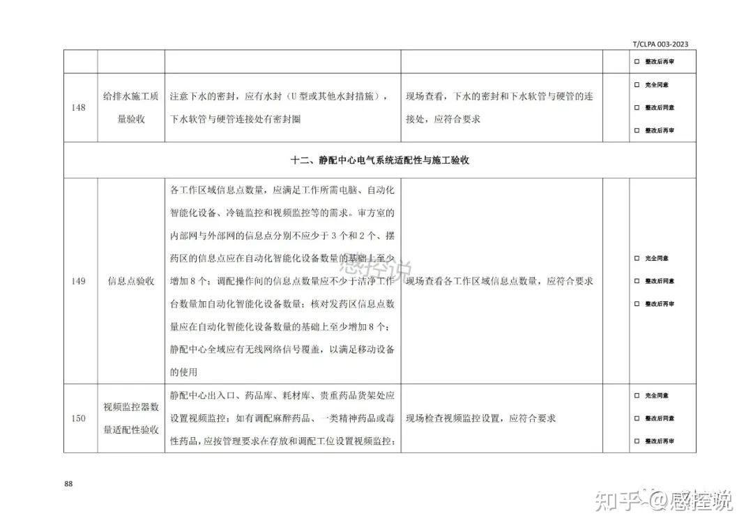
SUS304不锈钢或OCr19Ni9及以上材质。
3.电气系统设计与施工要求。
(1)弱电系统。按照实际需要并考虑未来信息化、自动化发展需求布置相应的弱电系统。
(2)强电系统。动力配电柜、插座配电箱、照明配电箱应当独立设置,以减少大型用电设备运行时电流冲击的干扰和便于检修。
(3)照明系统。洁净区灯具应采用洁净灯具,按标准设计不低于300Lx。
4.洁净区装修设计与施工要求。
(1)装修材料应当严格按照国家相关规定,符合环保、净化、防火等级要求,使用易清洁消毒、不落屑、接缝处密封好的材料。
(2)吊顶、墙面和地面应平整光滑,接口严密,无脱落物和裂缝,能耐受清洗和消毒,吊顶、墙面与地面交界处应用净化圆角连接。
(3)洁净区内窗户、技术夹层、进入室内管道、风口、灯具与墙壁或顶棚的连接部位均应密封,防止积尘和便于清洁。
(4)洁净区应装置可击碎式安全玻璃的安全门,并配备安全锤。
5.非洁净控制区装修设计与施工要求。
(1)装修材料应当按照国家相关规定,符合环保、净化、防火等级要求,使用易清洁和消毒、不落屑、接缝处密封好的材料。
(2)地面应平整光滑,接口严密,无脱落物和裂缝,能耐受清洗和消毒。
(四)设施与设备。
1.应根据规模、任务、工作量以及当地空气质量和环境状况,建立具备通风、防潮、调温、洁净等功能的空调系统,并应当符合国家或者行业标准。
2.洁净区设施与仪器设备。
(1)调配操作间。
①配置水平层流洁净台,用于调配电解质类及其他普通输液和肠外营养液等成品输液,应当采用顶进风型、操作窗无前玻璃档板、无水龙头;
②配置生物安全柜,用于调配抗生素和危害药品等成品输液,应当选用Ⅱ级A2型;
③其它设备及材质要求:药架、推车、座椅等材质应选用光洁平整、不落屑、不产尘、接缝处密封好、易清洁与消毒、耐腐蚀的不锈钢材质,推荐选用SUS304不锈钢材质。
(2)一次更衣室应配备鞋柜(架)、洗手池、洗手清洁剂、干手设备及洗手消毒液等。
(3)二次更衣室应配备更衣柜(挂衣钩)、一次性无菌物品等。
(4)洗衣洁具间应配备清洁消毒配套用品和设备。
3.非洁净控制区设施与仪器设备。
(1)用药医嘱审核与输液标签打印区应配备计算机、打印机、电话机、条形码扫描设备以及安装与医疗机构HIS系统联网、具有用药医嘱审核系统软件等。
(2)摆药贴签核对区应配备相应药架、工作台、医用冷藏柜、摆药筐、摆药车、温湿度计等。
(3)成品输液核查包装区应配备成品输液核对检查设备与包装工作台等。
(4)药架、药车、工作台应当选用光洁平整、不落屑、不产尘、接缝处密封好、易清洁与消毒、不易腐蚀的材质,推荐选用SUS304不锈钢。
4.辅助工作区设备。
(1)药品库应配备药架、医用冷藏柜及收发药品专用车等。
(2)综合性会议示教休息室应配备有计算机、投影设备、桌椅等。
5.室内应设置有防鼠、防虫的设施。
(五)工程验收与洁净环境监测。
1.静配中心建筑装修和仪器设备安装竣工后,按照本指南进行工程验收,并经法定单位检测环境合格。
2.运行使用后,日常监测可以由省级静脉用药集中调配管理专业组推荐具备检测条件的检测单位或有检测能力且
管理规范的静配中心承担。
台润智能科技(上海)有限公司
静配中心智能设备供应商
主营:静配中心智能设备 智能输液分拣机 智能贴签机 智能配药机器人 智能贴签统排一体机 智能剥盖机 智能统排机 智能针剂发药机 智能洗筐机 智能配药机
如果您需要深入了解该产品的相关信息,欢迎您联系 台润智能科技(上海)有限公司
静配中心(静脉用药集中调配中心)技术操作规范
一、静脉用药集中调配工作流程
药师接收医师开具静脉用药医嘱信息→对用药医嘱进行适宜性审核→打印输液标签→摆药贴签核对→加药混合调配→成品输液核查与包装→发放运送→病区核对签收。
二、静脉用药集中调配操作规程
(一)审核用药医嘱。
1.按照《药品管理法》《医疗机构处方审核规范》有关规定执行。
2.审核静脉用药医嘱注意事项。
(1)评估静脉输液给药方法的必要性与合理性。
(2)与医师紧密协作,遵循药品临床应用指导原则、临床诊疗指南和药品说明书等,对静脉用药医嘱的适宜性进行审核,特别是抗肿瘤药物静脉输液中拓展性临床使用的必要性与适宜性。
(3)审核静脉用药医嘱的合理性、相容性和稳定性;溶媒的选择与基础输液用量的适宜性。
(二)打印输液标签。
1.用药医嘱经审核合格后,方可打印生成输液标签。标签由电子信息系统自动编号,包括患者基本信息、用药信息及各岗位操作的药学专业人员信息。
2.输液标签基本信息应与药师审核确认的用药医嘱信息相一致,有纸质或电子备份,并保存1年备查。
3.对临床用药有特殊交代或注意事项的,应在输液标签上做提示性注解或标识,如做须过敏性试验药品、高警示药品,在输注时方可加入的药品;对成品输液的滴速、避光、冷藏有特殊要求或需用药监护的药品等。
4.对非整支(瓶)用药医嘱,应在输液标签上注明实际抽取药量等,以供核查。
(三)摆药贴签核对。
1.未经审核而打印的输液标签,不得摆药贴签。
2.实行双人摆药贴签核对制度,共同对摆药贴签负责。
3.摆药贴签核对时,操作人员应仔细阅读、核查输液标签是否准确、完整,如有错误或不全,应告知审核药师校对纠正。
4.摆药贴签核对时,操作人员应核查药品名称、规格、剂量等是否与标签内容一致,同时应检查药品质量、包装有无破损及在药品有效期内等,并签名或者盖章。
5.摆药贴签核对结束后,应立即清场、清洁。
6.按药品性质或病区进行分类,传递至相对应的调配操作间。
7.摆药贴签核对注意事项
(1)标签不得覆盖基础输液药品名称、规格、批号和有效期等信息,以便核查。
(2)按先进先用、近期先用的原则摆发药品。
(3)高警示药品应设固定区域放置、并有明显警示标识。冷藏药品应放置于冷藏柜。
(4)从传递窗(门)送入洁净区的药品和物品表面应保持清洁。
(5)按规定做好破损药品的登记、报损工作。
(四)加药混合调配。
1.调配操作前准备工作。
(1)在调配操作前30分钟,按操作规程启动调配操作间净化系统以及水平层流洁净台和生物安全柜,并确认其处于正常工作状态。
(2)个人防护用品。洁净区专用鞋、洁净隔离服、一次性口罩与帽子、无粉灭菌乳胶(丁基)手套等。危害药品调配的个人防护用品要求参照附件3.1执行。
(3)药品、物品物料准备。按照操作规程洗手更衣,进入调配操作间,将摆放药品的推车放在水平层流洁净台或生物安全柜附近指定位置,并准备调配使用的一次性物品物料:注射器、75%乙醇、碘伏、无纺布、利器盒、医疗废弃袋和生活垃圾袋、砂轮、笔等。
(4)水平层流洁净台和生物安全柜消毒。用蘸有75%乙醇的无纺布,从上到下、从内到外擦拭各个部位。
2.混合调配操作。
(1)调配操作前校对:操作人员应按输液标签,核对药品名称、规格、数量、有效期和药品外观完好性等,无误后进行加药混合调配。
(2)选用适宜的一次性注射器,检查并拆除外包装,旋转针头连接注射器并固定,确保针尖斜面与注射器刻度处于不同侧面。
(3)将药品放置于洁净工作台操作区域,用75%乙醇或碘伏消毒基础输液袋(瓶)加药处、药品安瓿瓶颈或西林瓶胶塞等。
①调配注射液,应在洁净工作台侧壁打开安瓿,避免朝向人或高效过滤器方向,以防药液喷溅到人或高效过滤器上,用注射器抽取所需药液量,注入基础输液袋(瓶)内轻轻摇匀;
②调配粉针剂,用注射器抽取适量溶媒注入西林瓶内,轻轻摇动或置于振荡器上助溶,待完全溶解后,抽出所需药液量,注入基础输液袋(瓶)内轻轻摇匀。
(4)危害药品加药混合调配,应执行本《静脉用药集中调配技术操作规范》及附件3.1操作规定。
(5)肠外营养液加药混合调配,应执行本《静脉用药集中调配技术操作规范》及附件3.2操作规定。
3.调配操作结束后。
(1)应再次按输液标签核对药品名称、规格、有效期,以及注意事项的提示性注解或标识等,并应核查抽取药液的用量,已调配好的成品输液是否有絮状物、微粒等,无误后在输液标签上签名或盖章。
(2)将调配好的成品输液以及空安瓿或西林瓶传送至成品输液核查区,进入成品输液核查包装程序。
危害药品成品输液应在调配操作间内按操作规程完成核查程序。
(3)每日调配结束后,应立即全面清场,物品归回原位,清除废物,按清洁、消毒操作规程进行全面的清洁、消毒,并做好记录与交接班工作。
(4)按照更衣操作流程出调配操作间。
4.注意事项。
(1)每个洁净工作台配备两人为一组进行加药混合调配,便于双人核对;不得进行交叉调配操作,即在同一操作台面上,同时进行两组或两组以上药品混合调配操作。
(2)严格执行无菌操作规程,按照规范要求洗手,无菌手套不能代替洗手过程。
(3)混合调配操作时,非整支(瓶)用量,应在输液标签上有明确标注其实际用量,以便校对。
(4)肠外营养液、危害药品、高警示药品和某些特殊药品混合调配非整支(瓶)用药量计算时,应当实行现场双人核对与签名。
(5)操作台中物品摆放应规范、合理,避免跨越无菌区域。
①水平层流洁净台大件物品放置相距不小于15cm,小件物品相距不少于5cm,距离台面边缘不少于15cm,物品摆放不得阻挡洁净层流,距离洁净台后壁不少于8cm;
②生物安全柜内所有操作,应在离工作台外沿20cm,内沿8~10cm并离台面10~15cm区域内进行,药品或物品不得阻挡生物安全柜散流孔,操作前将防护玻璃下拉至指定位置。
(6)调配操作以及清洁、消毒过程,应防止任何药液溅入高效过滤器,以免损坏器件或引起微生物滋生。
(7)每完成一组(批)混合调配操作后,应立即清场,用蘸有75%乙醇的无纺布擦拭台面,不得留有与下一批调配无关的药品、余液、用过的注射器和其他物品。
(8)混合调配抽吸药液时,抽液量不得超过注射器容量的四分之三,防止针筒脱栓。
(9)混合调配操作时使用的物品、药品有污染或疑似污染时,应当立即更换。
(10)多种药品混合调配操作过程中,应当根据临床需求和各药品的理化性质,评估确定多种药品混合配伍的安全性,并决定调配流程与加药顺序。如果输液出现异常或对药品配伍、操作程序有疑点时,应停止调配,报告当班药师,确认无误后方可重新调配并记录。
(五)成品输液核查与包装。
成品输液核查。
(1)检查成品输液袋(瓶)外观是否整洁,轻轻挤压,观察输液袋有无破损或渗漏,尤其是加药及接缝处。
(2)检查成品输液外观有无变色、浑浊、沉淀、结晶或其他可见异物等;肠外营养液还应检查有无油滴析出、分层等。
(3)按输液标签内容,逐项核对药品与标签是否一致,再次检查药品配伍的合理性以及用药剂量的适宜性。
(4)检查抽取药液量准确性和西林瓶与安瓿药液残留量,核查非整支(瓶)药品的用量与标签是否相符。
(5)检查输液标签完整性,信息是否完整、正确,各岗位操作人员签名是否齐全、规范,确认无误后,核查药师应签名或盖章。
(6)检查核对完成后,废物按规定分类进行处理。
2.成品输液包装。
(1)将合格的成品输液按病区、批次、药品类别进行分类包装。遮光药品应进行遮光处理,外包装上应当有醒目标识;危害药品不得与其他成品输液混合包装;肠外营养液应单独包装。
(2)核查各病区、批次和成品输液数量,确认无误后,将包装好的成品输液按病区放置于转运箱内,上锁或加封条,填写成品输液发送信息并签名。
(六)成品输液发放与运送。
1.发放成品输液药学人员应与运送工勤人员交接运送
任务,按规定时间准时送至各病区。
2.成品输液送至各病区后,运送工勤人员与护士当面交接成品输液,共同清点数目,双方签名、并记录。
3.运送工勤人员返回后,运送过程中发生的问题应及时向发药人员反馈并记录。
4.运送工作结束后,清点转运工具,清洁、消毒成品输液转运箱、转运车。
5.危害药品成品输液运送过程中须配备溢出处理包。
三、应急预案管理与处置操作规程
(一)基本要点。
1.静配中心应建立相关应急预案,包括危害药品溢出,水、电、信息系统与洁净设备等故障及火灾等。
2.静配中心应配备与处置各项应急意外事件相匹配的相关物品、工具设备。
3.全体人员应按照各项应急预案进行培训和模拟演练,熟练掌握相关应急预案处置流程和处理措施,确保各项预案的可行性。
4.对发生的意外事件应查明原因,汲取教训,制定改进措施,并做好记录。
(二)危害药品溢出应急预案。
1.危害药品溢出,一般可分为注射用药液或粉末溢出。
2.静配中心应配备溢出处理包,由专人负责、定期检查维护、便于随时取用。溢出处理包应备有纱布、无纺布、吸水纸巾、海绵、一次性防护服、工作鞋、手套、一次性口罩、护目镜、专用垃圾袋、小铲子、镊子、剪刀、75%乙醇、含氯消毒液等。
3.溢出处置操作。
(1)评估药液或药品粉末溢出的污染程度和范围。包括人员、场地、设施设备。溢出严重的应张贴警示标识,限制他人接近泄露区域。
(2)溢出物对人员污染。
①脱去被污染的防护服,置于危害药品垃圾桶内;
②被污染的皮肤区域,应用肥皂和清水彻底冲洗,如有皮肤被划破,除冲洗外应控制出血,并及时接受治疗处理;
③如药液喷溅到眼睛,应先用0.9%氯化钠溶液或清水冲洗,并及时接受治疗处理;
④清理溢出物时,应防止皮肤划破;
⑤事后应做好记录及上报工作。
(3)溢出物处理。
①药液危害药品溢出,依据溢出量,采用相应的物品吸附与控制溢出液;粉末状危害药品应用湿布覆盖,用小铲收集,再用纱布轻轻擦拭;
②用小铲或镊子将玻璃碎片收集后放入利器盒中。
(4)清洁消毒。
①根据被污染区域和溢出量情况,应先用水擦洗或冲洗,再用清洁剂擦拭,最后用含氯消毒溶液消毒;
②如果是吸附性较强的危害药品,应选用适宜的溶剂再次擦拭消毒处理。
(5)被污染物的处理。
①反复使用的物品用清洁剂擦拭,再用水清洗并消毒;
②处理溢出物的一次性耗材与物品,应放置于黄色医疗废物包装袋中,并标注警示标记,交由医院统一烧毁。
(6)对危害药品溢出的药品名称、溢出量、处理过程、原因分析,溢出物对操作人员与环境的影响程度等,做好记录归档工作。
4.生物安全柜内危害药品溢出处理。
(1)在生物安全柜内发生的危害药品输液袋(瓶)破裂,按溢出处置操作流程处理。
(2)应重视以下环节的处置。
①认真擦拭、消毒生物安全柜内表面,特别是凹槽处;
②如果高效过滤器被污染,应依据污染的程度,采用擦洗消毒或更换过滤器。
四、更衣操作规程
(一)进入非洁净控制区。
1.不得化妆,取下佩戴的手表、耳环、戒指、手镯等装饰品以及手机。
2.在普通更衣区更换专用工作鞋、工作服,并戴发帽。
(二)进入洁净区。
1.一次更衣室脱下专用工作鞋,换上洁净区用鞋,按七步洗手法洗手清洁。
2.二次更衣室戴一次性口罩与帽子、穿洁净隔离服,戴无粉灭菌乳胶手套。
3.穿戴规范,无头发外露,皮肤应尽量少暴露。
4.用手肘部推开门进入调配操作间,禁止用手开门。
(三)离开洁净区。
1.混合调配操作结束后,脱下一次性手套,弃于医疗废物包装袋内。
2.在二次更衣室脱下洁净隔离服整齐放置,一次性口罩、帽子弃于医疗废物包装袋内。
3.在一次更衣室脱去洁净区用鞋,并放在指定位置。
(四)外来人员管理。
1.应建立非本中心人员接待与参观管理制度。非本静配中心人员未经中心负责人同意,不得进入;参观人员不得进入洁净区。
2.进入非洁净控制区人员的更衣,同本中心工作人员“更衣操作规程”。
五、清洁消毒操作规程
(一)非洁净控制区。
1.清洁。
(1)清洁用品。拖布、清洁布、清洁盆、地巾、水桶、毛刷、吸尘器、清洁剂等。
(2)调配工作结束后,应立即整理物品,清除非洁净
控制区内遗留物及废弃物,地面用吸尘器吸取表面粉尘,用适宜的清洁用品清除污迹,若有特别污染物,可用清洁剂擦拭、用水擦洗至无泡沫。
①每日清洁:工作台、座椅、地面;
②每周清洁:门、窗等;
③每月清洁:天花板、墙面、公用设施。
2.消毒。
(1)消毒工具。应选用微细纤维材料清洁布、地巾、消毒剂等。
(2)推荐消毒剂。75%乙醇、250mg/L或500mg/L含氯消毒溶液。消毒溶液制备,应采用清洁并对含氯消毒溶液不产生影响的容器,按规定浓度加入消毒剂和水混合均匀,消毒溶液应使用前配制。
(3)消毒前,应先进行清洁工作。用消毒溶液擦拭消毒,停留约10~15分钟后,再用水擦去消毒液。
①每日消毒:工作台、座椅、地面;
②每周消毒:门、窗等;
③每月消毒:天花板、墙面、公用设施。
3.辅助工作区如药品脱外包区、外送转运箱和转运车存放区、综合性会议示教休息室与非洁净控制区紧密相连,应持续保持清洁卫生,并应每月清洁消毒一次。
4.摆药筐每日用250mg/L含氯消毒溶液浸泡30分钟,然后用水冲洗干净,自然晾干。危害药品摆药专用筐应单独
浸泡冲洗。
5.外送转运箱、转运车每日用500mg/L含氯消毒溶液擦拭消毒,停留10~15分钟后,再用水擦去消毒液。
(二)洁净区。
1.清洁。

(1)清洁用品。无纺布或其他不脱落纤维(或颗粒)物质的清洁用品、清洁不锈钢桶或塑料桶、清洁剂等。
(2)调配操作结束后,应立即清场,整理水平层流洁净台、生物安全柜,清除遗留物及废物。用适宜的清洁剂擦拭照明灯开关、工作台顶部,然后再从上到下清洁台面的两壁,最后清洁工作台面,用水擦洗至无泡沫。
①每日清洁:工作台四周、座椅、所有的不锈钢设备,传递窗的顶部、两壁、台面,门框、门把手,废物桶,地面等;
②每周清洁:门、窗等;
③每月清洁:天花板、墙面、公用设施。
(3)清洁过程中,不得将清洁剂或水喷溅到高效空气过滤器上。
2.消毒。
(1)消毒工具。无纺布或丝绸、清洁不锈钢桶或塑料桶、地巾。
(2)推荐的消毒剂。75%乙醇、500mg/L含氯消毒溶液。消毒溶液制备同前。
(3)消毒前,应先进行整理、清洁,再用消毒溶液擦拭消毒,停留10~15分钟后,用水擦去消毒液。
①每日消毒:用75%乙醇擦拭消毒水平层流洁净台、生物安全柜风机、照明灯开关的按键、工作台工作区顶部,然后从上到下清洁工作台的两壁,最后擦拭工作台面;选用适当的消毒溶液擦拭所有不锈钢设备、传递窗顶部、台面、两壁和门把手以及座椅、推车等;用消毒溶液擦拭废物桶内外,医疗废物套上黄色垃圾袋,生活垃圾套上黑色垃圾袋;用消毒溶液擦地面,不得留有死角。
②每周消毒:门、窗等;
③每月消毒:天花板、墙面、公用设施。
(4)消毒过程中,应防止将消毒剂等液体喷溅到高效空气过滤器上。
(三)清洁工具的清洁、消毒。
1.擦桌面、墙面用清洁工具。用水和清洁剂清洗干净后,用250mg/L含氯消毒溶液浸泡30分钟,冲净消毒液,干燥备用。
2.擦地面用清洁工具。用水和清洁剂清洗干净后,用500mg/L含氯消毒溶液浸泡30分钟,冲净消毒液,干燥备用。
3.三个功能区以及洁净区内危害药品调配操作间的清洁工具,应专区专用,清洗、消毒,分别存放。
(四)医疗废物处置。
1.危害药品废物分别包扎处理,应在危害药品调配操作
间内进行。成品输液进行双人核对后,废针头、空安瓿丢入利器盒;其他废物用黄色医疗废物包装袋单独包装扎紧,注明危害药品废物标识,按规定交由医疗机构统一处理。
2.普通药品废物处理,应在成品输液核查后进行,废弃针头丢入利器盒;其他废物用黄色医疗废物包装袋包装扎紧,按规定交由医疗机构统一处理。
附件3.1
危害药品调配技术操作规范
为规范危害药品调配操作规程,确保成品输液质量,保障患者合理用药,防止调配操作的药学人员职业暴露和污染环境,依据相关法规和《静脉用药调配中心建设与管理指南》,制定本规范。
一、基本要求
(一)基本操作应按照附件3“加药混合调配”有关规定执行。
(二)危害药品混合调配应与抗生素调配操作隔开,设置独立单元的调配操作间。
(三)危害药品混合调配应选用II级A2型生物安全柜。
(四)从事危害药品混合调配的工作人员,还应接受危害药品特点、负压调配技术与调配实践技能培训。
(五)从事危害药品混合调配的药学专业技术人员,根据各医疗机构具体情况进行岗位轮换,怀孕和哺乳期妇女应暂停危害药品混合调配岗位工作。
二、混合调配操作规程
(一)调配操作前准备工作。
1.按附件3相关规定,启动调配操作间和层流工作台净化系统,并确认其处于正常工作状态。
2.个人防护用品。除按附件3相关规定物品外,应配备溢出包,用于危害药品溢出处理。
3.更衣操作注意事项。
(1)按照操作规程洗手更衣,戴医用外科口罩、一次性帽子,穿鞋套和连体洁净服,防止皮肤与头发暴露,可在洁净服外再穿一次性防护衣。
(2)戴双层无粉无菌乳胶手套或者丁基乳胶手套,内层手套应戴在防护衣袖口内,外层手套应戴在防护衣袖口外,确保手套和防护衣之间没有手腕皮肤暴露。
(3)连续工作时每30分钟应更换手套。操作过程中,出现手套破损或一次性防护衣被污染时,应立即更换。
(4)用过的一次性防护衣、鞋套、口罩、帽子、手套等物品,应当按照医疗废物管理规定,在调配操作间内放入黄色医疗废物包装袋扎紧,注明警示标识,带出操作间交医疗机构统一处理。包装袋达到四分之三时,应当使用有效的封口方式扎紧。
(二)混合调配操作。
按照附件3及以下规定操作。
1.为防止危害药品污染台面,应在生物安全柜台面中央铺一块医用吸附垫。
2.调配操作前,应按输液标签核对药品名称、规格、数量、有效期和药品包装完好性,无误后方可进行加药混合调配操作。
3.按照用药医嘱,对非整支(瓶)用量,计算实际抽液量后,操作人员按实际用量抽取,并有双人核对确认与签名,在输液标签上有明显标识。
4.混合调配操作,应严格执行负压无菌技术。
5.用注射器抽取危害药品药液时,抽取药液量不宜超过注射器容量的四分之三,且药液中不得出现气泡,以免影响吸取药液量的准确性。
6.调配完成后,将注射器与针头分离,废针头和空安瓿放入利器盒中。其他废物用黄色医疗废物包装袋单独包装扎紧,注明危害药品废物标识,按规定交由医疗机构统一处理。
(三)调配操作结束后。
1.每组混合调配操作完成后,再次按照输液标签,核对药品名称、规格、用量、抽取药液量的计算、临床使用注意等,准确无误后,操作人员和核查人员双签名或盖章,并再次清洁输液袋(瓶)表面和加药口,用专用密封袋单独包装密封,并注明危害药品警示标识后传出调配操作间。
2.清场、清洁、消毒按照附件3有关规定执行。
三、注意事项
(一)药品接收。
1.运送危害药品包装及小包装应使用专用周转容器,并有危害药品警示标识。
2.如有破损,按危害药品溢出应急预案处置。应妥善包装,再放置于专用周转容器中退还库房,并做好记录。
(二)药品储存。
1.对于危害药品,静配中心应按高警示药品的管理要求进行管理和储存,并有统一的高警示药品标识。
2.应在专区或专柜单独安全储存,应每日清点,发现账物不符,立即查找原因、汇报结果,并做好记录。
(三)审核用药医嘱。
1.应按照附件3 “审核用药医嘱”有关规定执行。
2.审核用药医嘱应特别关注以下几点。
(1)审核选用药品与患者临床诊断是否相符,有无禁忌证。
(2)应根据患者体表面积或肝肾功能计算药品剂量是否适宜。
(3)对需要进行抗过敏预处理或水化、碱化治疗的,核查是否有相关预处理的用药医嘱。
(四)核对输液标签。
1.药师应综合考虑药品稳定性、滴速、相互作用、用药顺序等因素,合理安排用药医嘱调配批次。
2.输液标签,应有在临床使用时需要特别提示的注意事项。
(五)补充药品与核对。
1.摆药区补充危害药品时,操作人员应戴一次性手套,拆除外包装。脱包后,西林瓶或安瓿表面应用蘸有75%乙醇的无纺布擦拭,以除去危害药品残留物。经双人核对确认无
误后,按有效期近期先用的原则上药架。
2.用过的无纺布和手套等,应按医疗废物处理规定处置。
六 成品输液发放与运送。
1.将包装好的成品输液,分病区、整齐放置于有危害药品警示标识的专用周转容器内,按照附件3“成品输液发放与运送”的有关规定执行,并与病区护士签名交接。
2.易产生泡沫的危害药品成品输液,应放置于单独容器内或单独运送。
3.运送过程中需配备危害药品溢出处理包。
附件3.2
肠外营养液调配技术操作规范
为规范肠外营养液调配操作规程,确保肠外营养成品输液质量,保障患者合理用药,根据相关规章和《静脉用药调配中心建设与管理指南》,制定本规范。
一、基本要求
基本操作应按照附件3有关规定执行。
二、混合调配操作规程
(一)调配操作前准备工作。
1.按《静脉用药集中调配技术操作规范》规定,启动调配操作间净化系统和水平层流工作台,并确认其处于正常工作状态。
2.个人防护用品:按照附件3有关规定执行。
3.其他物品:一次性静脉营养输液袋、挂钩、网套等。
4.按照操作规程洗手更衣,进入调配操作间,将摆放药品的药车推至水平层流洁净台附近指定位置。
(二)混合调配操作。
按附件3及以下规定操作。
1.调配前校对。操作人员应按输液标签核对药品名称、规格、数量、有效期和药品包装完好性,检查一次性使用静脉营养输液袋完好性,确认无误后,进行加药混合调配。
2.肠外营养液混合调配操作顺序。
(1)加入药品前,关闭一次性静脉营养输液袋所有输液管夹。
(2)将磷酸盐加入氨基酸或高浓度葡萄糖注射液中。
(3)将其他电解质、微量元素加入葡萄糖注射液或氨基酸注射液内,注意不能与磷酸盐加入同一稀释液中,钙离子和镁离子也不能加入到同一稀释液中。
(4)用脂溶性维生素溶解水溶性维生素后,加入脂肪乳剂中。如果处方中不含脂肪乳,可将水溶性维生素加入5%葡萄糖注射液中溶解。复合维生素,可加入5%葡萄糖注射液或脂肪乳注射液中。
(5)药品加入一次性静脉营养输液袋顺序。先加入氨基酸或含磷酸盐氨基酸注射液,再加入除脂肪乳注射液之外的其他液体。加入药液时要不断缓慢按压输液袋,使充分混匀。待上述注射液全部注入静脉营养输液袋后,及时关闭相应两路输液管夹,防止空气进入或液体流出。检查一次性静脉营养输液袋内有无浑浊、变色、异物以及沉淀物生成。
(6)最后注入脂肪乳注射液,边加边缓慢轻压袋体,待脂肪乳注射液全部注入一次性静脉营养输液袋后,及时关闭输液管夹,防止空气进入或液体流出。
(7)竖直一次性静脉营养输液袋,使加药口向上,拆除加液管,通过挤压袋体排尽空气后关闭截流夹,将无菌帽套于加药口上。
(8)悬挂一次性静脉营养输液袋,检查是否有渗出、沉淀、异物、变色等异常情况。如出现,应废弃并重新调配,及时查找原因并记录。
(9)调配完成后的肠外营养成品输液标签应注明总容量、成分、注意事项、建议输注时限和有效期等。
3.工业化三腔袋所有操作,应按照药品说明书进行。
(三)混合调配操作注意事项。
1.混合调配肠外营养液,应在水平层流洁净台内操作。
2.严格按照操作规程进行混合调配操作。
(1)磷与钙、钙与镁不可加入到同一载体中,避免生成沉淀。
(2)葡萄糖注射液不宜直接与脂肪乳剂混合,以免影响其稳定性。
(3)电解质不能直接加于脂肪乳中,以免破坏乳滴稳定性,导致破乳。
(4)多种微量元素注射液与甘油磷酸钠注射液,应分别加入两瓶氨基酸,避免局部浓度过高发生变色反应。
(5)如需加胰岛素和肝素钠,则单独加在葡萄糖注射液或氨基酸注射液中。
3.如果有非整支(瓶)用量,应有双人复核确认与签名,并在输液标签上有明显标识,以便提示复核、校对。
(四)调配操作结束后。
1.按照附件3有关规定进行操作。
2.每组、每日混合调配操作完成后,应立即清场、清洁工作台台面,无遗留物。针头等放入利器盒,医疗废物置于黄色废物包装袋中。
3.按照操作规程进行清洁、消毒工作。
4.做好相关工作记录。
三、注意事项
(一)肠外营养液调配应特别关注以下几点:
1.营养评估确认患者是否需要或适合使用肠外营养液。
2.审核肠外营养用药医嘱是否适宜准确。推荐评估以下内容(成人用量):
(1)每日补液量控制,一般按以下原则计算:第一个10kg,补100ml/kg;第二个10kg,补50ml/kg;超过20kg,补20ml/kg;发热患者超过37℃,每升高1℃一般宜每日多补充300ml。
(2)糖脂比:1~2:1;热氮比:100~200:1。
(3)不推荐常规加入胰岛素,必须加入时按照10g葡萄糖:1u胰岛素加入。
(4)电解质限度:一价阳离子(Na+、K+)不超过150mmol/L;二价阳离子(Ca2+、Mg2+)不超过10mmol/L。
(5)丙氨酰谷氨酰胺应与至少5倍体积的载体混合。
(二)成品输液核查、包装与发放。
1.重点检查肠外营养质量,如有无变色、分层、破乳等。
2.检查输液管夹、截流夹是否关闭,无菌帽是否已套上,
输液袋是否有渗漏等。
3.核对非整支(瓶)用量药品标记是否完整清晰,计算是否正确。
4.肠外营养液应用专用包装袋单独包装,与电解质等其他成品输液分开,以避免交叉污染。包装时一般每包2~3袋为宜,应轻拿轻放,避免重压。
(三)成品输液运送与交接。
1.用专用周转容器包装运送,避免重压及剧烈晃动,以防输液管夹与截流夹松动。
2.与病区护士交接时应注意输液管夹、截流夹是否处于关闭状态、液体是否有渗漏。
3.如在使用时,有注意事项或其他特别交代事宜的,应在输液标签或用书面咨询书形式交代清楚。如有需要,应当面告知护士。
4.按照附件3“成品输液发放与运送”的有关规定执行,并与病区护士签名交接。
台润智能科技(上海)有限公司
静配中心智能设备供应商 (现面向全国招商)
主营:静配中心智能设备 智能输液分拣机 智能贴签机 智能配药机器人 智能剥盖机 智能统排机 智能洗筐机 智能配药机 智能针剂发药机 智能贴签统排一体机
如果您需要深入了解该产品的相关信息,欢迎您联系 台润智能科技(上海)有限公司
随着医疗技术的不断发展,静脉用药调配中心(静配中心)在医疗体系中的作用愈发重要。静配中心集中调配和管理静脉用药,旨在提升用药安全性、效率和准确性,从而确保患者得到科学、安全的医疗服务。本文将详细探讨静配中心整体解决方案,从智能化设备应用、流程优化、质量控制以及职业防护等方面进行全面分析。
传统静脉配液问题
①环境不洁净:环境空气不洁净,药物易污染;
②加药随机性强:配药不定时,难以保证一致性;
③药物易暴露:配药动作时常打断不连贯;
④错药难发现:摆药查对同一个人,错药不易发现;
⑤配伍禁忌难发现:人员不专业,无法保证用药合理;
静配中心(PIVAS):指集中提供静脉输注混合药物的配制服务,是一种将原来分散在各个病区配置静脉药物转为在药学监护下集中配置、混合、检查、分发的新型管理模式,可为临床提供安全、有效的静脉药物治疗服务;
国内静配普及大势所趋:一、政策支持:卫健委屡发文件规范静配中心建设和管理,《调配质量管理规范》加强调配质量的规范、《抗肿瘤药物管理》加强抗肿瘤药物的配制管理,《静配中心建设与管理指南》进一步修订静配中心建设、调配等的指导;
二、静配模式优势明显:传统的分散配制不规范,易造成药物污染、错药无法发现,危害患者安全,静配中心可解决以上问题,药学审核、统排统配模式可提高安全性、处方合理性,提高效率便于管理 ;
三、亏损→收益:目前PIVAS配置收费省份已达14个,在药品0加成的前提下,PIVAS由成本中心向“配置服务收费的收益中心” 已是必然趋势;
四、评级加分:符合标准的静配中心是医院评级的加分项,以三级评审标准为例,明确指出有静配中心的可评级为A类优秀;
一、智能化设备应用
静配中心整体解决方案的核心在于智能化设备的广泛应用。智能输液分拣机,输液贴签机、智能配药机器人,智能统排机、智能剥盖机、智能洗筐机,智能针剂发药机等设备的引入,使得药品盘点、排药、贴签、分拣等繁琐工作得以自动化完成,大大提高了工作效率。同时,智能化设备的应用也减少了人为差错的发生,确保了用药的准确性和安全性。
二、流程优化
静配中心整体解决方案注重流程优化,通过串联医师、药师、护士等多个角色,贯穿医生工作站、护士站、静配中心、等多个功能区域,实现精细化管理。这一方案不仅优化了工作流程,降低了工作强度,还确保了药品的及时配送,保证了患者用药的连续性。
打造以精细化,智能化管理为核心的全流程体系,建立智能化,自动化+信息化的静脉用药调配中心一体化解决方案。
三、质量控制
静配中心根据国家相关标准规范进行配置,确保药品质量和输液安全。配置室的洁净度达到万级,操作台的洁净度更是达到百级,有效防止了空气微粒对药物造成的污染。此外,静配中心还实行严格的查对制度,确保每个环节的操作正确无误。通过这一系列质量控制措施,静配中心能够确保用药安全,减少输液不良反应的发生。
四、职业防护
静配中心整体解决方案还注重职业防护,通过智能化设备的应用,减少医务人员与有毒化学药品的直接接触,降低了职业暴露的风险。同时,优化后的工作流程也减轻了医务人员的工作压力,使他们有更多时间为患者提供治疗服务,提高了护理质量。
五、绩效考评与信息化管理
静配中心整体解决方案还引入了绩效考评机制,通过智能分配台次系统,精确为每一个配置台分配配置任务,保证配置台工作量相对均匀,从而为绩效考评提供客观依据。此外,该方案还实现了信息化管理,通过药品智能存取柜等设备,实现药品的快速、准确存取,便于药品管理和追溯。
六、患者体验与满意度提升
静配中心整体解决方案的实施,不仅提升了医疗服务的效率和质量,还改善了患者的就医体验。通过减少患者等待时间、提高用药安全性等措施,患者的满意度得到了显著提升。同时,静配中心还积极开展志愿服务活动,为患者提供导医、解答疑惑等服务,进一步提升了患者的就医体验。
综上所述,静配中心整体解决方案通过智能化设备应用、流程优化、质量控制、职业防护以及绩效考评与信息化管理等方面的措施,实现了用药安全性、效率和准确性的显著提升。这一方案不仅提高了医疗服务水平,还改善了患者的就医体验,为医疗事业的发展注入了新的活力。
台润智能科技(上海)有限公司
静配中心智能设备供应商 (现面向全国招商 寻求优质合伙人)
主营:静配中心智能设备 智能输液分拣机 智能贴签机 智能配药机器人
智能剥盖机 智能洗筐机 智能统排机 智能配药机 智能针剂发药机 智能贴签统排一体机
如果您需要深入了解该产品的相关信息,欢迎您联系 台润智能科技(上海)有限公司
静配中心,即静脉用药调配中心,是医院内部负责集中配置静脉用药的部门。其工作流程的规范与否直接关系到患者的用药安全和治疗效果。下面将详细介绍静配中心的工作流程。
一、接收医嘱与审核
静配中心首先接收到来自各科室的医嘱信息,这些医嘱包含了患者的姓名、床号、住院号、药品名称、规格、用量、给药途径等详细信息。接收到医嘱后,静配中心的工作人员会进行仔细的审核,确保医嘱的准确性和合理性。这一环节至关重要,因为任何微小的错误都可能导致严重的后果。
二、药品准备与核对
经过审核无误的医嘱将进入下一环节,即药品的准备。工作人员会根据医嘱的要求,从药库中领取相应的药品。药品的准备过程要严格遵守药品管理规范,确保药品的质量和安全。同时,每一步操作都要进行详细的记录,以备后续的核对和追踪。
三、药品配置与核对分拣
药品准备好后,将进入配置环节。工作人员会在专门的配置区域,按照医嘱的要求,将药品进行混合配置。配置过程中,工作人员要严格遵守无菌操作规范,确保配置出的药液质量。配置完成后,还要进行详细的核对,确保药液与医嘱完全一致。
四、药液贴签与打包
核对无误的药液将被贴上标签,标签上包含了患者的姓名、床号、药品名称、用量等信息。贴好标签的药液将被打包,每个打包单位都包含了患者一次治疗所需的所有药液。打包过程中,工作人员还要进行再次核对,确保药液的准确性和完整性。
五、药液配送与交接
打包好的药液将被送往各科室,由科室的护士进行接收。在配送过程中,工作人员要确保药液的安全和完整。到达科室后,要与科室的护士进行详细的交接,确保药液能够准确无误地送达到患者手中。
六、药品库存管理
除了以上几个环节外,静配中心还要负责药品的库存管理。工作人员要定期对药品进行盘点和补充,确保药品的充足和有效。同时,还要对药品的质量进行监控,对过期或不合格的药品进行及时处理。
七、质量控制与改进
为了保证静配中心的工作质量,还需要进行持续的质量控制与改进。静配中心会定期进行自查和内部审计,发现工作中存在的问题和不足之处。同时,还会接受来自医院和上级主管部门的监督和检查,以确保工作的规范和安全。在发现问题后,静配中心会及时采取措施进行改进,不断提高工作效率和质量。
八、人员培训与管理
静配中心的工作涉及到多个环节和多个岗位,因此需要有一支专业、高效、团结的团队来保障工作的顺利进行。为了提高团队成员的专业素质和工作能力,静配中心会定期组织培训和学习活动,包括药品管理知识、无菌操作技术、仪器设备使用等方面的内容。同时,还会对团队成员进行绩效考核和激励,以激发他们的工作热情和创造力。
九、信息化管理与数据分析
随着信息技术的不断发展,信息化管理已经成为现代医院管理的重要组成部分。静配中心也要积极引进和应用信息化技术,建立电子化的医嘱管理系统、药品管理系统、质量控制系统等,实现信息的共享和高效利用。通过对数据的分析和挖掘,可以及时发现工作中存在的问题和规律,为改进工作提供依据和支持。
总之,静配中心的工作流程是一个复杂而严谨的过程,需要多个环节和多个岗位的协同配合。只有通过不断的优化和改进,才能确保静配中心的工作质量和安全,为患者的治疗提供有力保障
台润智能科技(上海)有限公司
静配中心智能设备供应商 (现面向全国招商 寻求优质合伙人)
主营:静配中心智能设备 智能输液分拣机 智能贴签机 智能配药机器人
智能剥盖机 智能洗筐机智能统排机 智能配药机 智能针剂发药机 智能贴签统排一体机
如果您需要深入了解该产品的相关信息,欢迎您联系 台润智能科技(上海)有限公司
台润智能科技(上海)有限公司
静配中心智能设备供应商 (现面向全国招商 寻求优质合伙人)
主营:静配中心智能设备 智能输液分拣机 智能贴签机 智能配药机器人
智能剥盖机 智能洗筐机智能统排机 智能配药机 智能针剂发药机 智能贴签统排一体机
如果您需要深入了解该产品的相关信息,欢迎您联系 台润智能科技(上海)有限公司
根据泰州市人民医院对静配中心管理软件的采购需求:是提高PIVAS的工作效率,加强PIVAS医嘱执行过程中的全流程管理,进一步降低医疗差错发生率,同时减少因软件故障导致的漏计费现象和相关药品损失。超然静配,为此针对本项目的重点、难点、做出相应的工作规划、应对措施、合理化建议等一些列静脉管理系统实施解决方案。
本项目的重点
必须满足医院正常的工作流程的开展,加强PIVAS医嘱执行过程中全流程闭环管理,科学合理的用药,从而达到降低医疗差错的发生率的目的。在此基础上,系统需要能够与医院的各类信息系统进行无缝对接,如电子病历系统、医嘱管理系统等,确保数据的准确传递和共享。同时,系统还需要具备高度的灵活性和可扩展性,以适应医院未来可能出现的业务变化和流程调整。
本项目难点
必须改变原有单一的仓内计费减库存模式,满足医院增加多种计费模式,无论是配置费收取还是药品费收取,都能根据医院的需求展现药品配置费收取单据明细,根据日期、科室名称、患者姓名等来选择批次提取数据,进行执行收费。避免医嘱里面有药品存在计费失败,导致HIS不能给到准确的计费状态,从而让医院产生漏计费现象和相关药品损失。
考虑HIS跟静配系统接口效率是否高效、退药退费管理方面,系统后台和HIS系统进行对接,实现按科室自动展示应该退药的输液信息,并打印退药单。
满足由人工手持退药单找出输液药品,同时满足由PDA仓内扫描自动提示退药。对已退药输液进行记录,分析退药原因、各时间段各科室退药量变化,达到优化临床医嘱开立和静配工作安排的目的。
应对措施
针对该项目的重点、难点,我司认为更换静配管理系统后,系统支持无线PDA功能,实现排药复核、配置扫描、成品复核功能,更准确进行人员的工作情况记录,为静配中心绩效考核提供准确数据依据。该系统可以和多种静配智能设备无缝连接,能实现快速药品取药、贴签、复核等。
我司静配管理系统满足医院正常的工作流程的开展,PIVAS医嘱执行过程中全流程实现闭环管理。以智能精细化、可视化、数字化转型为驱动,实现静配全流程的闭环管理理念,不断通过各环节参数调整,优化各个工作环节,进一步提高静配整体运行效率,降低人力,实现更加规范标准的操作。提高审方效率,让审方标准统一,构建稳定的线上不合理医嘱反馈渠道,为审方工作提供可回溯的信息化解决方案。
版权声明:本文内容由互联网用户自发贡献,该文观点仅代表作者本人。本站仅提供信息存储空间服务,不拥有所有权,不承担相关法律责任。如发现本站有涉嫌侵权/违法违规的内容,请联系我们,一经查实,本站将立刻删除。
如需转载请保留出处:https://51itzy.com/kjqy/178259.html