点击收听【产品经理】岗位技能梳理公开课,干货近90min!
点击预约3月16日、17日NPDP模考大赛🎯

讯享网产品经理岗位那么多,到底哪种更吃香?
,今天小P就来
聊聊不同岗位产品经理的区别以及如何判断自己适合做哪种产品经理!
01
产品经理岗位类型
🎯C端/B端产品经理
能力、设计能力和市场分析能力
,能够准确把握市场趋势、设计出符合市场需求的产品。而B端产品经理则需要具备更强的业务理解能力、项目管理能力和沟通协调能力,深入了解企业的业务流程和需求。
以应对市场的变化。
02
如何判断
哪种呢?以下是小P的一些建议:

最后,小P也给你分享一些产品经理的干货视频和资料,别忘了学习哦
👇🏻点击试听PM助推精选课(含高效沟通、高效搭建团队等)👇🏻


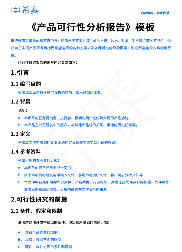
这里小P也给你备了一些模板,直接点击图片即可查看哦!
👇🏻点击查看《产品可行性分析报告》模板👇🏻


关于 · 希赛NPDP
点击预约⏰24年5月【NPDP考试报名提醒】
🔥NPDP免费课程听
NPDP备考经验分享
公开课精选视频(含实操案例、竞品案例、用户画像)
NPDP产品实战系列课程(含IPD及案例)
💁🏻♂️NPDP免费资料
NPDP章节思维导图
2024年5月NPDP备考知识点集锦🚀
2024年5月希赛NPDP模拟测试题

💡【成长日记】产品经理实用工具!
打造“黄金简历”.pdf🎯
产品经理必知的20个数据指标
产品经理如何做好产品竞品分析
(以上资源点击即可查看)
希赛网是专业的在线职业教育平台,其前身是软件工程专家网,创立于2001年6月8日。
在二十多年的发展历程中,希赛网始终致力于提高学习效率,在培训模式上不断创新,基于人工智能和大数据技术,研发了开放式智能互动学习平台,为用户提供智适应学习方案。
先后荣获国家外专局优秀项目管理培训机构、网易教育金翼奖年度公众信赖职业教育品牌、新浪中国教育盛典年度口碑影响力职业培训机构、腾讯回响中国年度影响力在线教育品牌、腾讯教育口碑影响力职业教育品牌、京东教育最具人气品牌奖等荣誉。
二十多年来,希赛网主编的图书和教材达一百余种,为全国数万家企业、政府部门和事业单位提供了培训服务,培养了近百万名高端技术人才和卓越工程师。
编辑:欧森林
备考不易,我们一起努力💪
记得“点赞”与“在看哦
版权声明:本文内容由互联网用户自发贡献,该文观点仅代表作者本人。本站仅提供信息存储空间服务,不拥有所有权,不承担相关法律责任。如发现本站有涉嫌侵权/违法违规的内容,请联系我们,一经查实,本站将立刻删除。
如需转载请保留出处:https://51itzy.com/kjqy/175691.html