阿里妹导读
这篇文章主要探讨了如何在阿里云MaxCompute(原ODPS)平台上对SQL任务进行优化,特别是针对大数据处理和分析场景下的性能优化。
一、前言:SQL从提交到运行
SQL代码提交到ODPS上后,会经过一段时间的运行,得到最终的运行结果。SQL优化,就是对这个运行过程进行优化,主要表现在:缩短运行时间、减小运行消耗成本。在正式进行任务优化之前,可以先了解ODPS上SQL从提交到运行的整个链路。
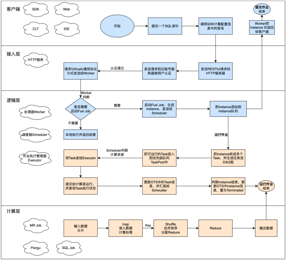
先看看我们熟悉的ODPS,作为阿里巴巴自主研发的大数据处理平台,ODPS提供海量数据的计算处理和分析服务,使用户不用了解数据计算存储细节,而可以直接进行数据查询和处理。下图简单介绍了ODPS的组成及ODPS上提交作业和运行作业流程。
MaxCompute(ODPS)四大组成部分:

ODPS上提交作业和运行作业流程图:

二、优化第一步,先看logview
Logview查看:
进行SQL任务优化,读懂logview是关键,可以在D2开发平台下面的面板点击链接键查看logview。

Logview展示了Fuxi Job Dag图、Fuxi Task和Fuxi Instance等信息。他们的关系如下:一个SQL任务可以由多个Fuxi Job构成,一个Fuxi Job可以由多个Fuxi Task构成,一个Fuxi Task可以由多个Fuxi Instance构成。在logview面板的下方可以查看每个Fuxi Instance的明细情况。

ODPS中的Fuxi Task一般是有四种字母:MRJC开头,分别代表四种任务类型。Fuxi Job Dag图中的Fuxi Task以这四种字母开头,后面连接的序号一般代表该Task和其依赖的直接上游Task编号。
在Fuxi Job Dag图中,可以直观看到各Fuxi Task的Instance个数,如下图所示左边代表运行中的(0),中间表示已经运行完成的(86),右边表示该Task总实例数(86)。R/W分别代表读取Read和写入Write。

Logview定位:
定位问题的一般步骤:

找到运行时长较长的Fuxi Instance后,可以通过:
1、查看Input output判断是否有数据膨胀。
2、通过Long-Tails、Data-Skews看是否有长尾、数据倾斜。

3、根据StdOut编码定位具体的sql片段:StdOut 可以看到实例中的各算子, DAG 图中双击运行时间最长的 Fuxi Task,展示出算子图,点击 StdOut 中对应的具体算子,即可定位具体的sql片段。

Logview效果查询:
左边面板Latency看运行时长,上方Summary面板中通过resource cost查耗费,换算公式:耗费= resource cost cpu / 1440 * 1.52元。
Logview 实用小技巧补充:
在Fuxi Job Dag图中,看板默认展示是Progress Chart,可以点击切换成Task Time Heat Chart,根据热力图找到运行时间最长的 Task(橙色),此时,Dag 图中线的粗细也能直观表示数据输入输出量大小。

Latency Chart 直观展示了Task中各实例运行情况,可以这样理解:蓝线的宽度代表各实例的运行时长,越宽说明运行时间越长,图中的毛刺一般就是最长实例之一。高度越高代表该实例越晚开始运行,斜率越高表示资源压力越大。可以结合Job Dag中Task方框的开始结束时间和这里的Latency Chart图综合判断是否是资源获取耗时太久。截图中的Latency Chart图斜率较高,说明对应时间段资源获取压力较大。


Fuxi Task 在逻辑上可以被拆分成多个算子。双击主面板 DAG 图中的某个 Task,可以看到算子详情,其中橙色代表耗时占比。(如果是 C 开头命名的 Task 就没有算子信息,正如上文提到的,该类 Task 表示动态调度控制,不涉及计算)

常见的算子有:
算子名
简介
TableScan
读取物理表(表名、分区信息等)
TableSink
将数据写入物理表
Calc
根据 where 条件过滤,并查询需要的基础字段

StreamLineWrite
按照分区、排序字段将数据写入,数据落盘过程(shuffle 的前半部分)
StreamlineRead
读取数据(shuffle 的后半部分)
Project
查询需要的基础字段(做字段拆分等简单加工)
Expand
根据 grouping sets 中给定的维度交叉逻辑,对记录进行复制
其中,$groupingid 字段会作为标签来区分不同的记录副本
HashAgg
哈希聚合,基于哈希表
SortedAgg
排序聚合,基于全局排序
MergeAgg
合并聚合,通常是在局部聚合结果上的合并处理
Filter
指定条件过滤,通常对应于 where 条件
MergeJoin
一般表示常规 join 过程
HashJoin
一般表示 mapjoin 过程
ConditionalMapjoin
实现 mapjoin
AdhocSink
(临时查询)结果输出
Window
产出窗口函数的结果(rank()、row_number()等)
ReduceSink
Task 间数据分发操作(当前 Task 的结果传递给另一个 Task),explain 结果会显示分发的 key、value 以及输出结果的排序方式等
Limit
query 语句中‘limit’语句块的逻辑
在主面板中切换到Summary,可以看到各 Task 的执行情况。

由于Task中的Instance是并发进行的,所以Task的执行时间并不等于各实例运行时间之和,一般会比最长实例运行时间长。Task的输入输出数据量一般会等于其各实例的输入输出数据量之和。
举个小栗子实战:
看完上述 Logview 小技巧后,我们举个栗子快速定位 SQL 运行慢的原因:

看 DAG 图知道是J4_1_2_3 和R5_4 运行时间长。分别双击点开看算子详情:
J4_1_2_3 部分,发现是在 Expand 和 HashAgg 之后的StreamLineWrite4 数据写入环节耗时较长(看橙色占比):

R5_4 部分,StreamLineRead4 耗时较长:

说明可能是代码中存在的 GROUPING SETS 中维度交叉组合过多,Expand 阶段数据规模膨胀,Hash聚合count(distinct)消耗一定时间,且输出较多数据量。导致J4_1_2_3 中的写入和R5_4 的读取都耗时较长,可以考虑减少一些没必要的维度交叉组合。
三、SQL运行慢的常见原因
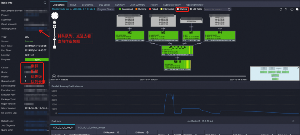
1、资源紧张,任务优先级比较低
点击logview看Fuxi Job Tag图(如下),如果每个方框(也就是Fuxi Task)都是白色,说明实例还没运行,这个时候可以看面板左边的Queue Length,显示计算资源排队队列个数。同时点进去Waiting Queue,可以查看当前所有作业快照,通过不同维度(项目、配额等)聚合来看资源情况:一般绿色代表资源情况较好,黄色次之,红色更次。发现资源紧张后,也可以联系相应运维同学协助解决。

2、参数设置不合理

参数设置不合理也会导致任务运行缓慢。比如当Instance并行度设置过大,会使得资源等待时间较长,并行度设置过小,任务执行时间又可能过长。实际操作中可以通过二分法在开发环境中测试Instance的合适大小。
3、SQL语句不当
SQL关键语句执行顺序:

其中from、select在解析过程进行,where分区字段在解析阶段直接裁剪,非分区字段在map阶段过滤。因此在写SQL语句时,避免写select ,充分利用where限制分区,添加条件限制数据量等。当表数据量很大时,可以考虑先将where条件写进子查询内,再和其他表进行join。
4、数据倾斜
数据倾斜是SQL优化中常见的情况,是指在MapReduce模型中大量value值集中在少部分reducer中处理的情况,由于少部分reducer处理的数据量过大,从而延长了整个任务执行的时间。出现数据倾斜的原因一般有以下几种:
4、join中count distinct中特殊值过多;
5、数据计算量大
当数据量非常大时,ODPS需要更多的计算资源来并行处理数据。如果没有适当调整资源分配(如增加实例数、使用更高级别的实例类型),任务可能会因为资源不足而运行缓慢甚至失败。此时可以看下是否能一开始就对数据进行一些裁剪。比较经典的场景是根据业务理解添加适当的where条件、提前group by去重等来限制数据量,比如流量表限制log来源等,可以有效减少数据读取量。
ads应用表中,当cube的维度很多时,各个维度的枚举值组合起来,进行count(distinct)计算时耗费会比较高。此时可以先从业务上进行优化,比如裁剪一些用不到的维度组合。如果裁剪之后还是跑的很慢,且groupby与distinct字段值都均匀时,可以考虑用group by代替count distinct。
四、SQL任务优化实战
1、大表join小表:用Mapjoin Hint处理
在odps中,可以通过显式指定Mapjoin Hint提示,添加(/+ MAPJOIN(小表1,小表2,小表3) /)语句来提升SQL运行效率。开启Mapjoin后,odps会在map阶段将小表的数据加载在内存中,在处理大表的每一行记录时,直接使用本地的小表数据进行join操作,大大提高了join的效率。
举个栗子:
通过如下SQL计算城代超会数:
MapJoin优化适用于左连接、右连接、内连接,不可用于全连接,应用在左连接时,大表必须为左表;应用在右连接时,大表必须为右表。
2、用双重group by代替count(distinct)
当数据量大且count distinct对象key的分布比较均匀时,可以用双重group by代替count distinct。
举个栗子:
讯享网
讯享网
代码举例:
3、进阶版本,处理多重count distinct:
函数的语法使用如下:
city_id,client_code,is_new_user,计算对象分别是user_id和imeisi,此时语句可以写成:
讯享网

优化实战:
某SQL中核心代码:count distinct较多且条件复杂,且有两个聚合对象:user_id、imeisi:

使用TRANS_COLS函数后的代码:

写入TRANS_COLS函数后,聚合对象由多个变成1个,此时再用2中双重group by代替count distinct的方法,SQL跑起来耗时和耗费均减少。
在该例子中,写入TRANS_COLS函数后的运行成本减少将近一半。
4、临时表较大,进行拆分
当表里有复杂临时表耗时较长时,可以根据业务特性或者需要将临时表进行拆分,将大段资源消耗拆分成多段,避免因为资源等待而耗时。
5、合理采用UDF函数
用户自定义函数(UDF,User Defined Function)可以帮助我们实现特定的数据处理能力,有一些适当的UDF函数可以显著帮助我们节省运行时长。比如函数:rb_build_or_agg,针对用户去重计算相关指标优化效果显著。

但当UDF函数涉及大量循环或者没有充分利用其并行处理能力时,可能会使SQL任务整体运行时长增加或者资源消耗增大。SQL任务中有bi_udf:bi_get_date、bi_date_format等相关函数时,可以替换成内置函数。详情参考BI_UDF更换治理优化实战相关文章。
6、Hash分桶优化
在ODPS中,当涉及大数据集的join操作时,使用Hash分桶(Bucket)技术也可以优化数据处理性能。Hash分桶可以通过将数据预处理分配到不同的“桶”中,使得具有相同或相似连接键的数据尽可能地落在同一个桶里,从而减少后续连接操作时的数据扫描范围,提升处理效率。
具体语句是:
五、结语
在大数据处理和分析场景下,数据治理不可或缺。本文阐述了业务实战中常见慢SQL场景和优化方式,欢迎大家交流,最后感谢公司和团队里各位大佬的指导!
版权声明:本文内容由互联网用户自发贡献,该文观点仅代表作者本人。本站仅提供信息存储空间服务,不拥有所有权,不承担相关法律责任。如发现本站有涉嫌侵权/违法违规的内容,请联系我们,一经查实,本站将立刻删除。
如需转载请保留出处:https://51itzy.com/kjqy/169038.html