临智说一说系列
为了研究者更方便的学习临床研究,临床研究中心生物统计研究室推出【临智说一说】系列,将临床研究中常见的知识点结合实例进行讲解,便于研究者随时翻看。该系列将定期推出,欢迎大家关注并转发。如有其他需求,也可在后台给我们留言。
ICC介绍
组内相关系数(ICC,Intraclass Correlation Coefficient)是一种用于评估多组测量值之间一致性的统计量,常用于重复测量、评估者之间的一致性或多个实验条件下的测量结果的稳定性。ICC反映了观测值在同一类群体内的变异程度与总变异的比值。数值范围从0到1,数值越接近1表示一致性越高。
1. ICC 的常见应用场景
1) 重复测量一致性:同一测量工具多次测量同一对象,评估其重复性。
2) 评估者一致性:多个评估者对同一对象进行评分,评估其一致性。
3)实验条件下的测量稳定性:不同实验条件下,对同一指标的测量一致性。
2. ICC 的类型和选择
根据具体研究的设计和数据的结构,ICC 有多种形式,主要基于两个因素:
1)模型类型:
-
单向随机效应模型 (One-way random effects model, ICC(1)):用于评估不同对象在不同组中的差异。 -
双向随机效应模型(Two-way random effects model, ICC(2)):用于评估组间和测量者之间的一致性。 -
双向混合效应模型(Two-way mixed effects model, ICC(3)):评估特定测量者对特定对象的一致性。
2) 一致性或绝对一致性:
-
一致性型(Consistency, ICC©): 比较测量者之间的评分趋势,不关注评分的绝对值是否一致。 -
绝对一致性型(Absolute Agreement, ICC(A)): 评估评分之间的绝对一致性。
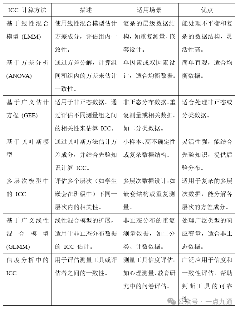
常见的ICC计算方法
1)基于线性混合模型的 ICC
线性混合模型(Linear Mixed Models, LMM)可以用于估计 ICC,特别是在复杂的层级数据结构中(如多层次或重复测量设计)。在线性混合模型中,随机效应用于表示数据的组间差异,固定效应用于表示组内差异。ICC 通过计算随机效应方差与总方差的比率来估计。
适用场景:适合用于重复测量数据、嵌套数据、或多个层次(如学生嵌套在班级中)设计。
优点:能够处理数据的不平衡性和复杂的数据结构,灵活性较高。
2)基于方差分析(ANOVA)模型的 ICC
方差分析(Analysis of Variance, ANOVA)是计算 ICC 的传统方法之一。通过对组间和组内的方差进行分解,ICC 可以被定义为组间方差与总方差的比率。ANOVA 可以根据单向、双向设计的不同,计算不同形式的 ICC。
适用场景:适合用于单因素或双因素设计的数据。
优点:方差分析的 ICC 计算简单直观,适合于均衡数据。
3)基于广义估计方程(GEE)的 ICC
广义估计方程(Generalized Estimating Equations, GEE)是一种用于分析重复测量或相关数据的回归技术。在 GEE 框架下,ICC 用于评估组内测量值之间的相关性,特别是在数据服从非正态分布的情况下。GEE 模型可以计算不同测量组之间的相关性,而 ICC 可以从这些相关性中估计出来。
适用场景:特别适合用于非正态数据或二分类数据的场景。
优点:适合非正态数据,能够处理不同类型的因变量(如二分类或计数数据)。
4)基于贝叶斯模型的 ICC
贝叶斯方法可以用于计算 ICC,特别是在样本量小或者数据结构复杂的情况下。贝叶斯 ICC 使用先验和后验分布来估计方差成分,并通过这些方差成分的比值来估算 ICC。
适用场景:适合用于复杂的层次数据结构、小样本或高不确定性情况下。
优点:贝叶斯方法灵活,能够结合先验知识,并提供更为全面的后验概率分布。
5)多层次模型中的 ICC
多层次模型(Hierarchical or Multilevel Models)中的 ICC 是指在多个层次(如学生嵌套在班级,班级嵌套在学校)下,评估同一层次内部的一致性。ICC 可以用于评估这些层次的随机效应之间的变异性。
适用场景:多层次数据设计,评估每个层次内的相关性。

优点:处理复杂的多层次数据结构,能够分解多层次中的方差成分。
6)基于广义线性混合模型(GLMM)的 ICC
广义线性混合模型(Generalized Linear Mixed Models, GLMM)是线性混合模型的扩展,适合用于非正态分布的数据(如二分类数据、计数数据)。ICC 在 GLMM 中用于评估组内测量值之间的相关性,适合分析非正态分布的数据。
适用场景:用于二分类或其他非正态分布的重复测量数据。
优点:灵活处理不同类型的响应变量(如二元数据),适用于广泛的数据类型。
7)信度分析中的 ICC
在信度分析中,ICC 也被广泛使用,尤其是在评估测量工具或评估者之间一致性的场景下。它主要用于计算信度系数,帮助判断一个评估工具或测量的可靠性。
适用场景:用于测试或问卷的一致性评估。
优点:能够衡量测量工具的可靠性。
小结
这些 ICC 的不同分类方法通过不同的统计模型(如线性混合模型、方差分析、广义估计方程、贝叶斯模型等)来处理不同类型的数据和设计结构,帮助研究者评估数据内在的一致性与相关性。选择适合的 ICC 方法取决于数据结构、实验设计、分布类型和研究目的。

编辑:生物统计研究室

版权声明:本文内容由互联网用户自发贡献,该文观点仅代表作者本人。本站仅提供信息存储空间服务,不拥有所有权,不承担相关法律责任。如发现本站有涉嫌侵权/违法违规的内容,请联系我们,一经查实,本站将立刻删除。
如需转载请保留出处:https://51itzy.com/kjqy/166847.html