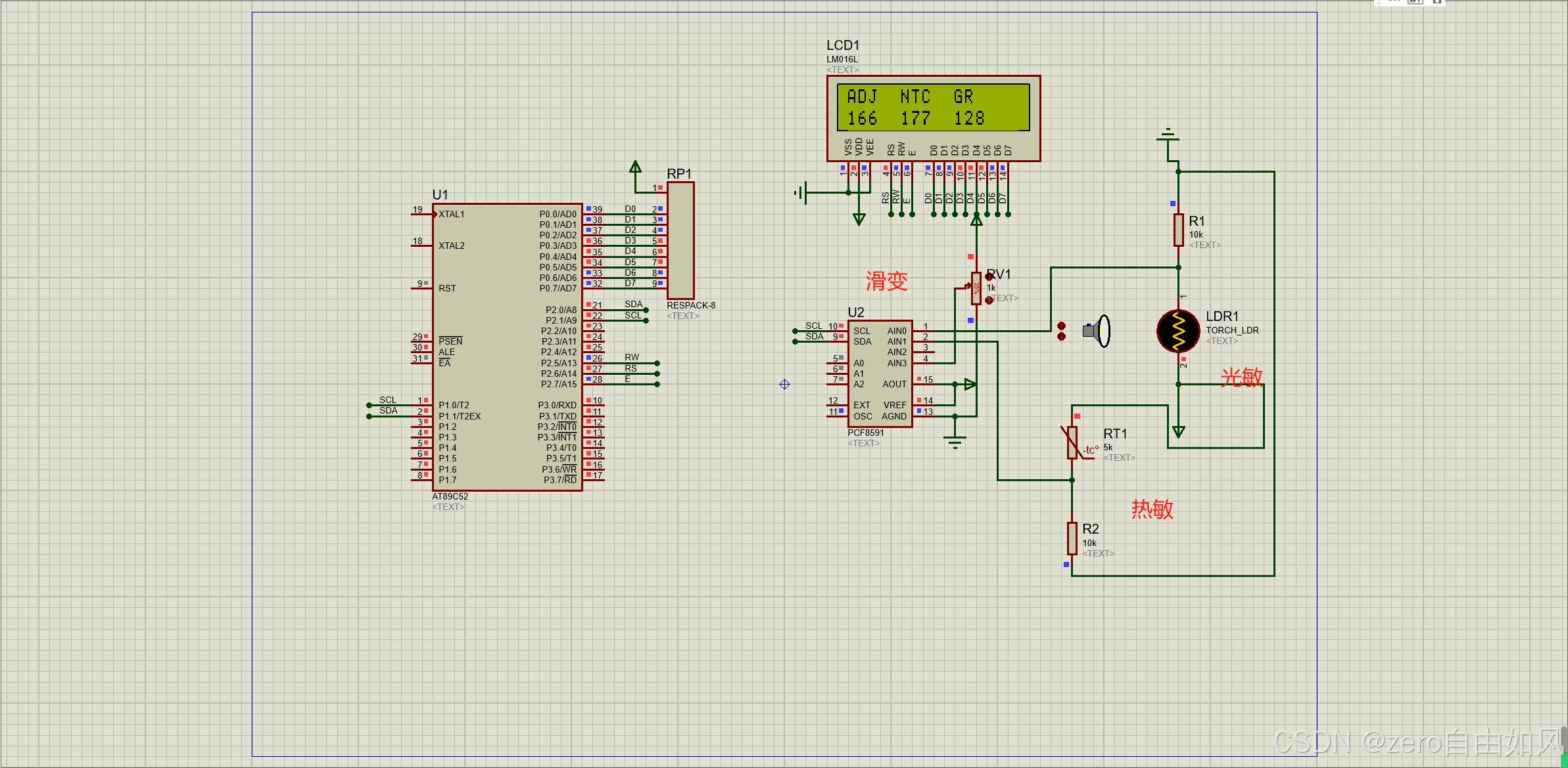
<p><span style="color:#fe2c24;">本人根据江科大学习,AT89C52单片机本身并没有PCF8591,而是XPT2406,但仿真中没有XPT2046,用了PCF8591</span></p>
讯享网
XPT2046、PCF8591、ADC0832都是模数转换芯片,但在通信方式、分辨率、转换速度、应用场景等方面存在区别:
1. 通信方式:
- XPT2046:采用SPI(Serial Peripheral Interface)通信协议,是一种同步串行通信方式,使用4根线实现全双工通信,包括时钟线(SCK)、主机输出从机输入线(MOSI)、主机输入从机输出线(MISO)和片选线(SS)。主机通过SS信号对从机进行选择,然后通过SCK时钟信号同步发送和接收数据。
- PCF8591:使用I²C(Inter-Integrated Circuit)通信协议,是一种两线式串行通信总线,只需要两根线(SDA和SCL)即可实现数据传输。SDA是数据线,用于传输数据;SCL是时钟线,用于同步数据传输。
- ADC0832:也是SPI通信方式,但在实际通信时其数据输入输出引脚(D1和D0)双向连接到单片机,可将D1和D0接在一个单片机管脚上进行使用。
2. 分辨率:
- XPT2046:是一款12位分辨率的模数转换芯片,能将模拟信号转换为12位的数字信号,具有较高的分辨率,对于微小的模拟信号变化也能准确地转换为数字信号。
- PCF8591:通常是8位分辨率的模数转换芯片,分辨率相对较低,其输出的数字信号对模拟信号的表示精度相对XPT2046要低一些。
- ADC0832:为8位分辨率的A/D转换芯片,和PCF8591在分辨率方面较为相似,但在具体的转换精度和性能上可能会有差异。
3. 转换速度:
- XPT2046:转换速率较高,可达125kHz,能够快速地完成模拟信号到数字信号的转换,适用于对转换速度要求较高的应用场景。
- PCF8591:转换速度相对较慢,一般适用于对转换速度要求不高的场景,例如一些对实时性要求不是特别严格的传感器数据采集等。
- ADC0832:具有32μs的极速转换时间,转换速度较快,能够满足一般应用场景对转换速度的要求。
4. 应用场景:
- XPT2046:常用于电阻式触摸屏的控制,可准确地检测触摸屏上的触摸位置和压力等信息,因为电阻式触摸屏的输出信号是模拟信号,需要通过模数转换芯片将其转换为数字信号供控制器处理。
- PCF8591:适用于多种模拟信号的采集和转换,如温度、湿度、光照等传感器的信号转换,以及一些简单的模拟量控制场景。由于其具有多个模拟输入通道,可以同时采集多个不同的模拟信号。
- ADC0832:常用于一般的模拟信号采集和转换,例如在一些小型电子设备、仪器仪表等中,用于将模拟电压信号转换为数字信号,以便进行数字处理和显示。
厂家提供原理图及介绍








热敏不能直接+-改,那就改数值
keil 5
讯享网
讯享网
讯享网
讯享网
讯享网

版权声明:本文内容由互联网用户自发贡献,该文观点仅代表作者本人。本站仅提供信息存储空间服务,不拥有所有权,不承担相关法律责任。如发现本站有涉嫌侵权/违法违规的内容,请联系我们,一经查实,本站将立刻删除。
如需转载请保留出处:https://51itzy.com/kjqy/154247.html