一、前言
前两天收到了来自 STC公司寄送的 AI8H2K12U 单片机,根据他的数据手册中的介绍,这颗单片机内部具有自带USB转串口固件,而且免USB驱动安装。不仅如此,还可以通过外部增加电源控制电路,能够配合 STC 的 ISP 软件,构成STC单片机的烧录电路。这些功能都是该单片机自带的。包括USB转串口。这就使得它能够直接应用于USB串口通讯中。下面设计电路,对于它的功能进行初步测试。
讯享网

▲ 图1.1 Ai8H2K USB 下载器功能
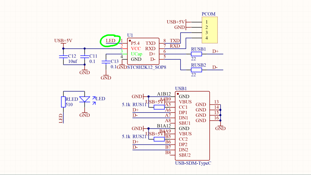
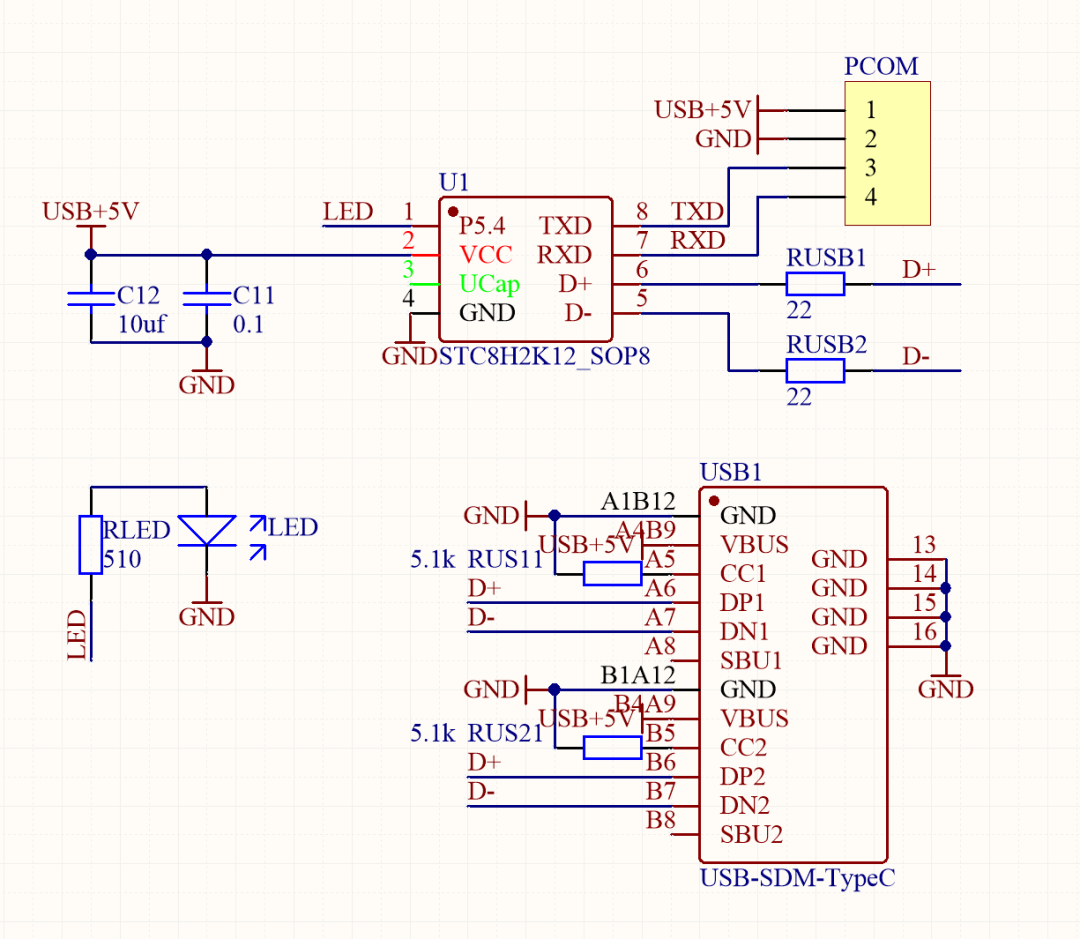
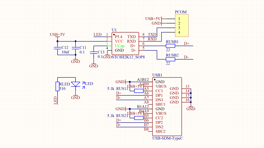
设计测试电路。这个电路本身中,包括有 SOP8 封装的单片机,TypeC USB 接口,以及串口的输出接口。设计电路板,适合一分钟制版方法。

▲ 图1.2.1 测试原理图

▲ 图1.2.2 测试PCB
利用一分钟制板,得到了测试电路板。焊接电路板,进行清洗。下面进行测试。

将 TypeC USB 电缆接入TypeC插座。在 Windows 设备管理中出现了一个未知 USB 设备。由此,说明现在的单片机无法被电脑识别。是否说明此时单片机内部还没有 USB对应的程序?
检查电路图,发现应该单片机外部连接 0.1微法电容的第三管脚忘记设置滤波电容了。下面增加一个0.1微法的电容,修改电路板。为了实验方便,就直接在芯片第三管脚与第四管脚之间焊接 一个 0.1 微法的电容。下面再进行测试一下。
重新接入 USB 电路,可以看到,此时计算机识别到了新的虚拟串口,对应 COM17。在后面测试中,将这个端口号修改为 COM8。
接下来,利用示波器测量单片机的串口输出信号。通过上位机,打开串口,发送字符0x55。可以看到单片机发送的数据信号波形。很奇怪的是,原本应该是输出高电平的管脚,只有2.8V左右,接下来输出的数据,符合 0x55 对应的数据。最终,当数据输出停止位的时候,输出管脚似乎又进入的高阻状态。所以,需要在单片机串口发送端最好能够有一个 上拉电阻,可以是的串口在空闲状态输出高电平。这样避免对接收端的干扰。
USB转双串口,最高波特率支持 10Mbps 出厂自带USB转串口程序,免USB驱动安装
Ai8H2K12U-45MHz-SOP8, USB转串口,RMB0.95 Ai8H2K12U-45MHz-SOP16, USB转双串口,RMB1.1 还可以控制电源自动关/开,全自动ISP下载烧录程序 P3.5是低电平导通供电,P5.4是高电平导通供电 为了省支持烧录用的隔离级管, 发送完成后默认发送脚被设置为开漏,对外锁存为一 ===相当于高阻,对外无供电能力,能省1个隔离二极管
如何升级改设置,在 AIapp-ISP-V6.94U及以上版本软件中 ===选择 【编程】菜单 | 【更新 USB-2UART+HID控制芯片】

▲ 图1.2.3 可以通过 ISP工具配置TXD的管脚状态
下面测量该芯片组成下载电路的功能。对于 P5.4 管脚,原本是用于控制目标板电源的管脚。现在,在测试电路板中,连接了外部一个LED。可以看到,按动 ISP 软件中的 检测按钮,LED 显示熄灭0.5秒钟,然后恢复到高电平。说明在 单片机内部的串口能够正确识别 ISP 软件的下载前导数据,能够控制外部电源开关电路。
本文对于 AI8H2K12U 单片机的 USB转串口功能进行了初步测试。它内部具有缺省的程序,使得它可以直接当做一个USB转串口芯片。另外,内部程序可以识别 ISP软件下载数据,可以制作 STC 单片机下载电路板。这使得STC单片机的开发变得十分简单了。几乎相当于自己开发自己。实在找不不到这么好使用的单片机。
STC?USB: https://zhuoqing.blog.csdn.net/article/details/

版权声明:本文内容由互联网用户自发贡献,该文观点仅代表作者本人。本站仅提供信息存储空间服务,不拥有所有权,不承担相关法律责任。如发现本站有涉嫌侵权/违法违规的内容,请联系我们,一经查实,本站将立刻删除。
如需转载请保留出处:https://51itzy.com/kjqy/151007.html