在解决STC89C52单片机用于智能电子秤的日期和时间显示异常问题时,考虑以下几个方面可能有助于找到问题的根源并加以解决:
1.调整显示更新频率:如果显示屏的更新速度过快或者不匀称,可能会导致显示内容不稳定,出现瞬间的问号或闪烁现象。试着调整显示的刷新率,让其更加平稳,看是否能改善情况。
讯享网
2.检查电源稳定性:不稳定的供电或电压波动可能导致单片机及其外设工作不正常。确保电源供应稳定,并对供电电路进行适当的去耦和滤波处理。
3.优化代码中的延时:显示日期和时间时,不当的延时处理可能引发显示问题。仔细审查涉及日期和时间显示的代码段,确保在更新显示之前和之后有合适的延时设置。
4.避免内存和资源冲突:超出内存限制或在中断服务程序和主程序之间共享资源时没有正确的同步,都可能导致显示异常。检查内存使用情况,确保无溢出,并在访问共享资源时实现适当的同步。
5.检验显示硬件和连接:可能是显示模块或其与单片机之间的连接出了问题。检查并确保所有的连接都是稳固的,特别关注数据线和控制线。如果有条件,尝试替换显示模块来看问题是否得以解决。
6.排查软件逻辑错误:程序中可能隐藏有逻辑错误或BUG,尤其是在处理日期和时间显示方面。再次细致地检查相关代码,排查逻辑上的错误或可以改进的地方。
综合以上方法,通过系统地检查和调试,从硬件到软件,可以较为全面地定位和解决显示异常的问题。
(仿真+程序+原理图+设计报告)
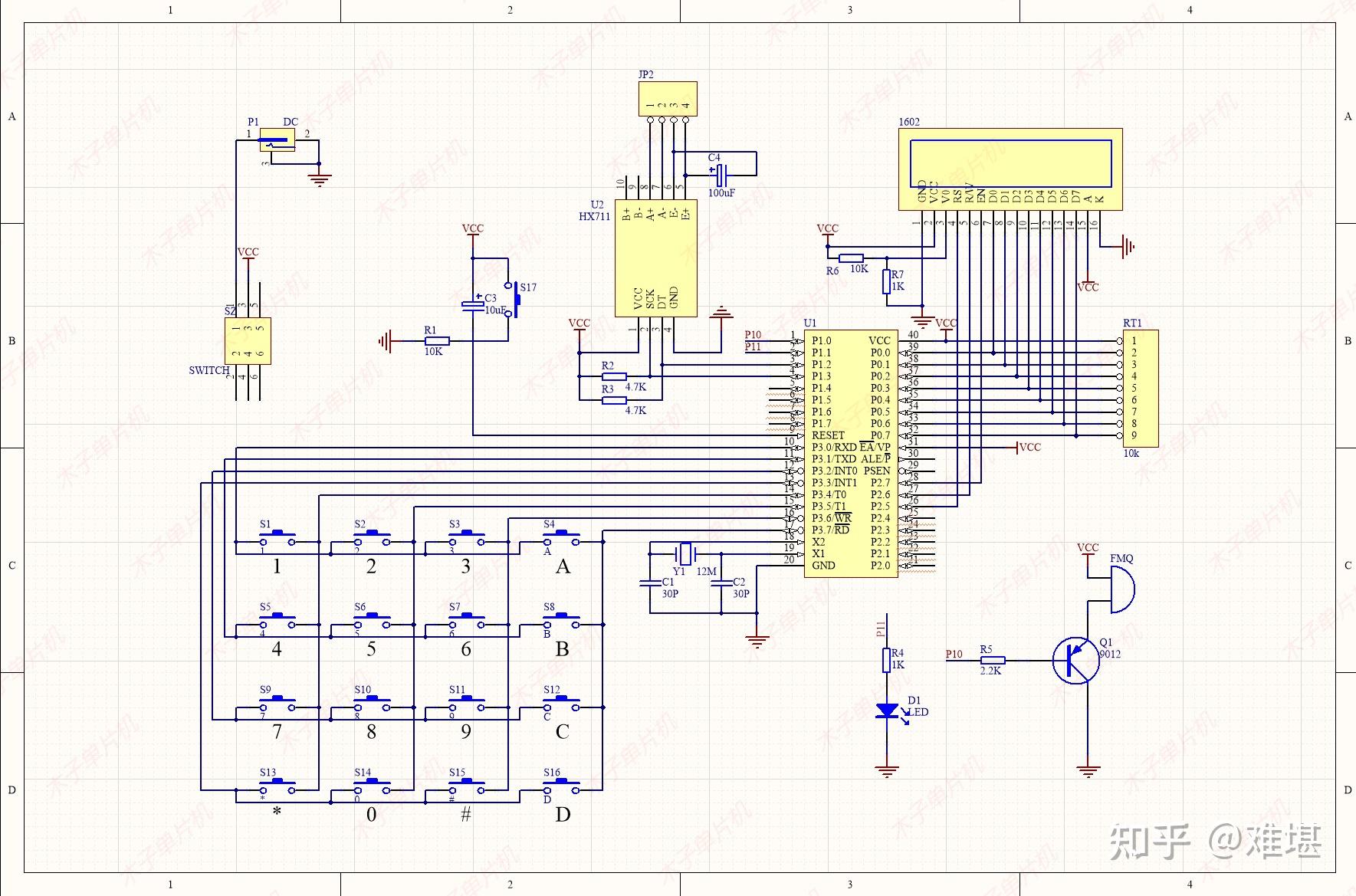
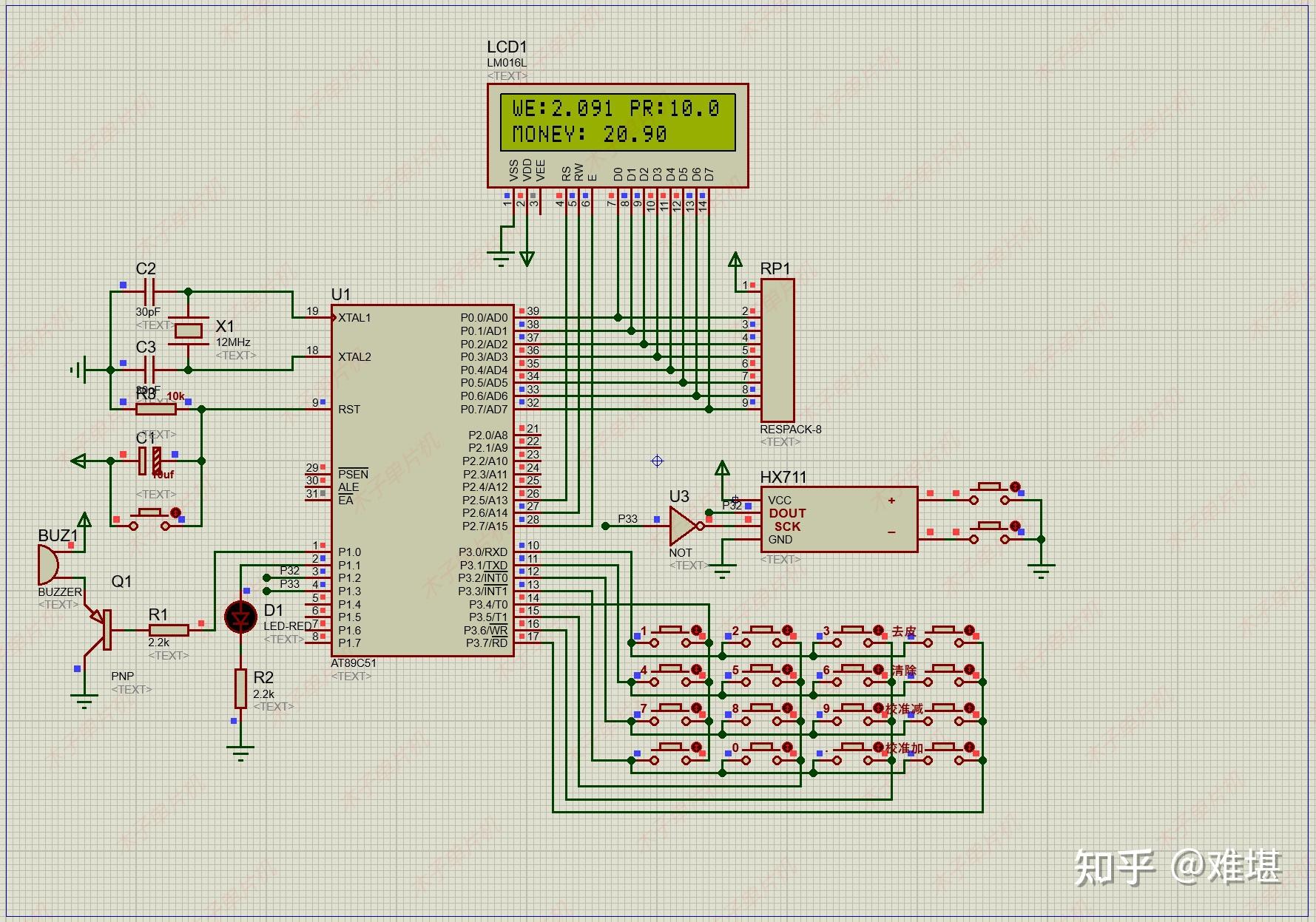
1.4X4位矩阵键盘组成按键,输入。
2.LCD1602显示重量、单价和总价。
3.可以去皮,校准,称重范围为0~10Kg,分度值为0.001g。
4.超重报警。
单片机:STC89C51;
(注意:单片机是通用的,无论51还是52、无论stc还是at都一样,引脚功能都一样。程序也是一样的。)
9*15万用板;40脚IC座;
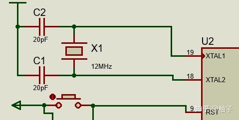
12MHz晶振;30pF瓷片电容*2;
10uF电解电容;103排阻;
LCD1602液晶;16p排针;
16p单排母座;5V有源蜂鸣器;
9012三极管;5mm红发红LED;
按键*17;1k电阻*2;
10k电阻*2;2.2k电阻;
4.7k电阻*2;HX711模块;
100uF电解电容;4P单排母座;
6P单排母座;XH-4P一对(含端子);
压力传感器(含支架);自锁开关;
导线:若干;
本设计使用proteus7.8和proteus8.9两个版本设计,向下兼容,无需担心!具体如图!
本系统原理图采用Altium Designer19设计,具体如图!
本设计使用软件keil4和keil5两个版本编程设计,无需担心!具体如图!
一万六千字设计报告,具体如下!
全部资料包括仿真源文件 、程序(含注释)、AD原理图、参考论文、视频讲解、流程图等。具体内容如下,全网最全! !
下面是开源51单片机设计资料
大家共同学习进步:
链接:https://pan.baidu.com/s/1GA44zHJhuClDYU1mutWApg?pwd=sfgn
提取码:sfgn
–来自百度网盘超级会员V4的分享
点赞分享,一起学习进步!一起成长。
一、选题背景与意义 1.1 选题背景 在当前社会,随着科技的不断发展,智能化设备在我们的生活中扮演着越来越重要的角色。门禁系统作为一种重要的安全设备,也需要与时俱进,引入智能化的设计和技术。
1.2 选题意义 本课题旨在设计一种基于单片机的智能门禁系统,通过集成各种传感器和通信技术,提高门禁系统的安全性和便利性。该系统可以广泛应用于住宅小区、学校、企事业单位等场所,为用户提供更加智能化的门禁管理服务。
二、研究内容与目标 2.1 研究内容 本课题的主要研究内容包括:
单片机的选择与应用
传感器的选择与接口设计
通信模块的选用与集成
用户界面设计与交互方式
2.2 研究目标 本课题的研究目标是设计一种基于单片机的智能门禁系统,具备以下特点:
高度安全性:通过密码、指纹、人脸识别等多种方式进行身份验证,确保门禁系统的安全性。(人脸难度看酌情考虑)
便捷易用:提供用户友好的界面和交互方式,方便用户操作和管理门禁系统。
数据实时监测:通过传感器实时监测门禁系统的状态,及时报警并记录异常情况。
远程管理:通过通信模块实现对门禁系统的远程管理和控制。
三、研究方法与技术路线
3.1 研究方法 本课题将采用实验研究和系统设计相结合的方法,通过搭建实验平台和进行实际测试,验证系统设计的可行性和可靠性。
3.2 技术路线 本课题的技术路线包括以下几个步骤:
系统需求分析:对智能门禁系统的功能和性能需求进行详细分析和定义。
硬件设计与搭建:选择合适的单片机和传感器,设计电路和接口,搭建系统硬件平台。
软件开发与算法设计:编写嵌入式软件程序,设计数据采集
通信模块集成:选择合适的通信模块,实现与服务器的数据交互和远程管理功能。(难度大酌情考虑)
系统测试与性能评估:进行系统功能测试、性能评估和安全性测试。
四、预期成果与创新点
4.1 预期成果 本课题的预期成果是设计一种基于单片机的智能门禁系统,并进行实际测试和验证。预计能够实现高度安全性、便捷易用、数据实时监测和远程管理等功能。
4.2 创新点 本课题的创新点主要体现在以下几个方面:
采用多种身份验证方式,提高门禁系统的安全性。
通过传感器实时监测门禁系统的状态,及时报警并记录异常情况。
实现远程管理和控制功能,方便用户对门禁系统的管理。
开题内容大家可以自由添加或者国内外分析来填充字数,老九给大家写的都是干货。当然内容大家酌情考量根据自己的情况来定夺任务难度
(程序+原理图+设计报告)
1、当人靠近时,灯亮起,如果人靠得太近,蜂鸣器会发出警报,一段时间后如果没有人,灯会自动熄灭;
2、当人离开时,灯会熄灭;
3、通过手机蓝牙可以控制灯的开关和亮度。发送“1”、“2”命令可以使灯在“较亮”、“很亮”之间切换,发送“C”命令可以让灯灭掉。
使用元器件:
单片机:STC89C52;
(注意:单片机是通用的,无论51还是52、无论stc还是at都一样,引脚功能都一样。程序也是一样的。)
硬件设计模块
1、传感器及信号处理部分,它用于检测人体辐射红外信号和光强信号,然后将它们处理成数字信号,以便后续处理。
2、51单片机组成的中央处理单元,它可以处理传感器传来的数字信号,并根据这些信号发出控制命令。
3、输出提醒电路及电源控制电路,它可以发出提醒信号并根据89C51发出的命令来控制灯光等设备的开关。
工作过程
系统使用光敏电阻检测光强度并将其转换为数字信号,通过单片机89C51处理信号并发出控制命令。当环境光强度较强时,光敏电阻阻值较小,信号处理电路检测到低电平信号,禁止热释电红外传感器工作。当光强度较弱时,光敏电阻阻值变大,信号处理电路接收到高电平,启动热释电红外传感器工作。传感器1可以探测到较远的距离,当人体进入传感器1的控测范围内且光强度较弱时,信号检测电路处理信号并向单片机发送中断信号,触发灯光控制电路,使灯慢慢变亮。当人体过于靠近桌面且在热释电红外传感器2的控测范围内时,热释电红外传感器2检测到信号,同时在传感器1的控测范围内,信号处理电路向89C51发送信号,触发警报以使人离开,若在设定的时间内未离开桌面,则灯光逐渐熄灭。当人体离开热释电红外传感器2的控测范围且在热释电红外传感器1的控测范围内时,灯光又慢慢变亮。
结构图:
本系统原理图采用Altium Designer19设计,具体如图!
本设计使用软件keil5版本编程设计,资料中有软件安装教程,无需担心!具体如图!
七千字设计报告,具体如下!

全部资料包括程序(含注释)、AD原理图、开题报告、参考论文、结构图、任务书等。具体内容如下,全网最全! !
下面是开源51单片机设计资料
大家共同学习进步:
链接:https://pan.baidu.com/s/16PO4RmP-kg7rSdAUHj0JiQ?pwd=1qoi
提取码:1qoi
点赞分享,一起学习进步!一起成长。
基于51单片机的篮球计分器
由STC89C51单片机+数码管显示模块+按键模块+电源模块构成
具体功能:
(1)能记录单节比赛的比赛时间,并能修改时间,暂停比赛。
(2)能随时刷新甲、乙两队在整个赛程中的比分。
(3)场中交换比赛场地时,能交换甲、乙两队比分的位置。
(4)比赛时间结束时,能发出报警指令。
(5)有24秒倒计时功能,可通过按键随时复位24秒,如果24秒违例会启动蜂鸣器报警,同时比赛时间暂停,处理好后按一下24秒复位键,比赛继续。
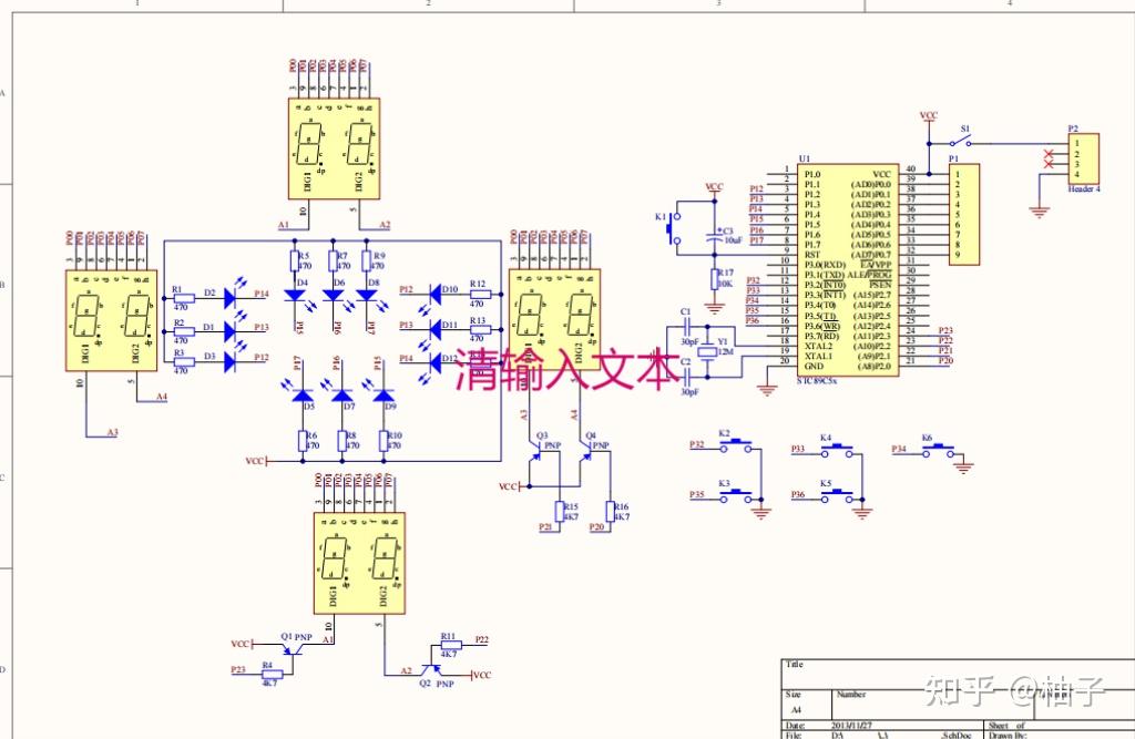
原理图
Protues仿真
(1)仿真原理图和硬件原理图会有着些许区别,做硬件请参照硬件原理图;
(2)仿真时一定要记得烧录程序(.hex)(具体请看仿真视频);
(3)仿真请打开“.pdsprj”工程文件或“.DSN”文件;
(4)仿真实现功能与实物实现功能有些许差别,具体仿真功能为
①能记录单节比赛的比赛时间,并能修改时间,暂停比赛时间。
②能随时刷新甲、乙两队在整个赛程中的比分。
③场中交换比赛场地时,能交换甲、乙两队比分的位置。
④比赛时间结束时,能发出报警指令。
⑤有24秒倒计时功能,可通过按键随时复位24秒,如果24秒违例会启动蜂鸣器报警,同时比赛时间暂停,处理好后按一下24秒复位键,比赛继续。
程序流程图
部分源码
//—————显示1组分数的个位———– if(AorB==0) 讯享网 <span class="n">LEDData</span><span class="o">=</span><span class="n">LEDCode</span><span class="p">[</span><span class="n">scoreA</span><span class="o">%</span><span class="mi">10</span><span class="p">];</span> <span class="k">else</span> <span class="n">LEDData</span><span class="o">=</span><span class="n">LEDCode</span><span class="p">[</span><span class="n">scoreB</span><span class="o">%</span><span class="mi">10</span><span class="p">];</span> <span class="n">led7</span><span class="o">=</span><span class="mi">0</span><span class="p">;</span> <span class="n">Delay5ms</span><span class="p">();</span> <span class="n">led7</span><span class="o">=</span><span class="mi">1</span><span class="p">;</span>
//———–显示2组分数的百位——- if(AorB==1) <span class="n">LEDData</span><span class="o">=</span><span class="n">LEDCode</span><span class="p">[</span><span class="n">scoreA</span><span class="o">/</span><span class="mi">100</span><span class="p">];</span> <span class="k">else</span> <span class="n">LEDData</span><span class="o">=</span><span class="n">LEDCode</span><span class="p">[</span><span class="n">scoreB</span><span class="o">/</span><span class="mi">100</span><span class="p">];</span> <span class="n">led8</span><span class="o">=</span><span class="mi">0</span><span class="p">;</span> <span class="n">Delay5ms</span><span class="p">();</span> <span class="n">led8</span><span class="o">=</span><span class="mi">1</span><span class="p">;</span>
//———–显示2组分数的十位———– if(AorB==1) 讯享网 <span class="n">LEDData</span><span class="o">=</span><span class="n">LEDCode</span><span class="p">[(</span><span class="n">scoreA</span><span class="o">%</span><span class="mi">100</span><span class="p">)</span><span class="o">/</span><span class="mi">10</span><span class="p">];</span> <span class="k">else</span> <span class="n">LEDData</span><span class="o">=</span><span class="n">LEDCode</span><span class="p">[(</span><span class="n">scoreB</span><span class="o">%</span><span class="mi">100</span><span class="p">)</span><span class="o">/</span><span class="mi">10</span><span class="p">];</span> <span class="n">led9</span><span class="o">=</span><span class="mi">0</span><span class="p">;</span> <span class="n">Delay5ms</span><span class="p">();</span> <span class="n">led9</span><span class="o">=</span><span class="mi">1</span><span class="p">;</span>
//———–显示2组分数的个位———– if(AorB==1) <span class="n">LEDData</span><span class="o">=</span><span class="n">LEDCode</span><span class="p">[</span><span class="n">scoreA</span><span class="o">%</span><span class="mi">10</span><span class="p">];</span> <span class="k">else</span> <span class="n">LEDData</span><span class="o">=</span><span class="n">LEDCode</span><span class="p">[</span><span class="n">scoreB</span><span class="o">%</span><span class="mi">10</span><span class="p">];</span> <span class="n">led10</span><span class="o">=</span><span class="mi">0</span><span class="p">;</span> <span class="n">Delay5ms</span><span class="p">();</span> <span class="n">led10</span><span class="o">=</span><span class="mi">1</span><span class="p">;</span>
//———–显示时间分————– LEDData=LEDCode[sec24/10]; 讯享网<span class="n">led11</span><span class="o">=</span><span class="mi">0</span><span class="p">;</span> <span class="n">Delay5ms</span><span class="p">();</span> <span class="n">led11</span><span class="o">=</span><span class="mi">1</span><span class="p">;</span> <span class="n">LEDData</span><span class="o">=</span><span class="n">LEDCode</span><span class="p">[</span><span class="n">sec24</span><span class="o">%</span><span class="mi">10</span><span class="p">];</span> <span class="n">led12</span><span class="o">=</span><span class="mi">0</span><span class="p">;</span> <span class="n">Delay5ms</span><span class="p">();</span> <span class="n">led12</span><span class="o">=</span><span class="mi">1</span><span class="p">;</span>
}
讯享网
详细制作
论文部分内容
随着单片机在各个领域的广泛应用,许多用单片机做控制的球赛计时计分系统也应运而生,如用单片机控制LCD液晶显示器[1]计时计分器,用单片机控制LED七段显示器计时计分器等。
根据此次课题要求,这里介绍一种篮球赛计时计分器的设计方法,即单片机带外围扩展来驱动数码管工作的电路。采用这种方法可提升学生对单片机接口电路的综合运用能力。电路采用单片机作为核心元件,利用两个供阴的三位一体数码管来显示两队的分数,一个四位一体数码管显示时间的计时。显示分数范围可达0~999分,足够赛程计分的需要。四位一体数码管中2个用于显示分钟,2个用于显示秒钟。比赛前,将时间设置好,比赛开始时启动计时,直至倒计时到零为止。计时范围达到0~99分钟,能满足实际赛程计时的需要。为了配合计时器调整时间和计分器校正比分,设计了6个按键,4个用于输入甲、乙两队的分数,另2个用于启动和暂停赛程时间。另外,还设计了定时报警系统,即比赛时间到时,扬声器发出报警声提示赛程结束。
该系统具有赛程定时设置,赛程时间暂停,及时刷新甲、乙双方的成绩等功能。设计分为软件设计和硬件设计两部分。主控芯片采用AT89C51,使用C语言编写软件程序,主体分为计时显示模块、计分显示模块、定时报警、按键控制模块。编程后利用Keil C51[3]软件来进行编译,再将生成的HEX文件装入芯片中,检验功能是否能够正常实现。
通过本次基于单片机的篮球赛计时计分器的设计,可以了解、熟悉有关单片机开发设计实例的过程,并加深对单片机的理解和应用以及掌握单片机与外围接口的一些方法和技巧。
体育比赛计时计分系统是对体育比赛过程中所产生的时间,比分等数据信息进行快速采集记录、加工处理、传递和利用的系统。根据运动项目的不同,比赛规则要求也不同,体育比赛的计时计分系统包括测量类、评分类、命中类、制胜类和得分类等多种类型。
篮球比赛是根据运动队员在规定的比赛时间里得分多少来决定胜负的,因此,篮球比赛的计时计分系统是一种得分类型的系统。篮球比赛的计时计分系统由计时器、计分器等多种电子设备组成的,同时,根据目前高水平篮球比赛要求,完善的篮球比赛计时计分系统设备应能与现场成绩处理、现场大屏幕、电视转播车等多种设备相联,以便实现激烈的比赛现场感和表演娱乐等功能目标。现在,根据设计要求,介绍一下设计方案。
1、能记录整个赛程的比赛时间,并能修改时间,暂停比赛时间。
2、能随时刷新甲、乙两队在整个赛程中的比分。
3、场中交换比赛场地时,能交换甲、乙两队比分的位置。
4、比赛时间结束时,能发出报警指令。
本次设计是以STC89C52单片机作为系统主控模块,LCD1602作为人机交互界面,然后用RC522射频卡识别技术对用户进行身份认证,射频卡的功能包括:卡片注册、卡片删除和卡片充值,然后充电桩系统扣费通过刷卡实现。采用AT24C02存储芯片对IC卡实现掉电存储,记忆功能。通过按键作为输入模块,实现用户操作。继电器通断控制充电功能。这样可以相对解决资源的问题。
基于单片机的汽车充电桩管理系统是一种新型的管理系统,它采用了先进的传感器和通信技术,可以实现多种功能,如远程监控、故障诊断、费用计算、用户身份验证等。该系统可以为用户提供更加便捷的充电服务,为运营商提供高效的运营平台,同时也可以促进电动汽车的普及和推广。
(1)了解电动汽车充电桩系统的结构组成,完成硬件原理图设计。
(2)确定身份识别通过RC522射频卡采集系统。
(3)人机交互,液晶显示当前信息和按键设置。
(4)掉电存储AT24C02iic通信技术。
(5)采用继电器控制充电桩开启关闭。
(6)具有完善的充值与消费系统。
(7)具有IC卡开户注册、销户等功能。
本设计硬件主要包括主控模块、射频识别模块、数据存储模块、继电器模块、按键模块以及显示模块。主控模块采用的是STC89C52单片机,作为系统的CPU单元,负责整个电路的协调运转。射频识别模块采用的是RC522射频读卡器,配合射频IC卡实现充电桩系统的刷卡、扣款和充值功能 。不同用户持有各自唯一的IC卡,每张IC卡都具有唯一的ID号。存储芯片采用的AT24C02,用于存储用户的信息,包括IC卡的注册信息以及卡内的余额。LCD1602液晶作为人机交互界面,用于显示充电桩的操作页面和射频卡片的注册、删除、充值等信息。用户可以通过按键模块实现充电桩的选择、充电时间的选择等常规操作。整个系统对充电桩的充电时间、收费扣款、用户操作做出了管理。实现自主充电、刷卡计费,方便快捷。
充电站管理系统的主要任务是采集、处理和存储来自充电机和配电系统监控的数据,并提供图形化的人机交互界面,以展现系统的数据并下发控制命令,从而监控充电机和配电系统的运行状况。除了配电站监控功能外,该系统还提供了一些高级应用功能,例如智能负荷调节等,为充电站的安全、可靠和经济运营提供保障。
进行功能调试,首先给单片机上电,这时LCD1602液晶屏首先进行初始化操作,LCD1602液晶屏上显示初始界面,这一步没问题后,接下来测试各个模块功能。 首先时射频卡的注册、删除功能。拿一张预先准备好的钥匙扣射频卡,放置在读卡器上。操作注册按键,看液晶上是否有注册卡的提示,等待几秒后显示注册成功。证明了RC522的读写程序没有问题后,我们进入金额的充值界面。选择面额50或者100的充值按键,然后把射频卡放置读卡器。充值成功后,界面会显示卡内余额。最后,进行充电桩的管理调试,也就是选择充电桩、设置充电时间、刷卡、扣款这一系列的操作。当我们设置好对应的参数后,再次刷卡支付充电费用继电器便会打开。等待充电结束之后,继电器自动关闭充电结束。整个流程便是对充电桩的管理。
(仿真+程序+原理图+PCB+设计报告)
1、 利用51单片机作为主控芯片,模拟量输入范围直流0v-5v;
2、模拟量经A/D(ADC0809)模数转换芯片,把模拟量转换为数字量输入到单片机的P0口;
3、由单片机控制LCD1602液晶显示模拟量输入的电压值;
单片机:AT89C51;
(注意:单片机是通用的,无论51还是52、无论stc还是at都一样,引脚功能都一样。程序也是一样的。)
晶振:11.0592;电位器:1K;
铝电解电容器:10uF
电阻:20Ω,22k;
瓷片电容器:30pF;
数转换芯片:ADC0809;
LCD1602; 导线:若干;
本设计使用proteus7.8和proteus8.9两个版本设计,向下兼容,无需担心!具体如图!
本系统原理图采用Altium Designer19设计,具体如图!
本设计使用软件keil4和keil5两个版本编程设计,无需担心!具体如图!
七千字设计报告,具体如下!
全部资料包括仿真源文件 、程序(含注释)、AD原理图、pcb电路图、参考论文、流程图、元件清单等。具体内容如下,全网最全! !
下面是开源51单片机设计资料
大家共同学习进步:
链接:https://pan.baidu.com/s/1gtkqvVg2w5ltrMwPwS57Rg?pwd=roc0
提取码:roc0
点赞分享,一起学习进步!一起成长。
基于单片机的温室大棚环境控制系统论文模板,单片机论文写作分享,STM32单片机论文模板,51单片机论文模板
设计要求
1、掌握MCS-51系列某种产品(例如8051)的最小电路及外围扩展电路的设计方法;
2、计算器能实现加、减、乘、除、平方、开方、N次方、开N次方、正弦函数、 余弦函数、正切函数、反正弦、反余弦、反正切、对数运算、阶乘(N<=34)、排列、 组合、累加等十九种功能。
3、支持浮点数运算;
4、较为友好的界面显示,对输入实时显示,对计算结果输出显示;
5、能够具备比较完善的报错系统
详细博客地址:基于51单片机的多功能计算器全套设计资料下载(PCB+源码+仿真+论文)
资料包含:仿真电路、代码、原理图、pcb、设计报告涉及框图、软件、模块介绍、仿真操作运行文档(赠ppt模板、常见提问合集)
下方链接获取资料:
单片机交通灯仿真、代码(有注释)、原理图、pcb、报告涉及框图 、软件、模块介绍(A009)本设计以单片机为核心,以LED数码管作为倒计时指示,根据设计的要求我们考虑了各功能模块的几种设计方案,以求**方案,实现实时显示系统各种状态,系统还增设了根据交通拥挤情况可分别设置主干道和次干道的通行时间,以提高效率,缓减交通拥挤。
功能介绍:
系统主要选用51单片机最小系统(STC89C51/52与AT89S51/52、AT89C51/52通用)为核心控制器、

主要有控制电路、按键电路、晶振电路、复位电路、显示电路、电源电路等电路组成。
交通灯时间可调,可设置紧急按键
LED红、黄、绿指示灯、数码管显示通行时间模拟指示十字路口通行状态。
控制东西、南北方向的十字路口交通信号灯。
主要模块:
该模块由LED数码管组成,利用数码管的动态扫描原理,当控制数码管的IO口为低电平时导通,VCC给数码管供电,则数码管被点亮,利用数码管点亮的余辉和人眼的视觉暂留原理,则看起来数码管是同时被点亮的。
该子系统是5个独立键盘组成。4个按键分别连接单片机的P3.2~P3.6口。当K1~K5按键某一个按下时,对应的io口中某个为低电平,系统可以感知此按键按下,从而执行相应的程序。
复位电路设计:
复位输入引脚RST提供了初始化的手段,可以使程序从指定处开始执行,在51单片机的时钟电路工作后,只要RST引脚上出现超过两个机器周期以上的高电平时,即可产生复位的操作,只要RST保持高电平,则循环复位,只有单RET由高电平变成低电平以后,从0000H地址开始执行程序,本系统采用按键复位方式的复位电路。
部分代码展示:
#include<reg51.H> // 对单片机的口进行了定义 #define uint unsigned int #define uchar unsigned char uchar code a[10]={0x40,0x79,0x24,0x30,0x19,0x12,0x02,0x78,0x00,0x10};//段码组合 uchar code b[4]={0x01,0x02,0x04,0x08}; //位码组合 uchar code c[4]={0xcc,0xd4,0x78,0xb8};/P1 绿红、黄红、红绿、红黄/ //12MHz //* uchar NB=25,DX=30,NBG=25,DXG=15,H=5; /数码管显示值设置/ uchar i,k=0,cnt=0,j=0; sbit K0=P3^4; /支干道通行/ sbit K1=P3^5; /主干道通行/ sbit K4=P3^6; /返回/ sbit K3=P3^2; /设置时间/ sbit K2=P3^3; /紧急刹车/ void delay(uchar t); /定义延时程序/ void key(); /定义键盘程序/ void display(); /定义显示程序/ void settime(); /定义时间设置显示程序/ //程序初始 void init(void) { 讯享网TMOD=0x01; /*使用定时器0模式一*/ TH0=0x3c; /*(65536-5000)/256*/ TL0=0xb0; /*(65536-5000)%256*/ IT0=1; //开中断 ET0=1; TR0=1; EA=1; EX0=1; EX1=1; P1=c[k]; //开启交通灯
} //中断0处理程序
原理图:
部分报告展示:
在新材料制作技术、网络通讯技术以及控制工程的发展和进步的带动下,有着快速发展并能广泛的应用在生活之中当数智能控制这一部分,而智能控制在现代控制设备系统的应用最为普遍,越来越得到人们的青睐山。科技迅速进步的同时使得人们的整体生活水平有着质的飞跃,人们不再满足过去的老套生活环境,这就对现在的居住空间环境有了更高的要求,在享受高新技术给我们带来的方便、智能和安全的同时也要让家居环境更加舒服和便利,这是生活水平进步必要的发展过程。智能控制科学给我们带来更加智慧的生活方式,而窗帘是家庭生活中必不可少的家居产品,它让人们的居住环境更加舒适的同时也保护了人们的隐私。目前我们所居住的建筑空间风格,对窗帘的设计要求也越来越高,新颖方便、智能又美观的窗帘正中人们下怀,既能解决每天手动打开关闭的麻烦又可以显示出生活的品味,所以窗帘的智能控制系统很快就会普及在日常生活当中。
我相信在不久的将来,也会应用到普通住宅、酒店饭店、办公楼等不同的场合,智能自动窗帘有着非常广阔的市场前景和发展前途,我们应该加重对这方面产品的研究。
随着科技的进步,经济的快速发展,人们对生活质量的要求越来越高,自动化设备也就逐渐被人们所喜爱,所以设计智能窗户系统具有实践意义。目前普通窗户在下雨时不能自动关闭,在刮大风有沙尘天气的时候也不能自动关闭,这给我们带来了诸多不便,也给我们带来经济损失,在这种情况下安装智能窗就可以让我们不再让这些问题成为我们的烦恼。智能窗户代替现在的普通窗户将会成为一种趋势。
实际上电动窗帘[1]这项技术产品在西方发达国家早已得到了进用。在 10 年之前,在我国的市场上已经出现了电动窗帘的痕迹,由于价格和技术的原因一直没有推广。而近几年,随着电机控制技术的不断发展,又加上技术身的成熟价格也在下降,电动窗帘又逐渐活跃在我国市场之中。对电动窗帘技术而言大同小异,但是售价差距很大,在几百到几千元不等。
从智能窗帘[2]成就这方面来讲,其中以欧美为主的发达国家推出的新型隔音窗帘,它是用细长条隔音薄膜构成的,这种新式窗帘里面到外面,可以组成持续的隔音通道,因此对隔音具有很好的效果。在美国研发出一款节能翻转式窗帘,主要有高耐力的涤纶物织和含有反光能力的铜箔组成起来的,它是利用铜箔上增加保护层[3],因此达到节能的效果。与此同时,降低了玻璃和窗帘间的空气对流,例外增加了太阳能发电系统,白天把直射到窗帘上的光线进行吸收,通过能源转换技术,把太阳能转换为窗帘需要的电能,运用这种技术,在晴天这种窗帘可以发 50W 的电能,可以通过锂电池进行储能。这样可以维持室内的凉爽感觉和看到外面的风景[4]。在 21 世纪初,英国一家大型公司研制一款窗帘,它把计算机技术和传感器技术融入其中,可以根据人们的需求定制相应的功能,比如遥控操作,定时开关[5]等。
李金凤[6]以智能服务为切入点,设计了基于STM32的智能家居环境控制与物联系统,对室内环境进行监测,通过多种传感器获取室内外各项环境因子参数,由智能家居系统控制装置对窗户、空调、窗帘等设备进行自动控制,令室内环境达到宜居的温湿度,从而达到智能服务的目的。
刘立北[7]设计了基于STC89C51的智能家居窗帘自动控制系统。智能窗帘是智能家居的重要组成部分。与传统的普通家庭系统相比,智能家居系统有很多优点,其中最重要的是使人们的生活更加方便,人们的生活体验会越来越好。赋予家电“服从、听话”的能力,让家电更贴近用户的“心”,其中智能窗帘是智能家居必不可少的一部分。
芮晓光[8]提出一种智能窗帘自动控制系统解决方案,能确保模拟的自动开合窗帘始终按照光源承受的压力和设定的时间来完成,确保了智能窗帘系统的可靠设计和稳定运行。
翁利侠[9]针对传统手动拉窗帘和滑轮式窗帘的缺点,为满足现代家庭生活智能化需求,进一步提高人们的生活品质,设计了一种以STM32为主控制器的智能化窗帘控制系统。系统硬件主要包括电源电路、数据采集电路、电机控制电路、液晶显示电路。通过数据采集电路对温度、光照强度、语音识别、红外信息等进行采集,经控制中心处理后与存储器中设定阈值对比后执行相应动作,控制电机正反转实现窗帘的自动打开与关闭。
徐吉祥,沈静静,蒋一[10]等设计了一种以AT89C52为控制核心的智能窗帘系统,采用模块化设计,包括步进电机电路、光敏电阻电路、键盘接口电路、DS1302时钟电路、LCD1602液晶显示屏等模块。该系统能够实现窗帘的自动开闭,同时具有光控和定时控制功能。
王冰[11]设计的多功能智能窗帘既可以实现根据环境和光照强度的不同自动对智能窗帘进行拉开和闭合控制的设计功能,还可以实现通过按键对智能窗帘的拉开和闭合进行遥控控制功能以及其他相关的定时控制功能、报警控制功能;该设计的多功能智能窗帘控制系统是以单片机作为主控制器,通过单片机控制各个模块实现相关功能。
综上所述,智能自动窗帘可以说是一个新兴起来的产业,在国内不断迅速成长。由于有较高的实用性,在较短的时间里能够实现功能的多样化,而且它人性化的控制设计被越来越多的人接受,也许在以后的发展中也可能超越国外技术。其实在中国也有不少的厂家生产自动控制窗帘,而且在中国这个行业的发展性质与其他产业是完全不同的。目前,智能控制窗帘已经慢慢走近中国的千家万户,相信在不久的将来更会普及到每家每户。
本文所设计新型具有智能窗户控制系统包括控制中心,控制中心为整个系统的核心,使用STC51系列开发板,具有扩展性强、性价比高等优点,能够满足本设计需求。其他组成的器件模块有:按键模块、电源模块、温度采集模块、湿度采集模块、烟雾采集模块、报警模块、蓝牙模块。
具体模块的作用如下:
(1)按键模块:通过按键进行输入密码。
(2)电源模块:通过外来电池来实现整个系统的供电。
(3)温度采集模块:通过温湿度传感器采集温度,然后和先前设定的温度值(这里设定的为 20度)进行比较,如果低于 20 度则驱动电机关闭窗户。
(4)湿度采集模块:通过温湿度传感器采集湿度,然后和先前设定的湿度值(这里湿度设定的为20RH)进行比较,如果高于20RH驱动电机关闭窗户。
(5)烟雾采集模块:雷通过调节电位器的灵敏度来调节关窗所需的浓度值。烟雾传感器采集烟雾浓度,设定烟雾浓度值100ppm,如果高于设定的浓度值则驱动电机打开窗户。
(6)报警模块:报警模块由无源蜂鸣器组成,无源蜂鸣器发出蜂鸣声。
(7)蓝牙模块:蓝牙识别模块也在开发板上,用来实现蓝牙控制。
本设计采用STC51单片机为核心控制芯片,实现具有温度检测、湿度检测、烟雾检测、报警、蓝牙的智能窗帘系统设计,传感器采集外界环境信息传递给单片机,然后单片机再传递给电机驱动控制器再控制电机对窗户进行关闭。从而达到了在外界烟雾浓度过高、温度过低、湿度过低这三种情况窗户自动关闭的目的。
创新点:将多个传感器和单片机相结合,来执行窗户的开或关,通过蜂鸣器报警,来提示人们所发生的变化,体现作品更加人性化设计。
单片机与警报电路相结合,通过单片机空间窗户打开与关闭 ;实现单片机与数据检测模块结合,有自动报警功能;实现单片机与单片机之间的相互通信。
2023.10.17~2023.11.16
根据任务书的要求,明确毕业设计的选题,明确系统的各功能需求,性能指标等要求;通过知网等网上资源查阅整理选题有关的资料,论证选题意义、实用性和研究思路,与指导老师和小组成员讨论确定研究内容和可行的设计方案,制定好相应的计划,撰写开题报告并完成开题答辩。
2023.11.17~2024.03.24
根据要求,对具有智能窗户控制系统进行大体方框设计,概述系统的硬软件开发环境;建立硬件系统的基本模块和软件的处理流程等;概述系统实施的难点,提出解决方案;与指导老师交流论文的工作进度和后段的工作重点,完成中期检查。
2024.03.25~2024.05.12
对系统进行详细设计,设计出总方案里的所有功能模块,包括硬件电路图和软件的源程序; 对系统进行硬件实现和软件仿真;提交系统,完成论文报告的撰写,接受答辩资格审查。
2024.05.13~2024.06.11
经过实验调试结合指导老师等多方意见对系统功能及参数指标再完善修改,对设计报告内容及格式再整理形成终稿。完成毕业论文查重以及毕业论文答辩,提交毕业论文全过程材料。
[1]王一平,李梦达,李迁,黄天虎.基于单片机的智能窗远程控制系统设计[J].价值工程,2019,38(18):131-133.
[2]许元,胥建鹏,王涛.基于单片机控制的智能窗系统设计[J].计算机产品与流通,2018,(09):79.
[3]白辰骄,赵航毅,刘思蒙,张厉阳.智能窗户控制系统设计[J].通讯世界,2018,(06):241-242.
[4]侯盈竹.智能窗控制系统设计[J].智能城市,2018,4(03):106-107.
[5]陈吉婷,赵康,何浩波.基于单片机的防雨、防尘智能窗户控制系统设计[J].工业控制计算机,2017,30(03):115+117.
[6]李金凤,吕俊燕.基于STM32的智能家居环境控制与物联系统的设计[J].黑龙江科学,2023,14(16):147-149.
[7]刘立北.基于单片机的智能家居窗帘自动控制系统设计[J].电子技术与软件工程,2023,(04):116-119.
[8]芮晓光.智能窗帘控制系统设计与研究[J].丝网印刷,2022,(13):31-34.
[9]翁利侠.基于STM32智能窗帘控制系统的设计[J].机电工程技术,2022,51(04):228-231.
[10]徐吉祥,沈静静,蒋一,汪娈,上官金玉.基于单片机的智能窗帘系统设计[J].产业与科技论坛,2022,21(01):34-35.
[11]王冰,李宏达.基于单片机的智能窗帘自动控制系统设计[J].科技创新与应用,2021,11(22):93-96.
[12]Deng, Cheng,Bian, Erhui,Ge, Zhishen.Design and Realization of Stepping Motor Drive System Controlled by Single-Chip Microcomputer[J].Wireless Personal Communications,2022,124(4).
[13]Mbinkar Edwin N.,Asoh Derek Ajesam,Kujabi Sulayman.Microcontroller Control of Reactive Power Compensation for Growing Industrial Loads[J].Energy and Power Engineering,2022,14(09).
[14]Rochaeni A,Mulyatna L,Ariantara B,Fathul M,Sagrim W M. Continuous thermophilic composting process using heating lamps controlled by a microcontroller[J].IOP Conference Series:Earth and Environmental Science,2021,802(1).
[15]Wei Xinhua,Huang Shuangcheng.Intelligent Laser Leveling Control System for Cement Concrete Based on MCU Control[J].Journal of Physics: Conference Series,2021,1885(4)
我是伍肆学长,一个致力于帮助同学们顺利毕业的up,喜欢记得点赞收藏关注!
@TOC
更新单片机嵌入式选题后,不少学弟学妹催学长更新STM32和C51选题系列,感谢大家的认可,来啦!
以下是学长亲手整理的单片机相关的毕业设计选题,都是经过学长精心审核的题目,适合作为毕设,难度不高,工作量达标,对毕设有任何疑问都可以问学长哦!
学长整理的题目标准:
- 相对容易
- 工作量达标
- 题目新颖,含创新点
项目分享:
https://www.zhihu.com/people/51-81-23-36/zvideos
- 基于stm32的智能衣柜系统设计
- 基于stm32的智慧家庭健康医疗系统设计
- 基于stm32的智能饮水机系统设计
- 基于STM32的寻迹小车设计
- 基于STM32的快递箱的设计
- 基于STM32的智能节能风扇的设计
- 基于STM32的个人健康助手的设计
- 基于STM32的快递箱的设计
- 基于STM32的智能节能风扇的设计
- 基于STM32的个人健康助手的设计
- 基于STM32的病房监控系统的设计
- 基于STM32的智能书房系统的设计
- 基于stm32的香薰灯的设计
- 基于stm32的智能药盒的设计
- 基于stm32的伸缩晒衣架的设计
- 物联网技术在智能校园中的应用和设计
- 智能换气系统的设计与实现
- 基于stm32的智能体重秤设计与实现
- 物联网智能家居的远程视频监控系统设计
- 高校智慧教室物联网系统设计与实现
- 基于RFID物联网技术下物流智能仓储系统的研究
- 物联网虛拟仿真实验教学中心平台建设
- 基于语音控制的智能家居系统的设计
- 基于stm32技术的智慧超市系统的研究
- 新型物联网创新实践教学体系建设
- 基于stm32的智能家居控制系统设计与实现
- 基于stm32的仓库环境监测系统
- 基于云计算的物联网数据网关的建设研究
- 物联网智能仓储系统的设计
- 物联网工程专业实验室建设方案研究
- 基于stm32的农业大棚环境监测系统设计
- 基于stm32的智能家居系统研究
- 厨房安全监控系统的设计与实现
- 基于RFID的农产品质量追溯系统设计
- 基于RFID技术的小区门禁系统设计
- 基于stm32的血压监护系统设计
- 基于stm32的公司考勤系统设计
- 基于stm32的智能LED照明集中控制系统
- 基于stm32的仓储管控一体化系统实现路径
- 基于stm32的日温室远程监控系统设计
- 物联网社区信息化管理系统设计
- 物联网中基于WIFI的室内温度检测系统设计
- 基于stm32架构的温室环境温湿度传感器节点设计
- 可燃气体远程报警装置的设计
- 生理体征无线检测系统设计
- 家居远程安防报警系统设计
- 基于stm32的路灯监控系统设计
- 基于stm32的楼道照明系统设计
- 基于stm32的智能交通灯控制系统设计
- 基于stm32的城市低洼地段水深报警系统设计
- 基于stm32的光照检测系统设计
- 基于stm32的路灯监控系统设计
- 基于stm32的楼道照明系统设计
- 基于stm32的智能交通灯控制系统设计
- 基于stm32的城市低洼地段水深报警系统设计
- 基于stm32的光照检测系统设计
- 烟草仓库温湿度监控系统的设计
- 基于stm32的家庭温湿度控制系统的设计
- 基于stm32的楼宇灯控系统设计
- 人体接近自动感应系统的设计
- 停车场自动收费系统的设计
- 基于stm32的音频采集系统设计
- 基于stm32的超声波测距系统设计
- 基于stm32的红外体温计设计
- 基于stm32的自动干手机设计
- 基于stm32的车速检测系统设计
- 基于STM32的云端灌溉系统
- 基于RFID的考研教室占座系统
- 停车场智能导引系统的设计与实现
- 基于STM32的宠物箱温度湿度监控系统
- 基于STM32婴儿床温度湿度监控系统
- 基于RFID的图书馆系统
- 基于stm32技术的智能路灯控制
- 智能家居的灯光控制系统
- 基于stm32技术的浴室控制
- 基于stm32技术的物流分拣控制系统
- 基于stm32技术的导盲手杖设计系统
- 智能家居中换气系统的设计与实现
- 基于stm32的花房浇花系统设计
- 基于stm32技术的安全行车辅助系统设计
- 基于wifi的厨房烟雾报警系统设计
- 基于RFID技术的排队系统设计
- 基于stm32技术的导盲手杖
- 设计系统基于stm32技术的停车场车位引导系统
- 厨房安全监测控制系统设计
- 太阳能电池板向日跟踪的设计
- 基于stm32技术的自动遮雨篷的设计
- 基于stm32的农家温度监控系统设计
- 学习桌的测距系统设计
- 基于zigbee技术的实验室监控系统设计
- 基于zigbee技术的果蔬大棚溫湿度监控系统设计
- 基于wif技术的车内二氧化碳检测系统设计
- 基于zigbee技术的隧道灯光控制系统设计
- 基于NB-IO T和语音识别技术的垃圾桶系统设计
- 基于无线传感网技术的地下空间水位检测系统设计
- 基于无线传感网的井下人员定位系统设计
- 基于stm32的智能LED照明集中控制系统
- 基于stm32的智能饮水机系统设计与实现
- 基于stm32技术的校园智能照明控制系统设计
- 基于stm32与Zigbee技术的智能公交调度系统
- 基于web技术的家居室内温湿度监测系统设计
- 物联网中基于wif和android平台的温度监测系统的设计
- 基于stm32的办公区域门禁系统设计
- 基于RFID技术的考勤系统设计
- 竞赛抢答与积分系统设计
- 基于stm32的花卉大棚环境监测系统设计
- 基于stm32的停车场车位引导系统设计
- 基于stm32的猪舍环境监测系统设计
- 基于stm32的水产养殖环境监测系统设计
- 基于二维码商品管理应用系统设计农业温室监控管理系统设计
- 基于stm32的中央空调温度控制系统设计
- 一种物联网节水灌溉系统的设计
- 基于无线传感器网络的智能绿地灌溉系统设计
- 一种冷链物流温度全程监测系统的设计
- 基于stm32的衣柜防潮系统设计
- 基于stm32的粮仓环境监测系统设计
- 基于stm32的自动浇花系统设计
- 基于stm32的输液监测系统设计
- 物联网智能家居的远程视频监控系统设计
- 基于stm32技术的蓝莓园智能灌溉系统设计
- 基于stm32的家庭鱼缸设计
- 基于stm32的水族箱管理系统的设计
- 基于STM32的平衡车设计
- 基于stm32的多功能电子万年历设计
- 基于stm32的感应智能风扇的设计
- 基于stm32的人体感应灯与驱蚊器结合的设计
- 基于stm32的浇花系统的设计
- 基于蓝牙APP台灯控制系统的设计
- 基于stm32的校园宿舍安防系统设计
- 基于stm32的厨房安全系统设计
- 基于stm32的宠物喂食系统设计
- 基于stm32植物工厂监控系统的设计
- 基于stm32的智能LED照明集中控制系统设计
- 基于stm32的盆栽系统的设
- 基于stm32的温室养殖大棚控制系统的设计
- 基于stm32的自动输液监控系统设计
- 基于stm32的智能助眠器的设计
- 基于stm32的温度检测门禁系统设计
- 基于无线传感网的奶牛体征检测系统设计
- 基于zigbee技术输液提醒监控系统设计
- 基于RFID技术的学生考勤系统设计
- 基于zigbee技术的停车场管理系统设计
- 基于stm32的导盲杖的设计
- 基于stm32的宠物狗自动投喂系统设计
- 基于NB-IOT的路灯监控系统设计
- 基于stm32的远程慢病监护数据网络设计
- 红外防盗报警系统的设计
- 图书自助借还系统的设计与实现
- 物联网技术下校园智能安防
- 系统的设计智能家居无线物联网系统设计
- 基于stm32技术的智慧校园研究
- 基于stm32技术的温室大棚测控系统
- 基于stm32技术的远程智能灌溉系统的设计与实现
- 基于stm32的宠物狗自动投喂系统设计
- 基于NB-IOT的路灯监控系统设计
- 基于stm32的远程慢病监护数据网络设计
- 红外防盗报警系统的设计
- 图书自助借还系统的设计与实现
- 基于stm32的远程慢病监护数据网络设计
- 红外防盗报警系统的设计
- 图书自助借还系统的设计与实现
- 物联网技术下校园智能安防系统的设计
- 智能家居无线物联网系统设计
- 研究基于stm32技术的温室大棚测控系统
- 基于stm32技术的远程智能灌溉系统的设计与实现
- 基于RFID物联网技术下物流智能仓储系统的研
- 基于stm32技术的智慧农业系统的研究
学长作品: 做过的项目很多,这里放一些有意思的大家参考,对嵌入式开发有疑问的同学,欢迎找学长探讨
项目较多就不一一列举了,感兴趣的同学见文末获取项目!
毕业设计的选题尤为重要,选好题目是最终完成毕业设计的第一步。
因为题目的选择跟之后的设计实现密不可分,如果你所选择的题目是你无法实现的,而且定题以后就不能修改了,这无疑会给你带来很大的困扰。
先介绍一下自己, 本人HIT研究生在读, 接触许多大三大四的实习生,我都会帮他们分析选题的难度,根据他自己对知识掌握的情况来帮他们选题。
对毕设不知道如何定题的也可以咨询学长,学长会根据你的具体情况帮你定题。
定题是最容易给自己挖坑的一个环节, 每年挖坑给自己跳的人太多太多,选题选得好后面的答辩以及论文撰写会轻松很多,选的不好就是一个无穷无尽的折磨。。。。
为什么这么说呢?
其实这主要是由于大部分同学对某种具体场景所需要的技术不清晰而导致的,定题的时候想当然的觉得某种功能是很好实现的,但是实际上往往并非如此。
所以,建议对课题实现技术不清晰的同学,最好是找自己的研究生学长或者老师详细的把关机技术以及实现流程理清楚,当然也可以来问我。
(对于只要求顺利毕业的同学)定题不能定的太难,也不能定的太简单。太难了,自己做不出;太简单了,工作量不够,论文也没法写, 甚至进不了答辩。
还有,最近很多同学跟学长反应,自己定的题目总是被老师打回去,这还真不怪老师,我看到你们定的题目也是哭笑不得。。。。。
学长在这里给你们分享一个定题标准,跟着这个标准定题准没错:
使用了什么硬件(技术) + 在什么场景下 + 解决了哪一类问题
项目分享:
https://www.zhihu.com/people/51-81-23-36/zvideos
版权声明:本文内容由互联网用户自发贡献,该文观点仅代表作者本人。本站仅提供信息存储空间服务,不拥有所有权,不承担相关法律责任。如发现本站有涉嫌侵权/违法违规的内容,请联系我们,一经查实,本站将立刻删除。
如需转载请保留出处:https://51itzy.com/kjqy/138056.html