1 半桥变换器(Half-Bridge Converter)拓扑结构
半桥变换器拓扑结构,如图所示:
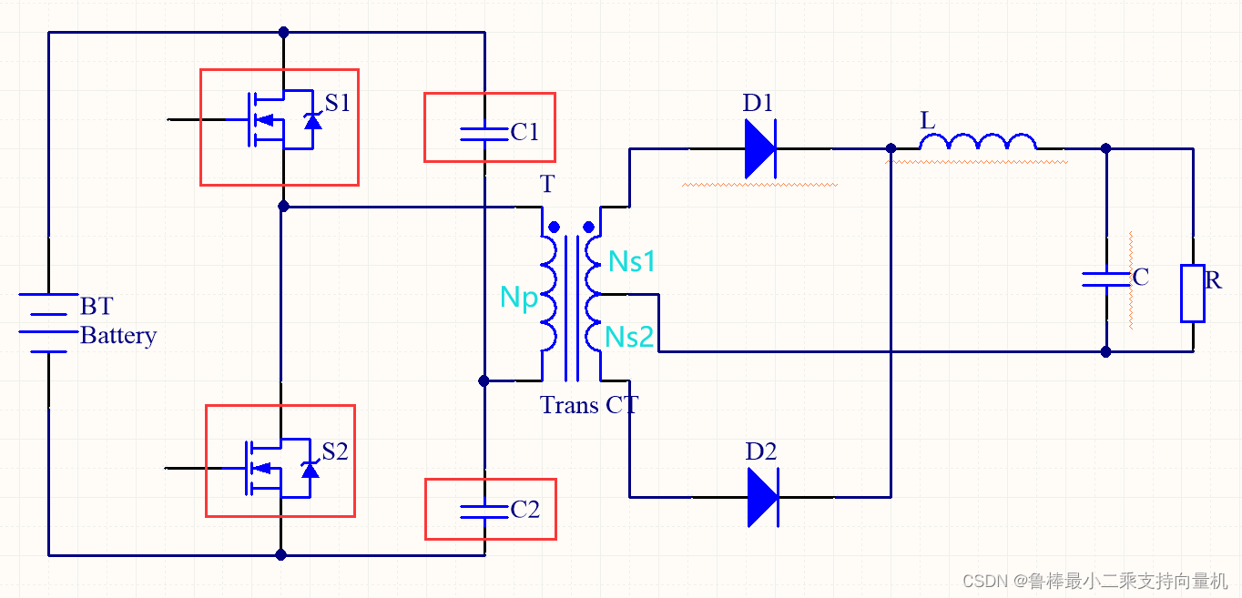
拓扑结构分析:
- 输入电压 Vi
- 输出电压 Vo
- 开关组件 S1
- 开关组件 S2
- 变压器 T
- 分隔电容 C1
- 分隔电容 C2
- 原边线圈圈数 Np
- 副边线圈圈数 Ns1
- 副边线圈圈数 Ns2
- 理想整流二极管 D1
- 理想整流二极管 D2
- 储能电容 L
- 滤波电容 C
2 半桥变换器(Half-Bridge Converter)原理
半桥变换器(Half-Bridge Converter)拓扑结构,如图所示:

S1导通S2关断时:
- 电流由输入电压端流经S1、变压器原边线圈与C2形成电流回路。此时变压器原边线圈两端压降为Vi-Vi/2=Vi/2
- 变压器原边线圈因电流流过而产生磁力线,磁力线透过铁芯传到副边线圈1,副边线圈1产生感应电势
- 副边线圈1两端感应电压Vi/(2*n),使得理想整流二极管D1导通,电流形成回路,通过D1、输出储能电感与输出电容
- 副边储能电感两端固定压降VL,使得电感线圈上产生电流,此增加的电流于电感铁芯内累积磁力线,直到S1关闭为止

S1关断S2关断时:
- 原边线圈因S1关断,原边无电流回路产生,变压器停止传输能量,此时变压器副边线圈1和线圈2,端点电压皆为0
- 副边电流方向由储能电感到输出电容,经过两线圈共同连接点,各一半电流到D1与D2,回到储能电感
- 电感产生反电势致使D1与D2同时导通,储能电感在开关关断时续流,电感上压降与输出相同
- 储存电感将导通时间储存在铁芯内的磁力线,透过电感上的感应线圈以电流形式进行释放

S1关断S2导通时:
- 电流由输入电压端流经C1、变压器原边线圈与S2形成电流回路,此时变压器原边线圈两端压降为Vi-Vi/2=Vi/2
- 变压器原边线圈因电流流过而产生磁力线,其磁力线透过铁芯传到副边线圈2,副边线圈2产生感应电势
- 副边线圈2两端感应电压Vi/(2*n),使得理想整流二极管D2导通。电流形成回路,通过D2、输出储能电感与输出电容
- 副边储能电感两端固定压降VL,使得电感线圈上产生电流,该增加的电流在电感铁芯内累积磁力线,直到S2关闭为止

S1关断S2关断时:
- 原边线圈因S2关断,原边无电流回路产生,变压器停止传输能量,此时变压器副边线圈1和线圈2,端点电压皆为0
- 副边电流方向由储能电感到输出电容,经过两线圈共同连接点,各一半电流到D1与D2,回到储能电感
- 电感产生反电势致使D1与D2同时导通,储能电感在开关关断时续流,电感上压降与输出相同
- 储存电感将导通时间储存在铁芯内的磁力线,透过电感上的感应线圈以电流形式进行释放
半桥变换器电压转换公式:

D1 = 占空比(每半周期)
T = 周期
n = 变压器匝比

电压波形如图所示:

半桥变换器电压转换公式:

D2 = 占空比(每半周期)
T = 周期
n = 变压器匝比
电压波形如图所示:

半桥变换器电压转换公式:

D = 占空比(每半周期)
T = 周期
n = 变压器匝比
半桥变换器的占空比:
半桥变换器在S1和S2各半周期交替开关,成一完整周期,此完整周期在变压器原边线圈两端电压Vp上。S1导通且S2关断时的半周期为正压降;S2导通且S1关断时的半周期为负压降。S1和S2分别导通、关断时间相同,所以副边Vf上呈现半周期重复且导通时间相同、大小相同的电压,定义占空比为D。D定义为T/2内,副边能量传输的占空比。
3 半桥变换器(Half-Bridge Converter)应用举例
已知:输入电压值为 Vi
给定:变压器匝比为 n
调制:占空比为 D(T/2)
得出:输出电压值为 Vo

应用举例:
应用于输入电压为100V,隔离输出电压需求为5V,隔离变压器匝比为5。求占空比需控制在多少才能使得输出电压稳定在5V?

4 半桥变换器(Half-Bridge Converter)应用环境
半桥变换器特点:
| 半桥 | |
|---|---|
| 拓扑形式 | 隔离降压型 |
| 压比(Vo/Vi) | D/2n(每半周期) |
| 变压器利用率 | 高 |
| 功率应用范围 | <800W |
| 功率密度 | 较高 |
| 开关管 | 两个(原边主动开关) |
| 成本 | 高 |
| 调制方式 | 脉冲宽度调制(PWM) |
| 控制芯片 | UCC28250 |
应用环境:
- 中高功率输出需求
- 较高功率密度产品应用
- 较高效率要求产品应用
希望本文对大家有帮助,上文若有不妥之处,欢迎指正
分享决定高度,学习拉开差距

版权声明:本文内容由互联网用户自发贡献,该文观点仅代表作者本人。本站仅提供信息存储空间服务,不拥有所有权,不承担相关法律责任。如发现本站有涉嫌侵权/违法违规的内容,请联系我们,一经查实,本站将立刻删除。
如需转载请保留出处:https://51itzy.com/kjqy/13031.html