以一个同步降压电路例子来讲解。

讯享网
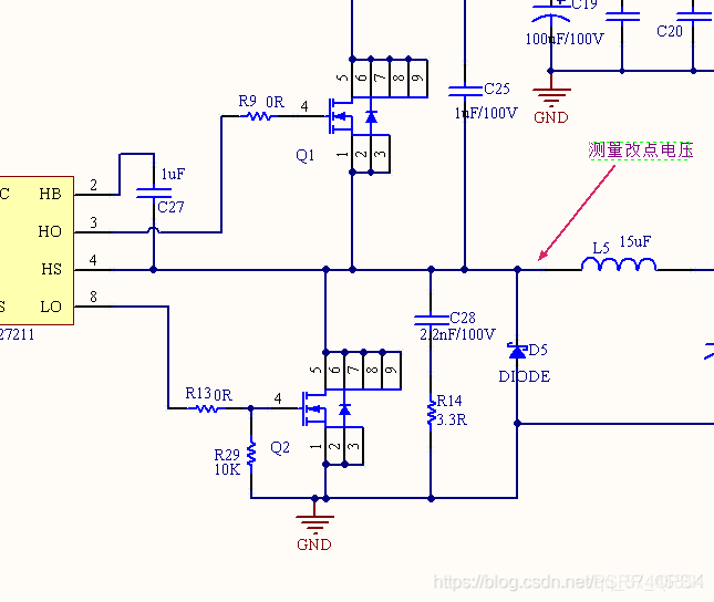
测量电感左端的电压波形如图所示。很明显可以看到电压尖刺。

2,结合具体电路分析。
信号沿传输线向前传播时,每时每刻都会感受到一个瞬态阻抗,这个阻抗可能是传输线本身的,也可能是中途或末端其他元件的。对于信号来说,它不会区分是什么,信号所感受到的只有阻抗。如果信号感受到的阻抗是恒定的,那么他就会正常向前传播,只要感受到的阻抗发生变化,信号都会发生反射。这些因素可能包括过长的走线,末端匹配的传输线,过量的电容或电感及阻抗失配。

反射会造成信号过冲overshoot、下冲undershoot、振铃ringing、边沿迟缓(回勾现象)也就是阶梯电压波。过冲是振铃的欠阻尼状态,边沿迟缓是振铃的过阻尼状态。当信号的第一个波峰超过原来设定的最大值。过冲是指信号跳变的第一个峰值或谷值,它是在电源电平之上或参考地电平之下的额外电压效应;

边沿迟缓我们也成为台阶,回勾现象,其危险主要是会造成误触发。
下冲是指信号跳变的下一个谷值或峰值。过冲与下冲都是不利的因素,过大的过冲电压经常长期性地冲击会造成器件的损坏,如上图所示。严重的下冲会超过接收器件的门限而导致电路的逻辑错误。
如果信号在驱动器和接收器之间来回多次反射,就会产生振铃现象,这增加了信号稳定所需要的时间,从而也影响了系统稳定的时序。

细节处如下图,


电路设计Tips:
一般做电路设计中,如果时钟信号链路比较长,会在时钟输出信号上串接一个小电阻,比如22欧姆或者33欧姆。

至于为什么, 其实这个小电阻的作用就是为了解决信号反射问题。而且随着电阻的加大,振铃会消失,但你会发现信号上升沿不再那么陡峭了,串联电阻是为了减小反射波,避免反射波叠加引起过冲。这个解决方法叫阻抗匹配,一定要注意阻抗匹配,阻抗在信号完整性问题中占据着极其重要的地位。
那么为什么会产生这个尖刺。 从电路原理中我们知道,实际上电路是有很多寄生参数的。

从图中可以知道实际电路可以等效一个RCL电路。

过冲和下冲原理是一样的,这里以过冲为例子分析。上面mos管打开的瞬间,可以等效为上图开关闭合的瞬间。可以理解给了一个阶跃信号,因此电压过冲是该RCL电路对阶跃输入电压的输出响应。 对阶跃信号的频域分析,可以知道该信号包含很多频率成分,某些频率刚好满足这个RCL电路谐振频率,因此产生了谐振,这就有了过冲现象。
那么如何解决这个问题 ?
前面解释了过冲实际上是电路发生了谐振,解决思路就是从谐振的特点入手。具体措施如下
1.在上端mos管串联一个电阻,用来降低谐振品质因数,这样做的缺点导致电路功耗过大,大部分场合不推荐这样。
2.关键环路PCB布局环路小,减小分布电感。
原文链接:
https://blog.csdn.net/_/article/details/
https://www.cnblogs.com/jacklong-yin/p/9767098.html
版权声明:本文内容由互联网用户自发贡献,该文观点仅代表作者本人。本站仅提供信息存储空间服务,不拥有所有权,不承担相关法律责任。如发现本站有涉嫌侵权/违法违规的内容,请联系我们,一经查实,本站将立刻删除。
如需转载请保留出处:https://51itzy.com/kjqy/120215.html